3.1前言
锡及其合金作为电接触表面防腐保护材料目前已得到广泛应用,具有良好的导电性能, 电阻率较低, 容易覆盖等特点,但是在大气暴露环境下易被氧化生成氧化物, 氧化物物中氧化锡是绝缘性的物质,且质地硬且很脆, 比较容易破裂, 也是热的不良导体[10],[11]。作为轨道交通列车高压电缆接线端插件紫铜镀锡材料氧化腐蚀后导电性受到制约,因此针对紫铜镀锡材料在大气环境下的腐蚀问题,尤其在海洋大气环境下研究紫铜镀锡件的腐蚀行为,进行户外暴露试验对于轨道交通系统用材料环境适应性及耐久性要求具有重要意义。
本章节通过宏观形貌、超景深微观形貌、SEM/EDS、XRD等多种表面分析表征方法和电化学测试(万宁、青岛、北京、江津、广州)评价了紫铜镀锡试样暴晒后的表面腐蚀行为,并结合灰色关联度讨论了大气环境因素对紫铜镀锡腐蚀速率的影响。
3.2腐蚀形貌观察
3.2.1宏观腐蚀形貌分析
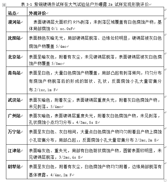
紫铜镀锡试样户外各站点大气暴晒2年后的宏观腐蚀形貌如图3-1。由图可以看出试样暴晒2年后表面发生了明显的腐蚀,各站点试样表面都表现出了一定程度的失光,颜色从最初的银白色到不同程度的灰暗色,部分站点如漠河站、沈阳站、尉犁站试样表面出现了镀锡层剥落现象,尤其是漠河站试样出现大面积约95%剥落。在青岛、万宁站镀锡试样表面覆盖有大量白色、突起腐蚀产物层,青岛站试验后表面产物层较致密且分布有疏松腐蚀产物层剥落产生的腐蚀孔;武汉站、北京站、尉犁站试样表面覆盖有灰尘呈现出暗灰色,表面局部细微处可见白色点状腐蚀产物;江津站工业大气环境下,局部可见斑状白色腐蚀产物,亚热带湿润区城市气候广州站受温度和潮湿影响,镀锡层呈现出重度暗灰色,夹杂有白色点状腐蚀生成物;综上漠河、万宁、青岛、江津、广州、沈阳站点腐蚀较北京、武汉、尉犁站点明显。


3.2.2超景深显微镜微观腐蚀形貌分析
图3-2、3-3为镀锡试样在各大气站点户外暴晒2年后的微观形貌图,从图中可以看出各站点试样表面发生了不同程度的腐蚀,表面覆盖有白色腐蚀产物,青岛、万宁站试样腐蚀产物层较厚,其它各站点镀锡层腐蚀产物较薄,且各站点试样基本以局部腐蚀为主。海洋大气环境下的万宁站、青岛站试样表面白色腐蚀产物基本覆盖表面,白色产物为颗粒状,万宁站试样表面夹杂有绿色斑点腐蚀产物,江津、武汉、广州各站点试样也出现绿色点状腐蚀产物;漠河站试样镀锡层剥落,可以看出镀锡层剥落后裸露的铜基体表面未发生明显腐蚀;沈阳、北京、武汉站试样表面出现大量大小不一溃疡状腐蚀坑、坑底处颜色较深,且周围表面覆盖有薄薄的一层白色腐蚀产物。综上各站点试样后镀锡层已发生了严重腐蚀,漠河站镀锡层大面积剥落失去对基体的保护能力。


3.2腐蚀动力学分析
紫铜镀锡材料在各站点户外暴晒试验2年后的腐蚀速率如表3-1所示。万宁站腐蚀速率值为7.32μm/a,在各站点中腐蚀速率最大,武汉站腐蚀速率值为0.580μm/a,数值大小依次为万宁>青岛>漠河> 广州>沈阳>江津 >北京>武汉。从腐蚀速率值来看,基本和形貌分析相一致。

3.3腐蚀产物分析
选取暴晒2年后的试样,将试样切割成区域(1cm×1cm)进行SEM/EDS表面成分分析、采用XRD对腐蚀产物组成进行研究分析。
3.3.1腐蚀产物成分析
图3-4、3-5、3-6、3-7、3-8、3-9、3-10、3-11分别为紫铜镀锡在万宁、青岛、漠河、武汉、广州、江津、北京、沈阳等站点大气环境中暴露2年后的SEM微观形貌图和EDS元素分析图。
从图中可以看出紫铜镀锡试样各站点暴晒2年后表面覆盖有颗粒状凸起腐蚀产物,EDS分析表明,腐蚀产物主要成分为Sn、O和少量Cu、Fe、Si、S元素;凸起状腐蚀产物处O元素含量较高;武汉站、沈阳站暴晒后试样表面Si元素含量较高和试样站点大气中灰尘含量有关;部分站试样表面腐蚀产物含少量S元素可能和大气SO2污染物有关。
不同站点试样暴晒后表面腐蚀形貌有明显差异,其中万宁站、江津站暴晒2年后腐蚀产物堆积层较疏松,有不规则块状、颗粒状腐蚀产物不均匀分布,且致密度较小,局部夹杂有裂纹(图3-4、图3-9);试样在青岛站、北京站、广州站、沈阳站暴晒2a后腐蚀产物层堆积层表面致密,腐蚀产物连续堆积基本覆盖镀锡层表面(图3-5、图3-8、图3-10、图3-11);放大微观形貌可见颗粒状、胞状腐蚀产物层层堆积,夹杂有间隙孔(图3-5、图3-8、图3-10、图3-11);在武汉站、沈阳站暴晒2a后表面覆盖有少量不规则球状突起腐蚀产物,较其它站点腐蚀产物致密度较小;在万宁站、青岛站暴晒2年后表面腐蚀产物间,间隙孔较大,结合EDS分析万宁、青岛海洋大气环境下相比其它站点暴晒后试样表面成分多含Cl元素,表明来自于海洋大气环境中的Cl粒子通过沉积溶解后形成对应腐蚀产物。试样在漠河站暴晒2年后表面镀锡层大面积脱落后,铜基体上分布有较薄一层腐蚀产物,EDS分析检测到大量Cu元素。





3.3.2腐蚀产物XRD分析
对各站点站暴晒2年后试样表面腐蚀产物进行X射线衍射分析,结合EDS能谱分析镀锡层表面腐蚀产物以Sn和O为主要元素,可知腐蚀产物主要以锡的氧化物为主。试验结果见图3-12,由图可以看出镀锡层表面白色腐蚀产物主要由SnO、SnO2等物质构成。
镀锡层试样表面在薄液膜下阳极反应为锡的溶解,阴极反应为氧气的还原。腐蚀机理如下:
阴极还原反应:
据文献报道[62-66]可能的阳极反应:

Sn(OH)2、Sn(OH)4 易剥落,可以通过内部疏松结构蓄水加快腐蚀,在长期大气暴露干燥时期,发生脱水反应[66]:

在海洋大气环境万宁、青岛站由于Cl-具有很强的侵蚀性,不仅仅增加液膜中的导电性,而且会很大程度降低表面液膜形成的临界相对湿度,从而加速破坏镀锡层表面的保护膜。

结合宏观、微观形貌可知万宁海洋大气环境下镀锡层局部脱落严重紫铜基体裸露发生腐蚀,部分点蚀坑底部镀锡层脱落处出现黑色腐蚀产物,XRD分析对应腐蚀产物含有少量Cu2(OH)3Cl。在有NaCl沉积的薄液膜下紫铜腐蚀过程如下[67]-[68] :
通过比较不同站点XRD图谱,海洋大气环境下万宁站、青岛站试样表面腐蚀产物衍射峰对应的衍射角2θ几乎一致,物相分布出现SnCl2化合物;XRD半定量分析表明,青岛站、万宁站各物相质量含量比值SnO青岛:SnO万宁=2.01、SnO2青岛:SnO2万宁=2.17、SnCl2青岛:SnCl2万宁=0.40,说明青岛站镀锡层腐蚀产物锡的氧化物含量约为万宁站2倍。衍射峰强度大小:SnO峰强大于SnO2、 SnCl2,相同条件下,物相峰的强度越高,表明该物相结晶数量越多[69],生成物相转换所产生的体积变化也会相应增大进而减小腐蚀产物层的致密度[70] ,青岛站试样腐蚀产物致密度大在一定程度上阻碍了腐蚀的扩展,在暴晒初期,锡的电化学腐蚀反应受氧扩散控制,液膜越薄情况下,氧的扩散越容易,腐蚀速率加快。随着腐蚀产物的堆积和致密会对阳极产生抑制,而且锡的氧化物和氢氧化物是一种P型半导体[71],电阻率高,当暴晒后期腐蚀产物变得致密时形成完整的腐蚀产物膜后也会降低腐蚀速,此外万宁站腐蚀产物出现了少量紫铜的腐蚀产物Cu2(OH)3Cl。
漠河站、沈阳站试样表面腐蚀产物衍射峰对应的衍射角2θ几乎一致,且衍射峰强度沈阳大于漠河站,图谱显示镀锡层剥落后表面物相成分主要为Cu、Cu3Sn和少量的腐蚀产物SnO,SnO2,此外沈阳站出现含微量S化合物SnSO4,来源于工业大气环境下空气中微量的SO2。北京、武汉、广州、江津各站点试样表面腐蚀产物衍射峰对应的衍射角2θ表现出一致性,主要以腐蚀产物SnO和少量SnO2,SiO2构成;其中城郊酸雨环境气候的江津大气站含有少量含SnS。


3.4带锈层电化学分析
选取在万宁站、青岛站、广州站、北京站、江津站等5个站点暴晒2年后的紫铜镀锡试样,将试样切割选取面积1cm×1cm区域,采用电化学阻抗法和极化曲线测试方法,研究紫铜镀锡试样在(万宁、武汉、广州、北京、江津)暴晒2年后的腐蚀电化学腐蚀行为。
不同站点户外暴晒2年后试样在3.5%NaCl溶液中的极化曲线如图3-14,拟合的电化学参数见表3-3,由图3-14和表3-3可以看出,在3.5%NaCl溶液中,各站点暴晒2年后试样自腐蚀电流密度与腐蚀动力学速率结果相对应,自腐蚀电流密度大小次序为:Icorr万宁>Icorr青岛>Icorr广州>Icorr江津>Icorr北京,万宁站自腐蚀电流密度最大,且最大值达到4.012×10-5A·cm-2,其中试样在万宁、青岛、广州试验后自腐蚀电流密度在10-5A·cm-2级别较在北京站、江津站试验后电流密度10-6A.cm-2高一个数量级;镀锡试样在广州站、北京站、江津站试验后表面出现钝化现象,三个站点自腐蚀电位Ecorr和点蚀电位Eb大小排序分别为,Ecorr广州<Ecorr江津<Ecorr北京,Eb广州<Eb江津<Eb北京,说明镀锡层表面有钝化膜覆盖且对试样起到一定程度保护作用,一般来说Eb值大小越高,表征材料耐孔蚀性能越好,说明北京站点试样耐孔蚀性能最好;青岛站、万宁站试验后试样表面没有出现钝化区间,可能由于海洋大气环境下氯离子优先吸附在钝化膜上,排挤掉氧原子后阳离子与氯离子反应生成可溶性氯化物,从而产生孔蚀导致表面镀锡层表面钝化膜失效,继而腐蚀加速。
不同站点户外暴晒2年后试样在3.5%NaCl溶液中的低频阻抗图如图3-15,由图可知试样在各站点试验后的低频阻抗值大小顺序:北京站>江津站>广州>青岛站>万宁站 ,其中试样在万宁站、青岛站、广州站试验后的低频阻抗值大小分别为280.634Ω·cm2、465.288Ω·cm2、512.861Ω·cm2,较在北京站、江津站试验后低频阻抗值2264.575Ω·cm2和1047.544Ω·cm2低一个数量级,一般整个表面的保护能力的阻抗行为取决于低频区阻抗值,因此镀锡试样在万宁站暴晒2年后表面保护能力最差。

3.5紫铜镀锡材料腐蚀速率灰色关联分析
以紫铜镀锡材料在户外各站点(万宁、广州、江津、武汉、青岛、北京、沈阳)暴晒0.5年、1年、2年三个周期实验后的腐蚀速率作为参考数列(母因素),以各试验站点主要环境因子气象数据构成比较数列(子因素),利用灰色关联度分析方法分析计算国内各主要站点环境气象因子和污染物与紫铜镀锡不同暴晒时间后腐蚀速率的关联性。
按照公式2-4、公式2-5依次对表3-4、3-5数据做均值化预处和灰色关联度的计算,紫铜镀锡材料在户外各站点(万宁、广州、江津、尉犁、武汉、青岛、北京、漠河、沈阳)暴晒0.5年、1年、2年三个周期实验后的腐蚀速率与各试验站点主要气象环境因子和污染物因子关联度计算结果如表3-6、3-7所示。
从关联度计算结果表3-7、4-8可以看出紫铜镀锡材料在第一个周期0.5年腐蚀速率与环境因素关联度影响排序:Cl-沉积率>降雨量>平均温度>年日照时数>平均相对湿度>年总辐照>非水溶性自然降尘量>pH>NH3沉积率>SO2沉积率>水溶性自然降尘量;在第二个周期1a腐蚀速率与环境因素关联度影响排序:Cl-沉积率>降雨量>日照时间数>平均温度>平均相对湿度>pH>SO2沉积率>NH3沉积率>年总辐照>水溶性自然降尘量>非水溶性自然降尘量;在第三个周期2年腐蚀速率与环境因素关联度影响排序:Cl-沉积率>日照时间数>降雨量>平均温度>平均相对湿度>pH>年总辐照>非水溶性自然降尘量>SO2沉积率>NH3沉积率>水溶性自然降尘量;综合计算结果表明Cl-、平均温度、降雨量为紫铜镀锡腐蚀速率的主要影响因素,SO2和NH3对紫铜镀锡腐蚀速率有一定影响但并不明显。



3.6本章小结
(1)紫铜镀锡试样户外暴晒2年后表面发生了明显的腐蚀,各站点试样表面都出现了一定程度的失光,颜色从最初的银白色到不同程度的灰暗色,在部分站点如漠河站、沈阳站、尉犁站出现了镀锡层剥落现象,其中漠河站出现大面积约95%剥落,沈阳站边缘处部分剥落。青岛、万宁站海洋大气环境下表面覆盖有大量白色、突起腐蚀产物层。腐蚀动力学分析表明紫铜镀锡试样户外暴晒2年后在万宁站腐蚀速率达到7.32μm/a,各站点腐蚀速率大小排序:万宁>青岛>漠河> 广州>沈阳>江津 >北京>武汉。
(2)通过SEM、EDS、XRD等手段对紫铜镀锡材料暴晒2年后的表面各区域腐蚀产物状态和成分进行分析表明,试样在各站点暴晒2年后表面覆盖有白色颗粒状凸起腐蚀产物,EDS分析表明,腐蚀产物主要成分为Sn、O和少量Cu、Fe、Si、S元素。结合XRD表征腐蚀产物主要由SnO和SnO2构成,在洋大气环境下万宁站、青岛站暴晒后表面腐蚀产物物相分布出现SnCl2,其中万宁站暴晒后出现少量Cu2(OH)3Cl。
(3)电化学测量分析表明,试样在不同站点(北京、青岛、万宁、江津、广州)户外暴晒2年后在在3.5%NaCl溶液中,各站点的自腐蚀电流密度与腐蚀速率由很好的对应关系,自腐蚀电流密度大小次序为:Icorr-万宁>Icorr-青岛>Icorr-广州>Icorr-江津>Icorr-北京,耐孔蚀能力大小:北京站>江津站>广州站>青岛站>万宁站。试样在北京站点耐孔蚀性能最好,在万宁站暴晒2年后表面保护能力最差。
(4)采用灰关联分析法定量评价了紫铜镀锡接试样在户外暴晒0.5年、1年、2年三个周期后腐蚀速率和各大气站点大气气象因子、污染物因子的相关性,结果表明表明Cl-、平均温度、降雨量和日照时数为紫铜镀锡腐蚀速率的主要影响因素,SO2和NH3对紫铜镀锡腐蚀速率有一定影响但并不明显。
免责声明:本网站所转载的文字、图片与视频资料版权归原创作者所有,如果涉及侵权,请第一时间联系本网删除。
相关文章
无相关信息
官方微信
《中国腐蚀与防护网电子期刊》征订启事
- 投稿联系:编辑部
- 电话:010-62316606-806
- 邮箱:fsfhzy666@163.com
- 中国腐蚀与防护网官方QQ群:140808414
点击排行
PPT新闻
“海洋金属”——钛合金在舰船的
点击数:7130
腐蚀与“海上丝绸之路”
点击数:5741



