02 化学性能
金属材料的化学性能是指金属材料在室温或高温条件下,抵抗各种腐蚀性介质对它进行化学侵蚀的一种能力。金属材料的化学性能,主要在于耐腐蚀性。金属材料抵抗周围介质腐蚀破坏作用的能力称为耐腐蚀性。
化学腐蚀
化学腐蚀是金属与周围介质直接起化学作用的结果,它包括气体腐蚀和金属在非电解质中腐蚀两种腐蚀形式。其特点是腐蚀过程不产生电流,并且腐蚀产物沉积在金属表面上。如纯铁在水中或在高温下受蒸汽和气体的作用而引起的生锈现象,就是化学腐蚀的典型例子。
电化学腐蚀
金属与酸、碱、盐等电解质溶液接触时发生作用而引起的腐蚀,称为电化学腐蚀。它的特点是腐蚀过程中有电流产生(即所谓微电池作用),其腐蚀产物(铁锈)不覆盖在作为阳极的金属表面上,而是在距离阳极金属的一定距离处。引起电化学腐蚀的原因,一般认为与金属的电极电位有关。电化学腐蚀的过程比化学腐蚀要复杂得多,其危害性也比较大。金属材料遭受到腐蚀破坏,大多属于这一类型的腐蚀。
表2 常见金属腐蚀类型
腐蚀率
腐蚀率是指将试样置于试验介质中,经一定时间后测量其重量变化所求得的材料的全面腐蚀 (即均匀腐蚀)速度。腐蚀率可用单位时间、单位面积上的质量损失来表示,计算公式如下:
表3 金属材料耐腐蚀性能的分类及级别
03 力学性能
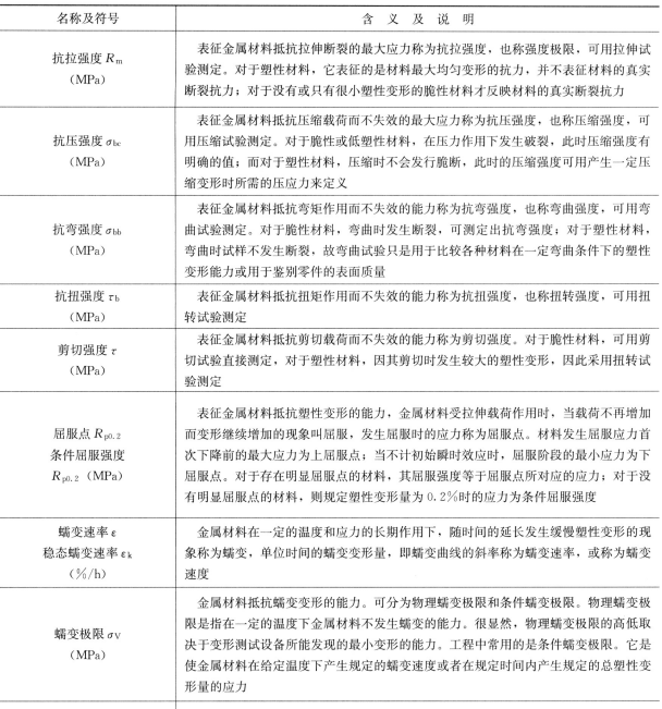
材料的力学性能是指材料在不同环境(如温度、介质、湿度)下,承受各种外加载荷(拉伸、压缩、弯曲、扭转、冲击、交变应力等)时所表现出的力学特征。由于载荷施加的方式多种多样,而环境、介质的变化又十分复杂,所以金属在这些条件下所表现的行为就会大不相同,致使金属材料力学性能所研究的内容非常广泛,它已发展成为介于金属学和材料力学之间的一门边缘学科。因为金属构件的承载条件一般用各种力学参量 (如应力、应变和冲击能量等)来表示,因此,人们便将表征金属材料力学行为的力学参量的临界值或规定值称为金属材料力学性能指标,如强度指标、塑性指标和韧性指标等。金属的力学性能见表4。
表4 金属的力学性能
免责声明:本网站所转载的文字、图片与视频资料版权归原创作者所有,如果涉及侵权,请第一时间联系本网删除。
官方微信
《腐蚀与防护网电子期刊》征订启事
- 投稿联系:编辑部
- 电话:010-62316606
- 邮箱:fsfhzy666@163.com
- 腐蚀与防护网官方QQ群:140808414








