近日,某工信部直属高校发布《关于2026年接收优秀应届本科毕业生免试攻读研究生报名的通知》,明确提到:“全校学术学位硕士研究生原则上全部纳入硕博贯通培养体系培养,在硕士入学第二学期即可开展博士生阶段的师生互选;全校直博生及硕博连读生的基本修业年限均为5年。”
图源:网络
对比2024年的文件,该校的表述为“部分学院学术学位硕士研究生(包括统考和推免)纳入硕博贯通培养体系,硕士在学期间每学期均可申请”,可见,今年的覆盖对象已扩大到全校范围。
图源:网络
这透露出一个信息,保研该校的学生,要么选择专硕,要么选择直博或硕博连读。纯粹意义上的学硕,没了? 学硕,直博化! 当前,我国将学术型硕士定位为一种具有独立就业导向的学位,而非博士预备阶段。 以2023年为例,我国共招收博士生约13.5万人。其中,硕博连读占比约35%(部分“双一流”高校可达50%),本科直博占比约12.5%,普通招考(硕士毕业后考博)占比约52.5%。可见,硕博连读和本科直博已成为重要路径,尤其头部高校更倾向于贯通式培养。 浙江师范大学高质量教育发展研究院教授刘爱生提出:在新形势下,政府应在政策层面重构学术型硕士的定位,明确将学硕定位为“博士教育的过渡阶段”,而非具有独立就业导向的学位。 这说明,学硕的培养目标应倾向于培养“科研预备军”,走上硕博贯通的道路。 以武汉大学为例,2025年,武大扩大接收直博生规模,接收数相比2024年增幅超过50%。同样,复旦大学强基计划学生转段2025级拟录取研究生的直博生为64人,占比50%;而在2026级拟录取名单中,直博生的人数大幅提升,高达104人,占比上升至64.6%。
最近,不少高校宣布扩大直博或硕博连读招生比例。
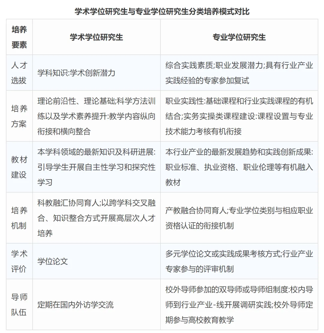
在这背后,其实是硕士研究生培养的“分层”——学术型人才“直博化”,应用型人才“专硕化”。 2023年,教育部印发《关于深入推进学术学位与专业学位研究生教育分类发展的意见》,提出“深入推进学术学位与专业学位研究生教育分类发展、融通创新”,“深入打造学术学位与专业学位研究生教育分类培养链条”。这一分类培养链条表现为:针对学术学位研究生,学术研究训练是培养链条的灵魂,强调学术创新潜力的提升;针对专业学位研究生,培养链条的逻辑起点是特定领域知识,目的是解决行业产业实践问题。
图源:廖湘阳《研究生分类培养链条构建及其融通创新的逻辑与策略》
数据来源:廖湘阳《研究生分类培养链条构建及其融通创新的逻辑与策略》
当2条培养路径向外分散、延伸和深入,发展至今,学硕的培养路径逐渐向博士阶段转移,直博/硕博连读的学生成为学术人才的主要来源。
贯通培养,大趋势! 近年来,越来越多高校均在推动实施贯通培养(最典型的是本博贯通),加入这一教育创新实践行列。 今年,中国科学院大学首次在河北、天津、黑龙江、吉林、山西、江西、广东7个省市招收本科生,并实施贯通培养模式,2025年录取的本科生,全部进入贯通培养体系。国科大依托“基础与前沿交叉学科贯通培养工程”,真正实现“去内卷化竞争”的教育改革目标,打造“在科研高原上培育创新高峰”的特色化人才培养路径。4月21日,深圳大学人工智能学院正式揭牌成立,该学院构建起全面的本硕博一体化专业体系。 同样采取本硕博贯通培养模式的,还有前不久备受瞩目的新建大学——福建福耀科技大学,以及北京航空航天大学、哈尔滨工业大学、武汉大学、北京建筑大学等超20所高校。
免责声明:本网站所转载的文字、图片与视频资料版权归原创作者所有,如果涉及侵权,请第一时间联系本网删除。
官方微信
《腐蚀与防护网电子期刊》征订启事
- 投稿联系:编辑部
- 电话:010-62316606
- 邮箱:fsfhzy666@163.com
- 腐蚀与防护网官方QQ群:140808414









