以往国自然形式审查不通过的情况列表:
未按要求提供申请书所需的各类附件材料,导师推荐信,知情同意函以及伦理证明; 其他可认定的不予资助情形; 不属于项目指南资助范围; 研究起止按照基金委规定,但在报告正文部分的年度计划填写时出现错误; 未正确填写资助类别/亚类说明/附注说明(申请前请仔细参阅指南); 申请代码或研究领域有误; 同年申请多个项目申请,没有在申请书中说明另外几份申请书的情况; 申请者或参与人简历工作经历或教育经历前后信息不一致,身份证和姓名不匹配; 申请者或者参与者不具备该项目申请资格; 申请书缺项,缺内容或缺页; 超项(特别是外校高级职称参与人员)。
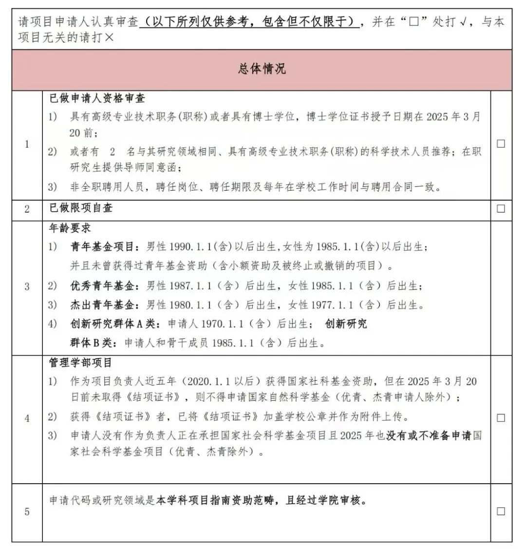
2025年度国家自然科学基金正式提交前要仔细阅读最新申报要求,以下是网上来自不同单位科研管理部门发布的2025年度国家自然科学基金形式审查明细表,分别为76项、28项。仅供参考。
2025年度国家自然科学基金项目形式审查明细表
(76项)
2025年度国家自然科学基金项目形式审查明细表
(28项)
免责声明:本网站所转载的文字、图片与视频资料版权归原创作者所有,如果涉及侵权,请第一时间联系本网删除。
相关文章
无相关信息
官方微信
《腐蚀与防护网电子期刊》征订启事
- 投稿联系:编辑部
- 电话:010-62316606
- 邮箱:fsfhzy666@163.com
- 腐蚀与防护网官方QQ群:140808414
点击排行
PPT新闻
“海洋金属”——钛合金在舰船的
点击数:10184
腐蚀与“海上丝绸之路”
点击数:7921











