“高校中既需要‘全能选手’,又要有‘单项冠军’。”——教育部部长怀进鹏
软科今日正式发布2024中国大学分领域评级。评级依托【大学360度数据监测平台】,通过监测能够反映各学科领域水平的指标,从多个维度全面立体地展示我国高校在文科、理科、医科、工科、农科5个领域的实力和水平。
216所高校 榜上有名
在2024的评级中,文科、理科、医科、工科、农科5个领域的合计上榜高校数量为216所。其中,浙江大学5个学科领域均上榜;北京大学、东南大学、复旦大学、贵州大学、海南大学等26所高校上榜4个学科领域;安徽大学、北京航空航天大学、北京理工大学等27所高校上榜3个学科领域;云南大学、西北工业大学、南方科技大学、西南交通大学等50所高校上榜2个学科领域。
勇攀顶峰 狂揽A+
在各学科领域评级中,位列前3%的高校获A+评级。2024年,理科、工科领域均有13所高校评级为A+,文科领域14所,医科领域6所,农科领域3所。
北京大学领衔理科和文科两个领域,排名均为第1名;其在医科领域的排名为第2名。清华大学在工科领域再次夺魁,工科实力毋庸置疑。上海交通大学、中国农业大学分别摘得医科领域和农科领域桂冠,彰显出它们在这些领域的深厚底蕴。
本次获A+评级的高校共31所。其中,浙江大学在4个学科领域(文科、理科、医科、工科)均获评A+;北京大学(文科、理科、医科)、复旦大学(文科、理科、医科)、清华大学(文科、理科、工科)、上海交通大学(理科、医科、工科)、中山大学(文科、理科、医科)都在3个学科领域获评A+。
作为我国顶尖的学术殿堂,北京大学以其深厚的历史底蕴、卓越的学术成就和广泛的国际影响力而闻名于世。在2024软科中国大学分领域评级中,北京大学表现优异,在文科、理科、医科3个领域获评A+,其中在文科和理科领域更是排名第1。此外,在工科领域获得了A评级。
文科方面,北京大学的中文、历史、哲学等学科具有深厚的学术底蕴。作为人文研究和教学基地,北京大学人文学科拥有百余年的深厚积淀,出现了数以百计的名师大家,产出了大量高水平成果,在高端人才、重大成果、科研平台等模块排第1名。同时,学校的学科实力和学科精度模块在全国也排在第1位,其社会学、考古学、中国史3个学科在2024软科中国最好学科排名中荣获冠军学科。
理学学科是北京大学的“四梁八柱”之一。学校理学部学科齐全,数学、化学、生态学在2024软科中国最好学科排名中斩获全国冠军。同时,北京大学理科领域人才济济,高端人才模块排名第1;在实力雄厚的师资队伍带领下,学校在学术研究方面取得了丰硕成果,承担了多项国家重点研发计划、国家自然科学基金重点项目等国家级项目。
“双非”阔步 锋芒尽显
我国非“双一流”高校锐意进取,在评级中崭露头角,文科、理科、医科、工科、农科5个领域上榜的非“双一流”高校数量分别为41所、21所、18所、23所、11所。其中,深圳大学和青岛大学上榜4个学科领域;浙江工业大学、扬州大学、广州大学上榜3个学科领域;浙江师范大学、上海师范大学、江苏大学等16所高校上榜2个学科领域。
从评级结果来看,深圳大学在文科、理科和工科领域的评级均为A,且在理科、工科两个领域均排在非“双一流”高校中的第1名;上海师范大学、广东外语外贸大学、福建师范大学、广州大学在文科领域评级为A;首都医科大学、南方医科大学、温州医科大学、哈尔滨医科大学在医科领域评级为A;除深圳大学外,广东工业大学、南京工业大学、江苏大学在工科领域评级为A;农科领域中,扬州大学、山东农业大学、河南农业大学评级为A。
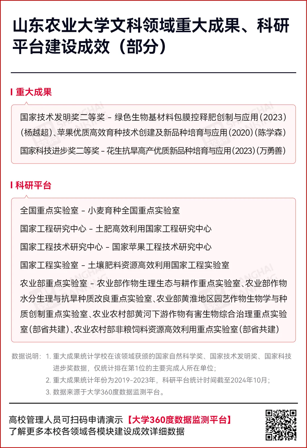
山东农业大学是教育部、农业农村部、国家林业和草原局首批卓越农林人才教育培养计划改革试点高校。同时,学校是山东省高水平大学“冲一流”建设高校。在今年9月的山东农业大学一流学科建设推进会上,山东省副省长强调,要加快提升山东农业大学作物学学科的整体实力,确保率先实现省属高校国家“双一流”建设突破。
在2024软科中国大学农科领域实力评级中,山东农业大学排在全国第9名,较去年进步1名;在非“双一流”高校中排第2名,评级为A。学校在学科规模、重大成果、科研平台表现优秀。
山东农业大学在农科领域拥有较强的实力,植物与动物科学学科、农业科学学科2个学科位列ESI全球排名前1‰。学校拥有全国重点实验室、国家工程研究中心等国家级科研平台,承担多项国家重点研发计划,科研成绩斐然,“绿色生物基材料包膜控释肥创制与应用”“花生抗旱高产优质新品种培育与应用”两个项目分别荣获2023年度国家技术发明二等奖和国家科技进步奖二等奖。
2024软科中国大学分领域评级依托【大学360度数据监测平台】的大数据支持,评级信息完全透明。文理医工农五大领域的各项指标数据均有明细清单可查,评级计算可重复、可检验。【大学360度数据监测平台】设置“领域监测”功能,无缝对接五大领域评级,通过8个评价维度、10余项客观反映各个领域水平的指标,对学校在各领域的建设情况进行客观对比和评价,有效评估学校在五大领域的建设成效。高校管理人员可扫描下方二维码申请演示。
免责声明:本网站所转载的文字、图片与视频资料版权归原创作者所有,如果涉及侵权,请第一时间联系本网删除。
官方微信
《腐蚀与防护网电子期刊》征订启事
- 投稿联系:编辑部
- 电话:010-62316606
- 邮箱:fsfhzy666@163.com
- 腐蚀与防护网官方QQ群:140808414













