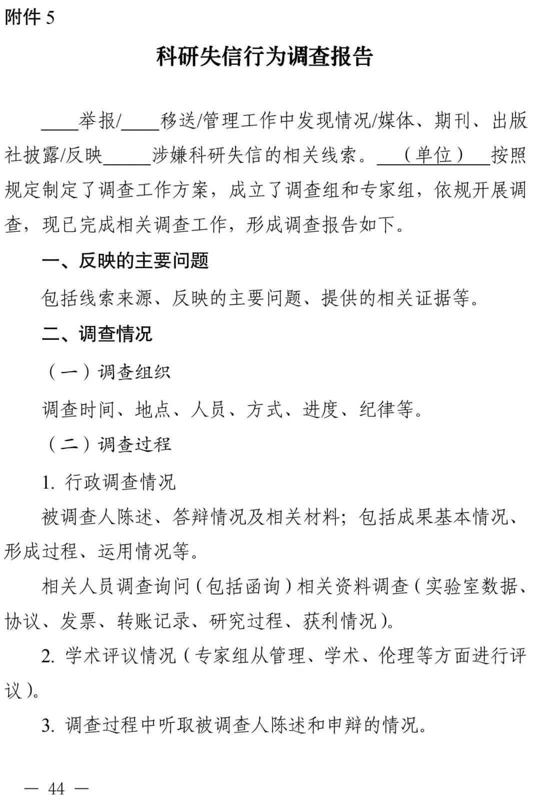
近期,科技部监督司发布《科研单位科研诚信管理制度示范文本》。为进一步引导科研单位切实履行好科研诚信建设主体责任,提高科研诚信内部治理能力,健全科研诚信建设长效机制,科技部监督司组织编写了《科研单位科研诚信管理制度示范文本》,供有关部门、地方和单位在加强科研诚信建设工作中参考使用。
免责声明:本网站所转载的文字、图片与视频资料版权归原创作者所有,如果涉及侵权,请第一时间联系本网删除。
相关文章
无相关信息
官方微信
《腐蚀与防护网电子期刊》征订启事
- 投稿联系:编辑部
- 电话:010-62316606
- 邮箱:fsfhzy666@163.com
- 腐蚀与防护网官方QQ群:140808414
点击排行
PPT新闻
“海洋金属”——钛合金在舰船的
点击数:9822
腐蚀与“海上丝绸之路”
点击数:7689








































