2023年度国家科技奖提名名单最新汇总
截止今日(2024年1月11日),已有工信部、中科院、山东省、中国科协、湖南省、河南省、天津市、福建省、自然资源部、生态环境部、北京、安徽、江苏、上海、浙江等省市及中国农学会等公示了拟推荐项目,项目清单如下:
1月11日更新部分:
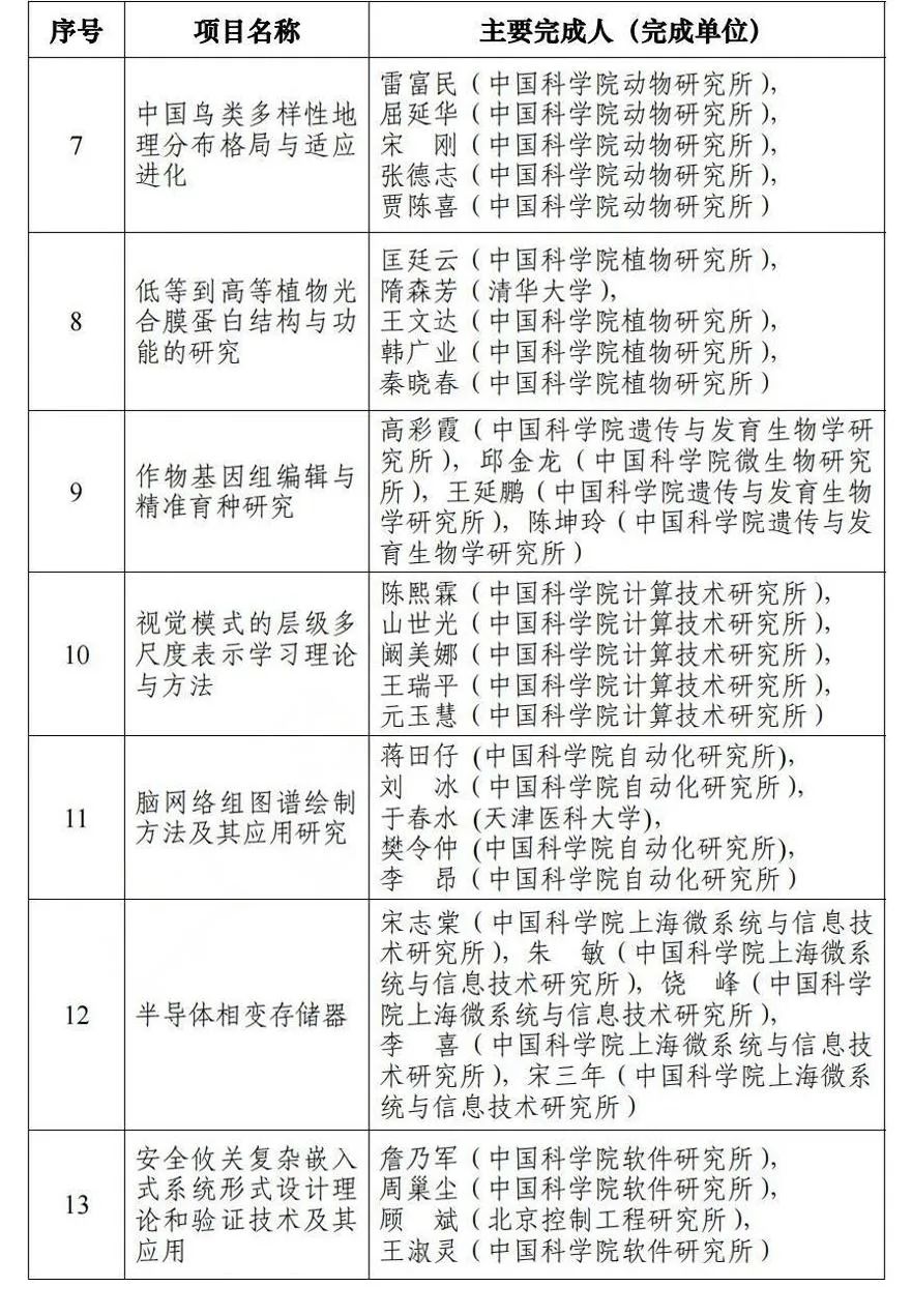
中科院
中国石油和化工工业联合会
国家知识产权局
1月10日更新部分:
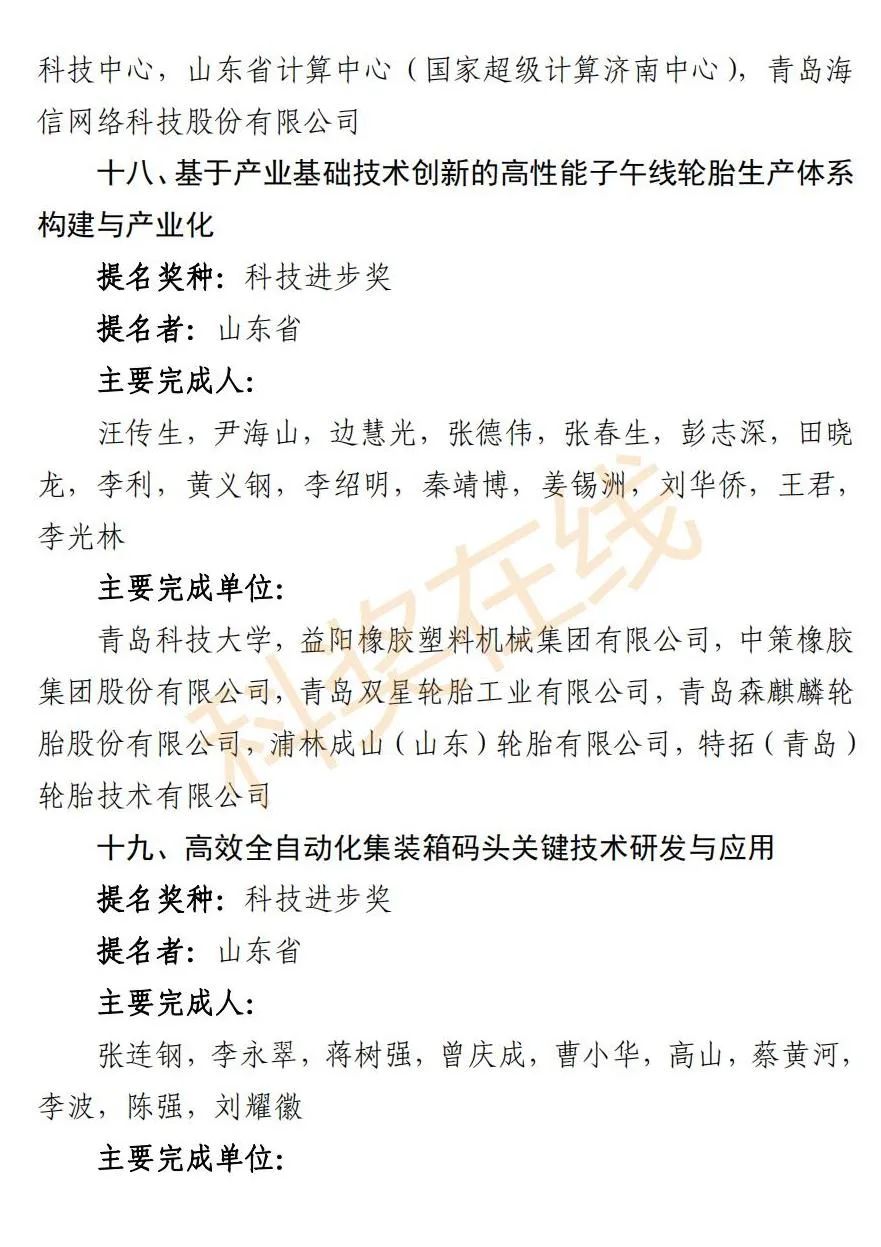
中国科协
河南省提名
广西专家提名
免责声明:本网站所转载的文字、图片与视频资料版权归原创作者所有,如果涉及侵权,请第一时间联系本网删除。
相关文章
无相关信息
官方微信
《腐蚀与防护网电子期刊》征订启事
- 投稿联系:编辑部
- 电话:010-62316606
- 邮箱:fsfhzy666@163.com
- 腐蚀与防护网官方QQ群:140808414
点击排行
PPT新闻
“海洋金属”——钛合金在舰船的
点击数:8804
腐蚀与“海上丝绸之路”
点击数:7065



























































































































