近日,已有陕西、黑龙江、吉林、四川、新疆、广西、贵州、厦门、大连等省市及中国农学会、国家中医药管理局等陆续公示了拟提名2023年度国家科学技术奖的项目,另外还有中国人工智能学会、中国化工学会、中国空间科学学会等公示了拟推荐项目,以下是项目情况列表(截止2023年12月31日,不完全统计),供参考。
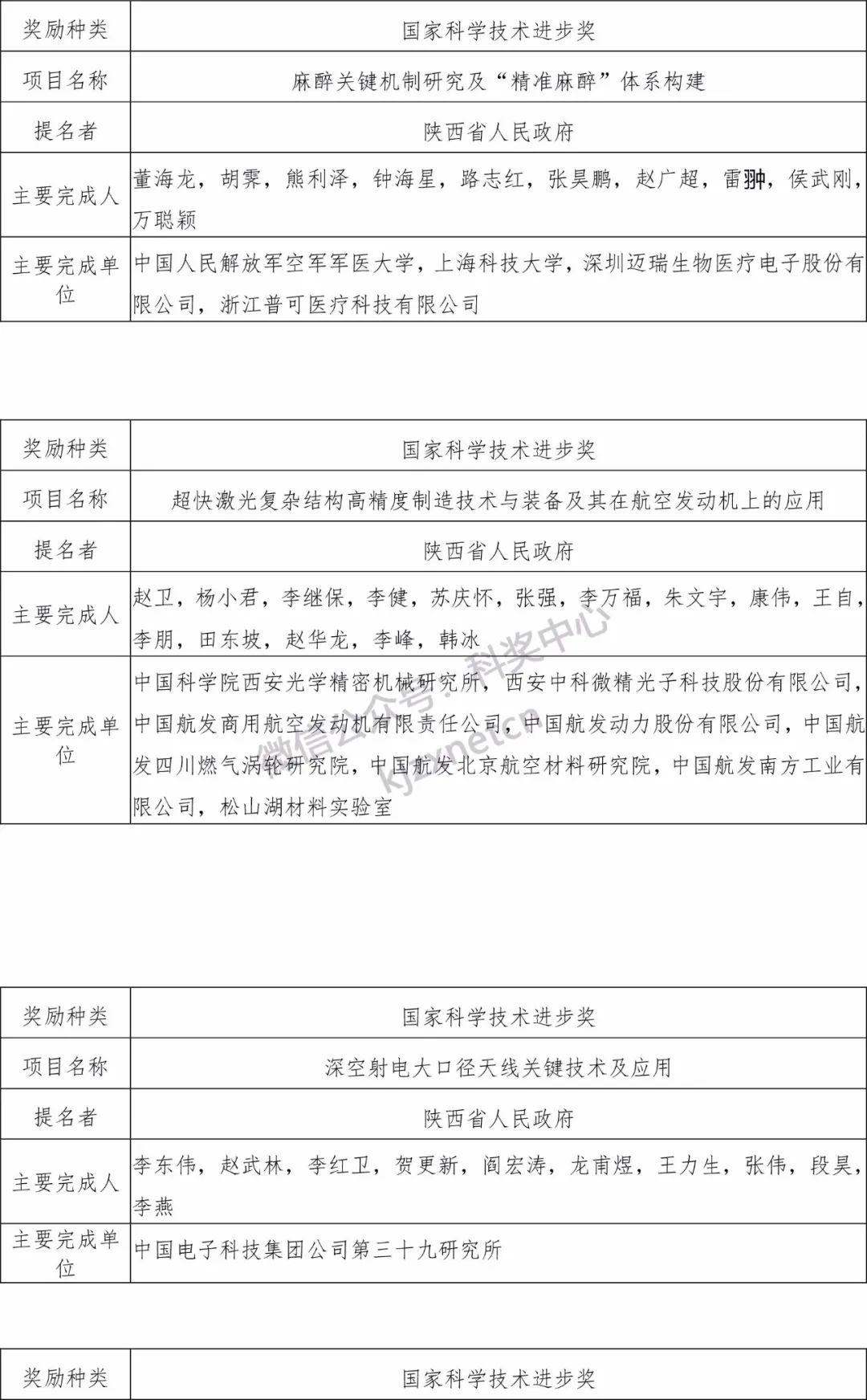
陕西省拟提名2023年度国家科学技术奖候选通用项目公告
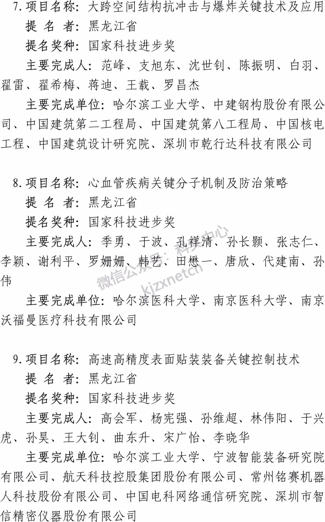
黑龙江省拟提名2023年度国家科学技术奖项目公示
吉林省关于拟提名2023年度国家科学技术奖项目的公示
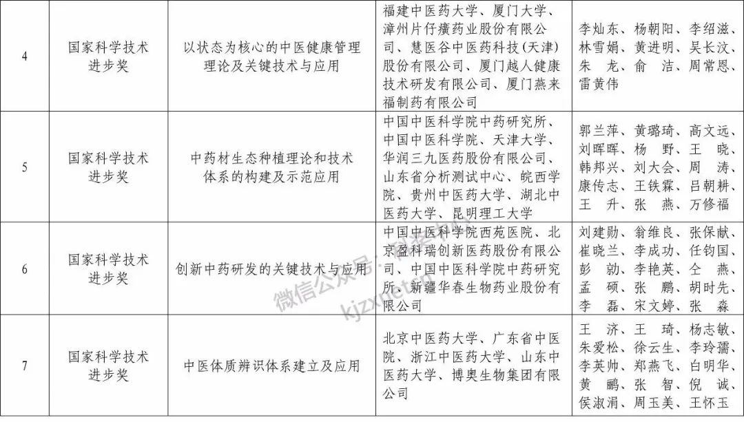
贵州省拟提名2023年度国家科学技术奖项目公示
广西拟提名2023年国家科学技术奖成果的公示
新疆:拟提名2023年度国家科学技术奖项目
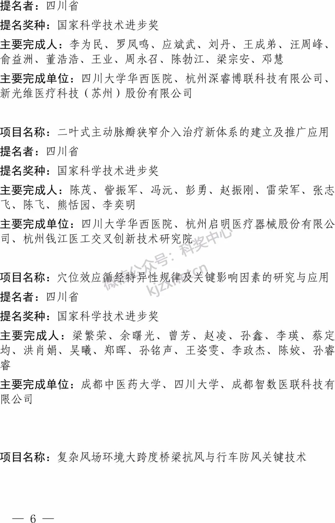
四川省科学技术厅关于2023年度国家科学技术奖提名项目的公示
厦门市拟提名2023年度国家科学技术奖项目
大连市拟提名2023年度国家科技奖励项目
安徽省教育厅:省属高校申报国家科学技术奖拟提名项目公示
河南省2023年度国家科学技术奖专家提名项目公示
新疆生产建设兵团
国家中医药管理局
中国农学会
中国产学研合作促进会
中国核能行业协会
中国仪器仪表学会
中国人工智能学会
中国风景园林学会
中国生物化学与分子生物学会
项目名称:T细胞免疫的触发机制
代表性论文目录:
1. Shi X#, Bi Y#, Yang W#, Guo X, Jiang Y, Wan C, Li L, Bai Y, Guo J, Wang Y, Chen X, Wu B, Sun H, Liu W, Wang J*, Xu C*, Ca2+ regulates T-cell receptor activation by modulating the charge property of lipids, Nature, 493(7430)(2013), 111-115.
2. Guo X#, Yan C#, Li H#, Huang W#, Shi X, Huang M, Wang Y, Pan W, Cai M, Li L, Wu W, Bai Y, Zhang C, Liu Z, Wang X, Zhang X, Tang C, Wang H, Liu W, Ouyang B, Wong C, Cao Y*, Xu C*, Lipid-dependent conformational dynamics underlie the functional versatility of T-cell receptor, Cell Research, 27(4)(2017), 505-525.
3. Yang W#, Bai Y#, Xiong Y, Zhang J, Chen S, Zheng X, Meng X, Li L, Wang J, Xu C, Yan C, Wang L, Chang C, Chang T, Zhang T, Zhou P Song B, Liu W, Sun S, Liu X, Li B*, Xu C*, Potentiating the antitumour response of CD8(+) T cells by modulating cholesterol metabolism, Nature, 531(7596)(2016), 651-655.
4. Wu W#, Zhou Q#, Masubuchi T#, Shi X#, Li H, Xu X, Huang M, Meng L, He X, Zhu H, Gao S, Zhang N, Jing R, Sun J, Wang H, Hui E*, Wong C*, Xu C*, Multiple signaling roles of CD3e and its application in CAR-T cell therapy, Cell, 182(4)(2020), 855-871.
5. Meng X#, Liu X#, Guo X, Jiang S, Chen T, Hu Z, Liu H, Bai Y, Xue M, Hu R, Sun SC, Liu X, Zhou P, Huang X, Wei L, Yang W, Xu C*, FBXO38 mediates PD-1 ubiquitination and regulates anti-tumour immunity of T cells, Nature. 564(7734)(2018), 130-135.
主要完成人(完成单位):
许琛琦 中国科学院分子细胞科学卓越创新中心
杨魏 中国科学院分子细胞科学卓越创新中心
施小山 中国科学院分子细胞科学卓越创新中心
吴微 中国科学院分子细胞科学卓越创新中心
李伯良 中国科学院分子细胞科学卓越创新中心
中国通信学会
科技进步奖项目公示材料
一、项目名称
第五代移动通信系统(5G)关键技术与工程应用
二、提名者
工业和信息化部
三、主要完成人
王志勤,王晓云,童文,张新,傅强,张建华,王喜瑜,王新民,黄宇红,张翔,蒲涛,苗守野,李鹏,张万春,段晓东,刘晓峰,王俊,李志军,马红兵,李晓彤,孙韶辉,马楠,邓伟,孙滔,杜滢,黄勇,谢伟良,李菲,陈新宇,王希,胡臻平,尤梦,魏克军,张继东,张光辉,王权,邱刚,高秋彬,徐晓东,李雷,沈祖康,朱鹏程,田磊,王小奇,陈凯,黎丹,张川,秦飞,唐海,潘振岗。
四、主要完成单位
中国移动通信集团有限公司,中国信息通信研究院,中国电信集团有限公司,华为技术有限公司,中国联合网络通信集团有限公司,中兴通讯股份有限公司,中国信息通信科技集团有限公司,北京邮电大学,东南大学,维沃移动通信有限公司,OPPO广东移动通信有限公司,紫光展锐(上海)科技有限公司。
技术发明奖项目公示材料
一、项目名称
低时延高可靠车联网通信关键技术及应用
二、提名者
工业和信息化部
三、主要完成人(完成单位)
陈山枝(中国信息通信科技集团有限公司),胡金玲(中国信息通信科技集团有限公司),房家奕(中国信息通信科技集团有限公司),赵丽(中国信息通信科技集团有限公司),时岩(北京邮电大学),赵锐(中国信息通信科技集团有限公司)。
科技进步奖项目公示材料
一、项目名称
数据中心网络关键技术及大规模应用
二、提名者
中国通信学会
三、主要完成人
徐文伟,王建兵,曲志军,刘少伟,王雷,余清波,刘树名,程璞,李军,温华锋,明小勇,田太徐,张国栋,李楠,王心远
四、主要完成单位
华为技术有限公司
中国物流与采购联合会
一、项目名称
复杂装备数字孪生运维管控共性关键技术及标准体系
二、提名者
中国物流与采购联合会
三、主要完成人
陶飞、徐慧、邹孝付、胡天亮、程江峰、欧阳劲松、郭楠、李浩、刘晓军、薛瑞娟、胡琳、王成城、戚庆林、易航、郄永军
四、主要完成单位
北京航空航天大学
北自所(北京)科技发展股份有限公司
中国电子技术标准化研究院
机械工业仪器仪表综合技术经济研究所
通用技术集团机床工程研究院有限公司
北京航天万源科技有限公司
山东大学
东南大学
郑州轻工业大学
三一重工股份有限公司
五、提名奖种
中国环境诱变剂学会
项目名称:金属污染物的健康风险评估关键技术与防控应用
主要完成人
中国空间科学学会
中国植物生理与植物分子生物学学会
推荐项目名称:树木老化、平茬复幼及规模化繁育技术与应用
提名单位:中国植物生理与植物分子生物学学会
主要知识产权和代表性论著:
主要完成人:
中国化工学会
中国微米纳米技术学会
分析测试协会
中国电源学会
免责声明:本网站所转载的文字、图片与视频资料版权归原创作者所有,如果涉及侵权,请第一时间联系本网删除。
官方微信
《腐蚀与防护网电子期刊》征订启事
- 投稿联系:编辑部
- 电话:010-62316606
- 邮箱:fsfhzy666@163.com
- 腐蚀与防护网官方QQ群:140808414





































































































