重复报奖,科学技术奖一等奖获奖项目被撤销!
2023-10-24 11:39:12 作者:材料学网 来源:材料学网 分享至:

中国航空学会发布公告,撤销授予某项目的2022年度中国航空学会科学技术奖一等奖。据悉,中国航空学会科技奖励工作办公室收到2022年度中国航空学会科学技术奖一等奖获奖项目异议材料一件。根据《“中国航空学会科学技术奖”奖励办法》“凡已获得国家、省部级科学技术奖或其他社会力量设奖项目,一般不再申报或被提名本奖”条款,决定撤销授予该项目自然科学一等奖。

关于重复报奖,不同的学会有不同的要求,有的没有限制,有的只限制已获国奖的项目申报,比如中华医学会,只规定已经获得国家级科技奖励的项目不应再参与中华医学科技奖的评审奖励活动。而很多学会协会的科技奖励,并没有这方面的限制。


对于省部级奖励而言,重复报奖早有规定,在今年初科技部发布的《省、部级科学技术奖励管理办法(修订草案征求意见稿)》中,再次明确了同一科学技术成果不得同时提名参评多个省、部级科学技术奖;已获得省、部级科学技术奖励的成果,不得再次提名省、部级科学技术奖。即:同一科学技术成果在省与省、部与部、省与部之间均不能同时提名参评,获奖后不得再次提名省部级奖。


那么,科研人员应如何避免重复报奖呢?首先,报奖前一定要认真阅读该奖项的奖励办法;其次,已经获奖的项目,再次申报其它奖励,为了避免重复报奖,项目名称、技术内容、知识产权均应有所不同。


最后提醒一下,在报奖顺序的选择上,科研人员要做到提前规划,建议优先申报有重复报奖限制的社会力量奖项,再申报无限制的社会力量奖,然后是省部级奖励,再冲击国家奖。


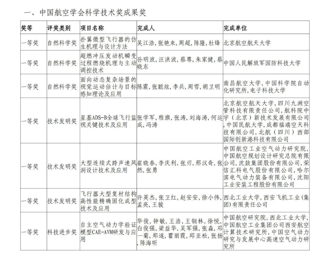
2023年度“中国航空学会科学技术奖”评审结果公示


2023年度中国航空学会科学技术奖评审工作现已按照《中国航空学会科学技术奖奖励办法》完成。本年度共收到55个单位会员、3个地方学会、6个专业分会推荐的159份材料,经过形式审查、专业初评、综合评审,拟对68个项目、1个国际科学技术合作奖获奖人授奖。现将拟授奖项目情况予以公示,接受社会监督。公示期为20天(2023年7月24日至8月12日)。


如对拟授奖项目有异议,请于公示期间以书面形式提出,提出异议的单位、个人应当表明真实身份,学会科技奖励工作办公室将对异议者的身份予以保密。异议材料请寄送北京市朝阳区安外北苑2号院中国航空学会科学技术奖励工作办公室(邮编 100012),电话:010-84924386。


2023年度“中国航空学会科学技术奖”评审结果公示.pdf

 

 

免责声明:本网站所转载的文字、图片与视频资料版权归原创作者所有,如果涉及侵权,请第一时间联系本网删除。