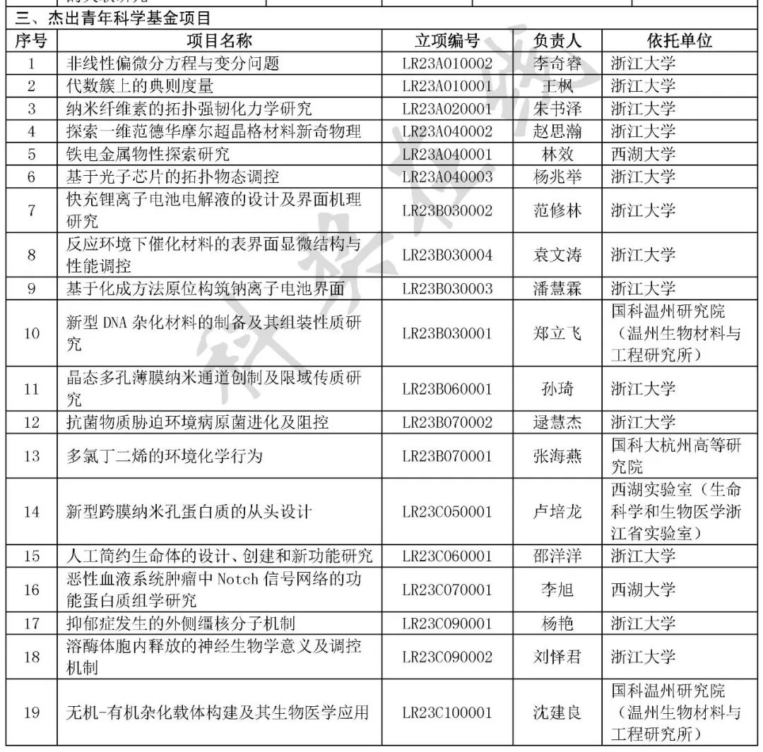
浙江省:杰青74人
上下滚动查看更多
上下滚动查看更多 上下滚动查看更多 黑龙江省:拟杰青30项,优青150项

免责声明:本网站所转载的文字、图片与视频资料版权归原创作者所有,如果涉及侵权,请第一时间联系本网删除。
相关文章
无相关信息
官方微信
《腐蚀与防护网电子期刊》征订启事
- 投稿联系:编辑部
- 电话:010-62316606
- 邮箱:fsfhzy666@163.com
- 腐蚀与防护网官方QQ群:140808414
点击排行
PPT新闻
“海洋金属”——钛合金在舰船的
点击数:8473
腐蚀与“海上丝绸之路”
点击数:6813




























