“一代材料、一代产业”,新材料产业发展水平代表着一个国家先进制造业水平。“当前新一轮产业升级和科技革命大背景下,新材料必将成为未来高新技术产业发展的基石和先导,对全球经济、科技、环境等各个领域发展产生深刻影响”。加快推动中国新材料产业发展具有重大战略意义。根据《新材料产业发展指南》,新材料分为先进基础材料、关键战略材料和前沿新材料3大类,有其各自的材料特殊性。近年来,中国先进基础材料发展相对成熟;前沿新材料发展潜力和后发优势明显,许多领域与发达国家处同一起跑水平;但在保障中国国防实力、经济社会全局和长远发展有重大引领作用的关键战略材料领域,与发达国家有一定差距。中国部分核心关键战略材料受制于人,约50%关键战略材料性能稳定性较差,使高端制造面临“无材可用”和“有材不敢用”困境。2019年工业和信息化部的调研显示,130多种关键战略材料中,中国有32%处于空白、52%依赖进口,存在巨大的国产化替代空间。关键材料依赖进口导致中国制造企业被锁定在全球制造业产业链与价值链中低端。关键战略材料“卡脖子”,已成为中国制造业转型升级的突出短板。 近年来,中美贸易摩擦、科技战、新冠肺炎疫情、俄乌冲突等国际形势变化对中国关键战略材料技术创新乃至智造强国战略实施都带来严峻挑战,实现关键战略材料的国产化替代,不仅是缓解技术断供风险和保障供应链安全可控的重要手段,更是突破“卡脖子”瓶颈、实现经济高质量发展和塑造国际竞争新优势的必然选择。加速中国关键战略材料的国产化替代进程,已时不我待。 基于此背景,本研究首先分类探讨中国关键战略材料国产化替代发展现状,并在总结并分析美国、日本、欧盟等材料强国的创新发展共性经验的基础上,结合中国关键战略材料国产化替代中存在的瓶颈问题提出促进产业发展的战略举措和政策建议,以期为加速实现关键战略材料国产化替代进程提供有力支撑。
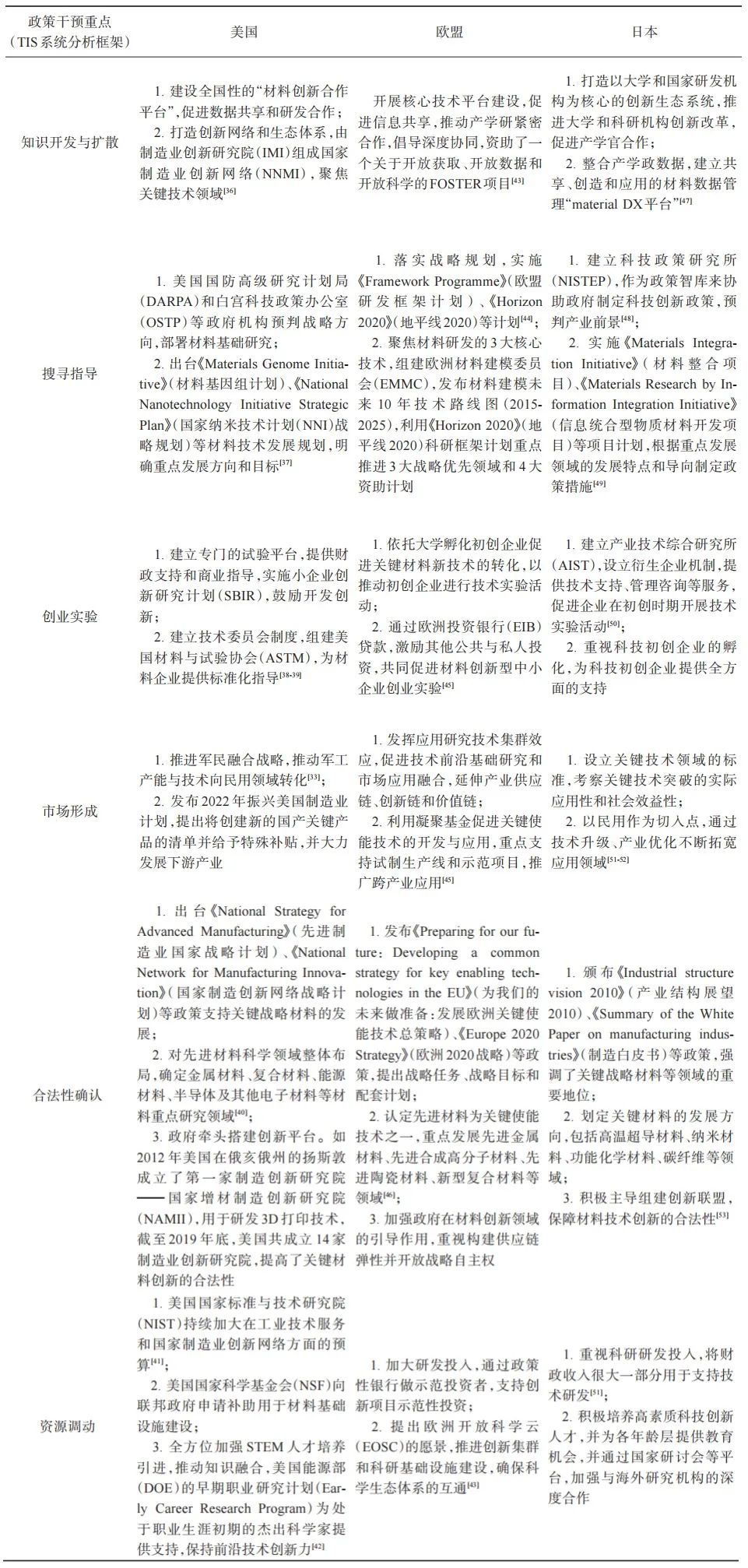
中国关键战略材料国产替代化现状及关键瓶颈 根据《新材料产业发展指南》所确定的关键战略材料领域发展重点,选取稀土功能材料、先进半导体及芯片制造材料、新型能源材料、新型显示材料等典型关键战略材料进行国产化替代现状分析,表1梳理了中国主要关键战略材料国产化替代重点领域。 稀土功能材料包括永磁材料、催化材料、储氢材料、发光材料和抛光材料等,可应用于新能源汽车、航空航天、电子信息等领域,应用前景辽阔。由于上游稀土资源所具有的不可再生性质,及可与其他材料复合成为性能优异材料等特点,稀土功能材料成为各国竞相抢夺的战略资源。受益于丰富的稀土资源与政策引导,中国已建立较为完整的稀土产业链,成为全球最大的稀土功能材料生产国和出口国。 中国稀土功能材料处于快速发展时期,在某些特定领域,如以高丰度稀土永磁材料为代表的部分稀土永磁制备技术已处于世界领先地位;部分研究保持与国外同步或跟随的状态,在某些高端稀土材料技术上,如高纯稀有稀土合金靶材、稀土发光材料等已有所突破,对外依赖状况即将得到较大缓解。但从总体态势来看,行业整体仍处于低端化发展态势。产品集中在中低档器件,仅有少数行业龙头能够维持高性能材料供应,整体应用水平偏低,无法满足高档机器人、第五代移动通信技术(5G)、光刻机等高端领域的技术需求;高端稀土材料领域绝大部分核心技术仍掌握在欧美日等先进国家手中。在稀土永磁材料的细分领域中,高性能钕铁硼磁材及其相关制备技术尚未实现国产化替代,除此之外,稀土发光材料、稀土抛光材料、高纯稀土金属、稀土金属靶材等领域尚未实现国产化替代。 2. 先进半导体及芯片制造材料 近年来,半导体使用材料在全球范围内出现3次突破性飞跃,第三代半导体材料是以碳化硅(SiC)、氮化镓(GaN)等材料为代表的宽禁带半导体材料。其中,碳化硅为第三代半导体材料核心,除此之外,其他辅助制造材料包括硅片、光刻胶、光掩模、电子特气、溅射靶材、湿电子化学品、抛光材料等,被应用于晶圆制造环节。半导体材料是半导体产业不可或缺的基础,且为产业中细分领域最多的环节,确保半导体材料自主稳定供应已成为中国的迫切需求。 从核心材料碳化硅来看,全球市场呈现美国、欧洲、日本三足鼎立格局,其中美国一家独大,拥有全球70%~80%碳化硅半导体产量;欧洲在碳化硅衬底、外延、器件及应用方面拥有完整产业链;日本是设备和模块开发方面的领先者。中国是碳化硅最大的应用市场,但因起步较晚,目前国内碳化硅产品80%左右仍依赖进口。但随着国内政策推动及下游市场需求,细分领域龙头效应明显,国产化替代成效显著。一是半绝缘型衬底领域进步明显。目前,国内企业在2~6英寸(1英寸=2.54cm)半绝缘型和导电型碳化硅衬底领域均已实现部分国产化替代,8英寸晶圆也在研制过程中。二是碳化硅外延市场逐步实现国产化替代。中国企业与国外企业在碳化硅外延层面的技术差别相对较小,均可满足3~6英寸的各类外延片生产,国内企业的供给量逐年提升,逐步成为全球主要供应商。三是国内企业积极布局器件市场。随着未来产能释放和技术进步,国内外企业差距正在逐步缩小。 晶圆制造材料中,大尺寸硅片、光刻胶、溅射靶材、光掩模、电子特气和抛光材料等材料皆未实现国产化替代。硅片在半导体材料中具有最大的市场规模,国际市场却被日韩厂商垄断。据相关资料,中国企业产能集中于6英寸及以下硅片,正从4英寸向6英寸过渡,但国际主流的更大直径硅片的国产化率仅约为10%。在光刻胶领域,产能集中于美国、日本等国家,国内本土光刻胶厂商在半导体用光刻胶市场的占比仅为2%,g线(436nm)、i线(365nm)光刻胶国产化率约为10%,KrF光刻胶及ArF光刻胶国产化率仅为1%,极紫外光刻(EUV)和电子束光刻胶的研发与生产能力亟待突破。目前,半导体靶材国产化率约为30%,不过近年来国产铜制、铝制等靶材已取得定点突破,国内龙头企业已实现铝、钛等高纯金属原料部分国产。在电子气体市场格局中,中国在传统低端产品方面具有规模优势,但在高端气体尤其是特种气体上,中国产品与国外厂商差距明显。截至2021年,中国特气国产化率约为15%,但相关企业制备技术正逐渐趋于成熟,部分产品(如高纯磷烷、超纯氨等)已达到国产化替代水平。 3. 新型显示材料 新型显示材料包括机发光材料、偏光片、玻璃基板、靶材、光掩膜版、聚酰亚胺(PI)浆料、光刻胶等产品,具有投入大、技术流程长、投资风险高等特点。其下游新型显示行业属于技术密集型产业,往往随着新型显示材料的突破而变化。目前,中国新型显示关键材料大部分长期依赖进口,亟需加快实现国产化替代,以保障新型显示产业的安全。 新型显示材料中如偏光片、掩膜版、玻璃基板等领域,市场整体由海外企业控制,中国企业基础核心能力薄弱,但在部分细分产品领域生产技术上已取得重大突破。偏光片方面,聚乙烯醇(PVA)薄膜和三醋酸纤维薄膜(TAC)两大核心原材料最初在全球市场上被日本、韩国企业垄断,国内企业产能严重不足,严重依赖于国外供给,但因下游面板行业扩产为偏光片国产化带来了拉动效应。据统计,2021年,中国3家国产偏光片龙头企业市占率已提升至20%以上;电视用OLED偏光片也已取得技术突破,打破住友化学、三星SDI等日韩企业在该材料领域上的垄断。光掩膜版方面,中国能供给配套高性能掩膜版的企业寥寥无几,行业产品集中在G8.5以下的低端产品,但行业龙头已在G11超高世代的细分领域有所突破;玻璃基板行业在国际市场上仍由日本、韩国企业主导,中国也已实现了从无到有的突破,行业龙头企业分别实现了8.5代薄膜晶体管液晶显示器(TFT-LCD)玻璃基板等材料的国产化;超薄柔性玻璃(UTG)的技术在过去长期被韩国企业三星电子垄断,中国目前已有企业实现在良品率、弯折半径及弯折次数上的技术突破,并于2021年实现小规模供应。 4. 新型能源材料 关键战略材料国产化替代制约瓶颈和能力构建分析 首先通过分析关键战略材料国产化替代过程环节和产业特征来剖析实现国产化替代的突破口,在此基础上分析中国现阶段所面临的瓶颈问题。 1. 关键战略材料国产化替代需在技术、产业化和应用规模重点突破 关键战略材料国产化替代的本质,就是材料技术从产生、利用到市场扩散的全过程,它包括技术创新资源投入、研究与开发(形成创新中间产出)、技术工程化产业化(形成创新最终产出)和市场应用扩散4个阶段(图1)。相较于其他产业,关键战略材料产业具有5个典型特征。(1)原创性基础研究能力成为核心壁垒。新材料是科学规律与物质世界之间的桥梁,物理和化学领域的重大发现(很多为诺奖级的发现)直接或间接推动新材料技术发展;因此,美国、日本和西欧等基础科研强国在关键战略材料领域获得了大量原创性突破,并在全球构建专利壁垒,占领产业价值链的顶端。(2)研发和商业化投入巨大。这是因为材料属于典型的重资产产业,其研发、生产需大量专用设备投入,设备不断更新产生高折旧率及相应维护费用;更重要的原因是,其研发和商业化应用的不确定性相较于其他新兴产业更高,研发和商业化开销更大,根据Nature Material报道,在研发开销上,新材料企业分别是生物和软件企业的2倍和6倍;在商业化开销上,新材料企业是软件企业的50倍。(3)研发试验过程复杂导致工程化产业化周期漫长。材料最终进入市场投入使用包括理论层面突破及应用层面反复验证,需经历多环节多周期方可正式投入应用;即使通过理论实验或示范生产阶段,仍存在极大可能性因设备、工艺等因素无法进入大规模生产阶段。(4)材料创新需要基础设备和技术协同支撑。材料从基础技术变为创新产品,需要包括设备技术、工艺技术、量产技术、应用技术、测量技术及表征技术在内的多种基础技术的高度支撑。(5)材料应用扩散依存于下游场景需求。作为典型产业间共性技术,材料技术开发需满足各种应用需求,需要配合应用场景改进,下游应用中需求的变化影响着材料创新的生死存亡,因此特别需要材料开发与下游应用企业间的“共生共融、协同发展”。以上特征共同决定了关键战略材料国产化替代具有“长研发周期、高投入”“长验证周期、高难度”“长应用周期、高门槛”的突出特点。 图1 关键战略材料国产化替代突破点分析 分析认为,正是以上特征的影响,关键战略材料的国产化替代需要在技术、产业化和应用规模3个方面实现重点突破,才能有效实现从“有技术-有产品-材好用”的国产化替代整体循环(图1)。 2. 中国关键战略材料国产化替代中的瓶颈问题及能力构建 尽管中国关键战略材料产业获得跨越式发展,在部分国产化替代环节获得局部突破,但对照前文所述国产化替代关键突破点,现阶段还存在以下突出问题。 中国关键战略材料国产化替代中的瓶颈问题 1)原始创新及面向应用的基础研究创新能力弱,国产化替代缺乏核心技术掌控力。 由于中国发展起步晚,加之缺乏从国家战略层面的对基础研究的长期稳定支持,以及企业不够重视原始创新,中国关键战略材料领域技术储备、共性技术供给不足,国产化替代缺乏具有原创性基础性研究的支撑。如稀土功能材料近年来快速增长的专利多集中在边缘和改进型,高端产品的原创核心专利由国外掌控;EUV光刻胶80%以上的原创核心专利由日本富士胶片、信越化学、住友化学3家龙头企业控制;新型能源材料中核心材料和高端前沿材料的基础研究能力不足致使核心技术存在短板等。 2)创新投入不足及错位、分散,国产化替代缺乏要素保障力。 关键战略材料国产化替代进程中,资金高水平的稳定投入及整体性战略部署是及其关键。但长期以来,中国新材料研发投入上存在方式单一、缺乏稳定性持续性、投入不足且过于分散、投入环节上过于偏重技术研发而对接近市场化阶段的支持不足等诸多问题。例如,近年来中国虽加大对新型显示材料产业的投资和支持,但多关注的是“点”,尚未形成“以点带线”“以线带面”的联动效应;风险投资在关键战略材料创新中的作用非常重要,但目前中国在这一领域风险投资的机构非常有限,有限的投资追逐短平快项目,缺乏统一部署,对国产化替代的实质性作用难以实现。 3)研发到应用的长周期特性,以及共性关键技术研发和中试平台的缺失,限制已有研发能力向市场产品的应用转化力。 关键战略材料从研发到应用周期往往长达10~20年,产业的长周期性导致中国关键战略材料的某些技术虽然实现了突破,但在短期内难以转化为进入市场的国产化替代产品。加之中国尚未建立起面向产业化的、开放的、产业共性关键技术研发和中试平台,更加剧了关键战略材料跨越从研制到应用转化“死亡鸿沟”的难度。如,中国目前已突破超高纯稀土金属制备技术,但离实现产业化、保障集成电路等电子信息产业发展还有很长距离。 4)基础设备、技术、检测体系缺乏,制约已突破技术向产品研发应用的基础协同支撑力。 由于中国材料生产设备和技术与国外有较大的差距,往往需要引进国外的整套设备及技术,导致部分具有较好研发基础的材料难以突破工程化产业化制约;此外,相应数据库、检测、标准及应用验证体系支撑不足,使得产品在综合性能、产品一致性和稳定性仍不能满足电子信息、光纤通信等高端应用需求,严重制约了关键战略材料国产化替代进程。例如,由于缺乏稀土功能材料制备所需核心部件和装备,高纯稀土化合物、高端稀土金属及靶材等相关应用技术,基本还处于研发或小批量生产阶段。 5)上下游产业链合作机制不畅,国产化产品难以进入供应链,国产化替代缺失市场应用反馈力。 关键战略材料的技术突破及产品性能稳定提升需要基于产业链带动形成工艺参数反馈,需要上游材料研发、生产和下游应用企业建立起“研发-应用-反馈-再研发”的密切协同机制。材料下游企业客户黏性强,由于长期采购、应用国外材料产品,不愿随意更换供货商,因此采购国产材料意愿不强,造成国产材料产品研发成本高、应用少,这又进一步降低了材料企业持续投入的积极性;此外,由于缺乏通过下游应用验证,国产产品迭代研发受阻,导致性能难以改进提升,无法与进口材料匹敌,陷入恶性循环。例如,稀土永磁材料生产企业和应用端的电机企业间缺乏有效协作,导致磁性材料性能难以满足电机不同场景的设计需求,阻碍产品的应用和国产化替代进程;新型显示材料缺乏从材料、器件、终端到最终应用的全产业链创新生态体系,产品难以单兵突破。 3. 中国关键战略材料国产化替代中的能力构建 面对中国关键战略材料国产化替代中的瓶颈,分析认为,亟需构建起“核心技术掌控力”“资源要素保障力”“技术应用转化力”“基础支撑协同力”“市场应用反馈力”这五大能力(以下简称“五大能力”),才能有效实现“有技术-有产品-材好用”的整体进程(图2)。 中国关键战略材料国产化替代的发展战略与政策设计 1. 欧美日等发达经济体经验总结:TIS技术创新生态构建 美国、欧盟和日本等国和地区在关键战略材料产业发展中拔得头筹,其经验值得借鉴。国际经验比较发现,虽然各国在关键战略材料发展的重点领域、创新发展模式、具体举措上有所差异,但显著的共同点是,其无不围绕着技术创新系统(technological innovation systems,TIS)的构建持续着力,从知识开发与扩散(knowledge development and diffusion)、搜寻指导(guidance of the search)、创业实验(entrepreneurial experimentation)、市场形成(market formation)、合法性确认(legitimation)和资源调动(resource mobilization)等方面出发,持续打造关键战略材料新兴技术产生、利用与应用扩散所需的条件,夯实产业发展基础、筑牢国际领先地位(表2)。具体来说,知识开发与扩散指促成交流合作,促进科学技术知识的开发、整合、交流和扩散;搜寻指导指找准发展重点,预判产业前景,指导技术发展方向;创业实验指新创企业或在位企业对新技术和应用的探索活动;市场形成指开拓下游市场,改进应用体系;合法性确认指发挥政府引导作用,使创新主体接受技术创新与变革,并积极加入技术创新系统、参与创新;资源调动指加强政策扶持,聚集资金、人才和基础设施等创新资源。这为中国关键战略材料国产化替代在技术、产业化和应用规模3个方面实现重点突破、构筑国产化替代“五大能力”提供了有益的启发。 表2 基于TIS框架的发达国家关键战略材料政策举措分析 2. TIS视角下中国关键战略材料国产化替代的战略与政策设计 借鉴欧美发达国家构筑TIS的经验,并结合中国关键战略材料国产化替代中所存在的问题,可以发现构建和完善中国关键战略材料技术创新生态系统是在技术、产业化和应用规模3个方面实现重点突破、构筑“五大能力”的有效路径,设计逻辑见图3。因此,紧紧围绕TIS框架的6个方面,提出以下促进中国关键战略材料国产化替代的发展战略和政策举措。 1)形成促进社会多方主体投入关键战略材料国产化替代活动的合法化机制 一是要以政府规划、战略的出台确定关键战略材料国产化替代在国家发展战略中的重要地位。建议国家尽快出台以推动关键战略材料国产化替代为核心目标的战略规划,对解决关键战略材料“卡脖子”问题进行整体布局,明确具体的战略任务、战略目标和配套计划,明确各个发展阶段的目标、任务和行动举措。通过国家战略的出台统一社会各方共识,形成稳定预期,激发各方主体参与到关键战略国产化替代的国家重大任务中来。二是政府积极主导组建或优化关键战略材料领域创新平台。围绕国家战略需求和重大创新任务,针对新一代信息技术、“双碳”战略目标、高端装备制造、新基建等对关键战略材料的需求,建立、重组一批覆盖关键战略材料国产化替代重点领域的创新平台,以创新平台为中心节点构建产业链生态圈,吸引社会各方主体加入。创新平台建设与重大项目相关政策支持相结合,国家引导、政策支持,以政府的先导投入示范,吸引社会资本投入,形成从技术研发、成果转化、商业应用全链条、跨领域、跨区域的创新共同体。三是要以“新型举国体制”在国家层面尽快启动一批重大科技攻关项目。在科技攻关中,根据关键战略材料技术突破长周期、高风险、高不确定性特征,设立分阶段的节点目标,使其成为各方协同攻关的核心。政府要发挥调动和激发各参与主体的积极性和创造力的核心职能,形成跨部门、跨学科、跨央地的协作攻关模式。要利用好“揭榜挂帅”、项目经理制、知识产权管理、标准体系构建、资源投入和退出机制工具,促进各个主体之间展开高度合作与适度竞争的协同。 一是建立国产化替代技术创新重点领域识别与甄选机制。建立常态化的技术创新重点领域识别机制。要利用现有的技术预见和关键技术选择平台,构建由未来技术供给方、需求方及利益相关者共同组成的专家网络,进行常态化的预测、预判和可行性分析,识别和甄选出中国关键战略材料国产化替代技术创新重点领域。建议根据适用主体的差异,同时探索基于大国竞争、适用于政府以及基于市场竞争、适用于企业的两套国产化替代技术识别与甄选机制,二者相互补充,形成一整套系统、完善的关键战略材料领域国产化替代核心技术预判与甄选体系。二是优化政府对关键战略材料技术创新的引导能力。加强政府对破解关键战略材料国产化替代问题的顶层设计、分类施策,形成可持续推进机制。系统推进技术创新战略规划、政策、标准、技术清单、技术路线图等制订实施,形成关键战略材料领域科学发展战略的制定体系、基于大数据的精确材料战略的分析体系以及科技政策和项目绩效的客观评价体系。 3)搭建关键战略材料国产化替代领域知识开发、整合交流和扩散机制 一是在空间载体上以产业集群来推动知识的开发、交流和扩散。重点推动京津冀、长江经济带、长江中游城市群、粤港澳大湾区等具有发展基础和优势的关键战略材料产业集群开展培育试点,打造在具有全球影响力和竞争力的产业集群。实施“一集群一规划”“一集群一机构”治理机制,构建“技术-产品-企业-产业链-产业集群”的全链条培育路径。引导和鼓励“链主”企业联合配套企业组建企业联合体,围绕国产化替代关键核心技术突破开展全方位合作,开展产业链协同创新、产业化合作、核心技术产品推广应用等活动。二是在动力机制上以开放协同来推动知识的开发、交流和扩散。在关键战略材料国产化替代过程中,一定要坚持开放创新和自主创新相结合,发挥中国超大规模市场优势吸引全球创新资源汇聚。鼓励国内有条件的企业和研究机构“走出去”,与产业链环节有技术优势的国家和地区,如荷兰、日本、波兰、瑞典等开展精准有效的交流合作,支持与有成熟技术的国外中小企业和研发团队深度合作,在国外建立技术孵化中心和创新中心,主动参与主导或共同制订国际标准,提升国际市场话语权。三是在制度保障上以健全知识产权和专利保护制度来推动知识的开发、交流和扩散。加强关键材料领域知识产权保护,推进材料技术标准工作,运用知识产权制度进一步形成激励创新、加速创新成果扩散和应用的体制机制。鼓励相关企业共建专利池,以需求为导向,自愿建立契约化合作机制,联盟成员以共同利益为纽带,形成知识产权资源共享、利益共享的合作模式。 4)完善开发关键战略材料下游市场需求、拓展市场边界的市场开拓机制 发挥中国超大规模市场优势,为关键战略材料国产应用提供更广阔的空间。一是完善政府采购制度。完善创新产品政府采购政策,持续完善重大工程重大项目招投标办法,推动产用互促。通过重大工程项目招标、重大技术采购等国家资源,促进关键战略材料领域科技成果的产业化应用。通过合同预留、优先购买等方式,为创新产品提供试错机会和初始市场。二是开展关键场景应用示范。发挥中国产业体系完备优势,推动高端装备、新能源汽车、智能制造、新基建等下游领域,更大力度为国产关键战略材料提供验证和应用机遇,开展关键场景的应用示范,为材料寻找合适的利基市场。围绕关键战略材料国产化替代重大需求,组织材料企业和应用企业协力突破“短板”,建立面向重大需求端关键战略材料开发应用模式,共同实施重大项目的合作模式。探索完善新材料首批次保险补偿机制,积极探索新型补贴管理模式,滚动优化政策目录内容,提高产品质量认定要求,进一步激发企业项目申报积极性,扩大政策覆盖面和实际效力。三是推进应用示范平台和相关标准建设。重点推进关键战略材料测试验证和生产应用示范平台的建设,完善材料应用评估设施、生产应用示范线、生产应用数据库以及应用公共服务体系的建设。制定、修订关键战略材料各领域试制、试验、验证、服役安全评估等相关标准,促进标准与下游应用设计规范衔接配套,降低用户创新应用门槛。 5)优化提升关键战略材料创新高端要素的资源配置机制 在关键战略材料基础、共性、交叉和前沿领域,加大创新资源的长期性、持续性、稳定性投入。一是增强资本要素服务能力。在关键战略材料领域设立颠覆性技术国家、地方专项创新基金,形成长效投入机制。针对国际影响大、技术难度高的“关键战略材料群”,给予长期稳定支持。引导银行机构加强对关键战略材料国产化替代领域进行中长期贷款和知识产权质押贷款支持。引导投融资机构、企业共同设立关键战略材料领域专项基金。引导创投机构投早投小,发挥政府产业引导基金、中小企业发展基金作用,撬动社会资本深入参与关键战略材料国产化替代领域的技术创新与产业化。二是创新人才要素市场化配置机制。加快布局关键战略材料领域的人才战略,国家层面在学科规划和布局上要科学设置职业教育、本科生、研究生等不同层次人才培育的专业内容。依托重点企业、联盟、高等学校、职业院校、公共实训基地和公共服务平台,通过开展联合攻关和共同实施重大项目,培养一批高层次人才、专业技术人才、跨学科复合型人才、产业工人和创新团队。分层级、分领域、分地域建立关键战略材料人才储备库。鼓励企业和高校、职业院校等联合培养相关领域产业工人、技术骨干和创新团队。建立分层次多领域的引才用才平台,大力引进海内外高层次创业创新人才和团队项目。三是提升公共服务要素的供给能力。持续推进关键战略材料领域第三方服务机构的建设。推进新材料产业研究院、行业协会等科技中介机构发展,提供决策智库支撑、科研成果转化、产业资讯获取、市场信息对接、资本技术对接等全方位服务,加速支撑产业发展的要素流通。加强技术供需信息库与科技信息网络等基础设施建设,鼓励科研院所、企业、科技中介机构等参与建设一批关键战略材料领域专业技术服务平台。 6)激发关键战略材料新创企业或在位企业开展国产化替代突破的创新试验机制 一是要激发行业内龙头企业承担创新的引领支撑作用。支持龙头型企业牵头承担关键战略材料国产化替代领域国家重点研发项目、重大基础研究项目。支持有能力的企业与科技部门共同设立基础研究联合基金,深化重点领域基础研究和应用基础研究。加强对龙头企业建立各类创新基地和平台的统筹规划和系统布局,支持龙头企业联合高校院所、牵头或参与重大科研装置、实验室、技术创新中心、企业研究院、新型研发机构建设,并对外开放和共享创新资源。支持龙头企业跨领域创新合作,打造协同创新平台。支持龙头企业参与编制国家、省级关键战略材料国产化替代领域创新发展规划和科技研发攻关计划。鼓励和支持有条件的龙头企业联合地方政府、金融机构、社会资本,成立一批专业化的关键战略材料领域创新创业投资基金,重点投向国产化替代技术创新领域。二是要激发行业内中小企业的创新意愿。要大力提升关键战略材料领域中小微企业的创新能力,培育一批创新型中小企业成长为关键战略材料国产化替代技术创新的重要发源地,充分发挥中小企业对技术路线、商业模式变化反应敏捷的独特优势,打造一批在细分领域市场“专精特新”的“小巨人”和“单项冠军”企业,培育一批“杀手锏型”中小企业。尤其对研发初创企业提供政策支持和保护,完善激励企业加大研发投入的普惠性政策。通过研发资助、专项资金、减免税以及创新券等方式降低中小企业创新成本。 结论

免责声明:本网站所转载的文字、图片与视频资料版权归原创作者所有,如果涉及侵权,请第一时间联系本网删除。
官方微信
《腐蚀与防护网电子期刊》征订启事
- 投稿联系:编辑部
- 电话:010-62316606-806
- 邮箱:fsfhzy666@163.com
- 腐蚀与防护网官方QQ群:140808414







