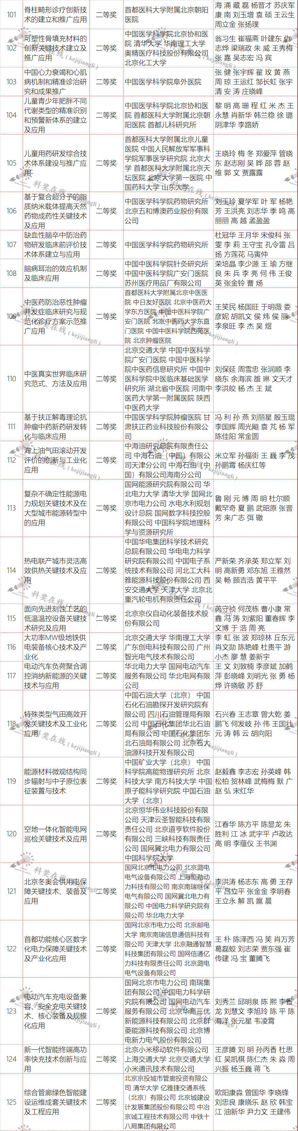
2021年度北京市科学技术奖项目奖初审结果公示通知
根据《北京市科学技术奖励办法》及《北京市科学技术奖励办法实施细则》有关规定,现对2021年度北京市科学技术奖项目奖初审结果进行公示,并将有关事项通知如下:
一、自公示之日起15个工作日内,任何单位或者个人对公示项目的真实性、创新性、先进性、应用情况、知识产权权属,候选人、候选单位贡献持有异议的,可填写《北京市科学技术奖项目异议申请表》,书面向市奖励办提出异议,写明异议内容、异议理由,并提供必要的支撑材料。
二、以单位名义提出的异议,须写明单位名称、联系人、联系电话和详细地址,并加盖单位公章;以个人名义提出的异议,须写明本人真实姓名、工作单位、联系电话和详细地址,并签署实名。
三、奖励办按照《北京市科学技术奖励办法》及《北京市科学技术奖励办法实施细则》有关要求,对符合异议范围和受理条件的异议予以受理,并对异议人身份予以保密。
四、异议材料报送截止日期为2022年7月12日。凡匿名、冒名、逾期提出的异议不予受理。
五、报送地址为北京市西城区西直门南大街16号北京市科学技术奖励工作办公室,邮编100035。
北京市科学技术委员会、中关村科技园区管理委员会
2022年6月22日
免责声明:本网站所转载的文字、图片与视频资料版权归原创作者所有,如果涉及侵权,请第一时间联系本网删除。
相关文章
官方微信
《腐蚀与防护网电子期刊》征订启事
- 投稿联系:编辑部
- 电话:010-62316606-806
- 邮箱:fsfhzy666@163.com
- 腐蚀与防护网官方QQ群:140808414
点击排行
PPT新闻
“海洋金属”——钛合金在舰船的
点击数:8148
腐蚀与“海上丝绸之路”
点击数:6486























