近日,多个部委陆续发布各自领域的“十四五”发展规划。据不完全统计,已发布《“十四五”全国农药产业发展规划》《“十四五”建筑业发展规划》《“十四五”医药工业发展规划》《“十四五”现代综合交通运输体系发展规划》等32个与科技领域相关的政策文件,以下为通知的具体内容:
《“十四五”全国农药产业发展规划》
农农发〔2022〕3号
各省、自治区、直辖市农业农村(农牧)厅(局、委)、发展改革委、科技厅(委、局)、工业和信息化厅(局)、生态环境厅(局)、市场监管局、粮食和储备局、林草局,新疆生产建设兵团农业农村局、发展改革委、科技局、工业和信息化局、生态环境局、市场监管局、粮食和储备局、林草局:
农药是重要的生产资料,广泛用于农业、林业、卫生等领域控制有害生物,为保障粮食安全、农产品质量安全、生态环境安全发挥重要作用。为推进农药产业高质量发展,农业农村部会同国家发展改革委、科技部、工业和信息化部、生态环境部、市场监管总局、国家粮食和物资储备局、国家林草局制定了《“十四五”全国农药产业发展规划》(以下简称《规划》),现印发给你们,请结合实际认真贯彻实施。
农业农村部 国家发展改革委 科技部
工业和信息化部 生态环境部 市场监管总局
国家粮食和物资储备局 国家林草局
2022年1月29日
附件:
“十四五”建筑业发展规划
建市〔2022〕11号
各省、自治区住房和城乡建设厅,直辖市住房和城乡建设(管)委,北京市规划和自然资源委,新疆生产建设兵团住房和城乡建设局,国务院有关部门建设司(局):
为指导和促进“十四五”时期建筑业高质量发展,根据《中华人民共和国国民经济和社会发展第十四个五年规划和2035年远景目标纲要》,我部组织编制了《“十四五”建筑业发展规划》。现印发给你们,请结合实际认真贯彻落实。
住房和城乡建设部
2022年1月19日
(此件公开发布)
附件下载
附件:“十四五”建筑业发展规划
“十四五”医药工业发展规划
工信部联规〔2021〕217号
各省、自治区、直辖市及计划单列市、新疆生产建设兵团工业和信息化、发展改革、科技、商务、卫生健康、应急管理、医疗保障、药品监管、中医药管理部门:
现将《“十四五”医药工业发展规划》印发给你们,请结合实际,认真贯彻实施。
工业和信息化部
国家发展和改革委员会
科学技术部
商务部
国家卫生健康委员会
应急管理部
国家医疗保障局
国家药品监督管理局
国家中医药管理局
2021年12月22日
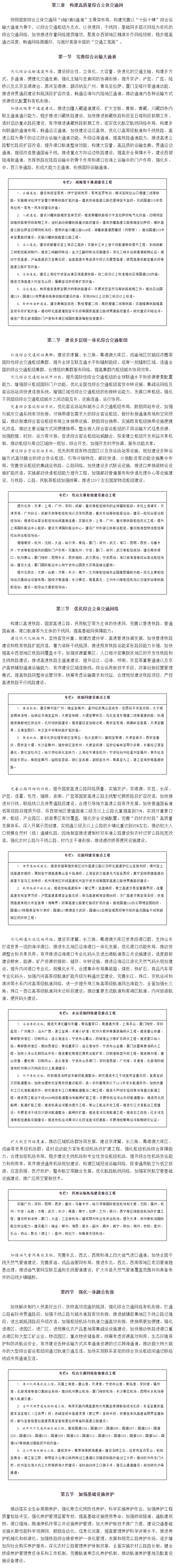
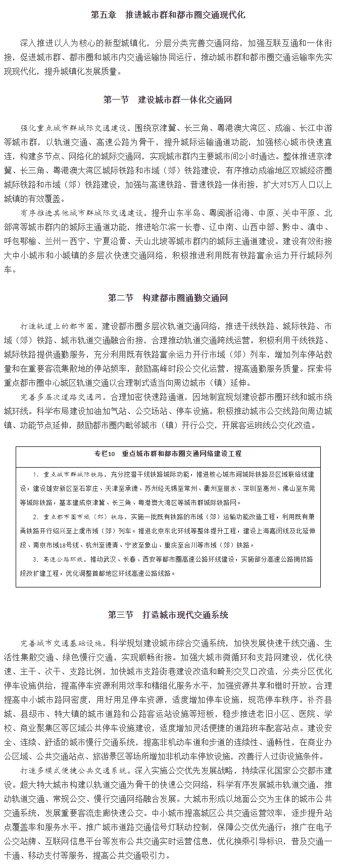
国务院关于印发“十四五”现代综合交通运输体系发展规划的通知
国发〔2021〕27号
各省、自治区、直辖市人民政府,国务院各部委、各直属机构:
现将《“十四五”现代综合交通运输体系发展规划》印发给你们,请认真贯彻执行。
国务院
2021年12月9日
国家政府网发布的其他“十四五”发展规划
1.国家发展改革委关于印发《“十四五”现代流通体系建设规划》的通知
2.关于印发《“十四五”生态环境监测规划》的通知
3.“十四五”国家信息化规划
4.《“十四五”全国农业机械化发展规划》
5.三部委关于印发“十四五”原材料工业发展规划的通知
6.八部门关于印发《“十四五”智能制造发展规划》的通知
7.十部门关于印发《“十四五”医疗装备产业发展规划》的通知
8.十五部门关于印发《“十四五”机器人产业发展规划》的通知
9.国家铁路局关于印发《“十四五”铁路科技创新规划》的通知
10.农业农村部关于印发《“十四五”全国畜牧兽医行业发展规划》的通知
11.关于印发“十四五”促进中小企业发展规划的通知
12.国务院办公厅关于印发“十四五”冷链物流发展规划的通知
13.商务部关于印发《“十四五”对外贸易高质量发展规划》的通知
14.工业和信息化部关于印发“十四五”信息化和工业化深度融合发展规划的通知
15.工业和信息化部关于印发“十四五”软件和信息技术服务业发展规划的通知
16.工业和信息化部关于印发“十四五”大数据产业发展规划的通知
17.工业和信息化部关于印发《“十四五”工业绿色发展规划》的通知
18.交通运输部关于印发《综合运输服务“十四五”发展规划》的通知
19.工业和信息化部关于印发“十四五”信息通信行业发展规划的通知
20.交通运输部关于印发《绿色交通“十四五”发展规划》的通知
21.交通运输部 国家标准化管理委员会 国家铁路局 中国民用航空局 国家邮政局关于印发《交通运输标准化“十四五”发展规划》的通知
22.“十四五”国家药品安全及促进高质量发展规划
23.商务部等24部门关于印发《“十四五”服务贸易发展规划》的通知
24.国务院关于印发“十四五”国家知识产权保护和运用规划的通知
25.商务部 中央网信办 发展改革委关于印发《“十四五”电子商务发展规划》的通知
26.农业农村部 国家发展改革委 科技部 自然资源部 生态环境部 国家林草局关于印发 《“十四五”全国农业绿色发展规划》的通知
27.国家发展改革委关于印发“十四五”循环经济发展规划的通知
28.“十四五”林业草原保护发展规划纲要
免责声明:本网站所转载的文字、图片与视频资料版权归原创作者所有,如果涉及侵权,请第一时间联系本网删除。
相关文章
官方微信
《中国腐蚀与防护网电子期刊》征订启事
- 投稿联系:编辑部
- 电话:010-62316606-806
- 邮箱:fsfhzy666@163.com
- 中国腐蚀与防护网官方QQ群:140808414
点击排行
PPT新闻
“海洋金属”——钛合金在舰船的
点击数:7532
腐蚀与“海上丝绸之路”
点击数:6033


























































































