上周国家自然科学基金委公开布了《国家自然科学基金2020年度绩效报告》,这份报告由国家科技评估中心完成,报告共有73页,涉及对其中几类项目的绩效评估及相关对应策略建议,对与国家自然科学基金的实施与管理有一定的参考价值,如下:

项目概况
绩效评价工作情况
综合评价情况及评价结论
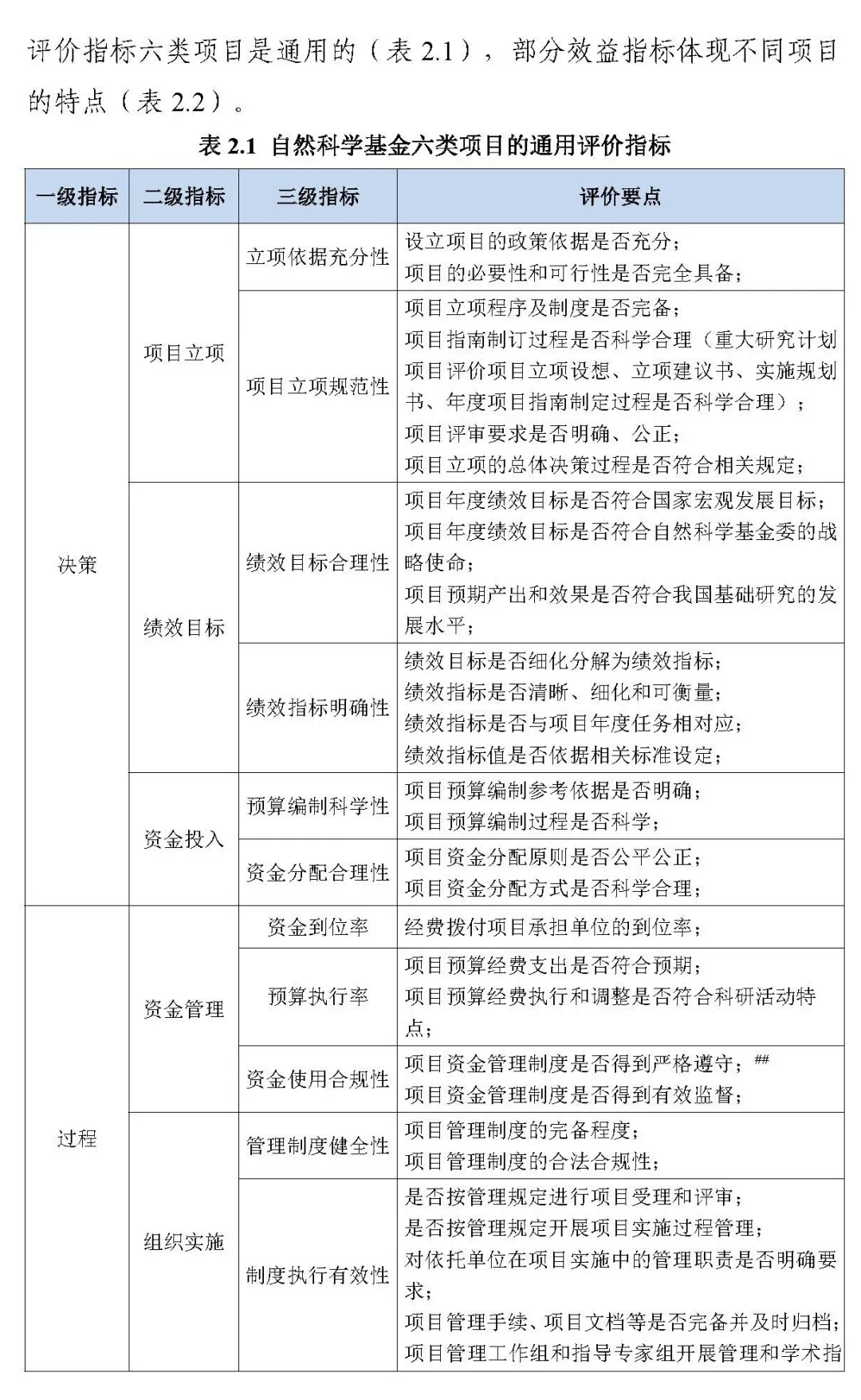
绩效评价指标分析
免责声明:本网站所转载的文字、图片与视频资料版权归原创作者所有,如果涉及侵权,请第一时间联系本网删除。
相关文章
官方微信
《中国腐蚀与防护网电子期刊》征订启事
- 投稿联系:编辑部
- 电话:010-62316606-806
- 邮箱:fsfhzy666@163.com
- 中国腐蚀与防护网官方QQ群:140808414
点击排行
PPT新闻
“海洋金属”——钛合金在舰船的
点击数:7130
腐蚀与“海上丝绸之路”
点击数:5741
















































