
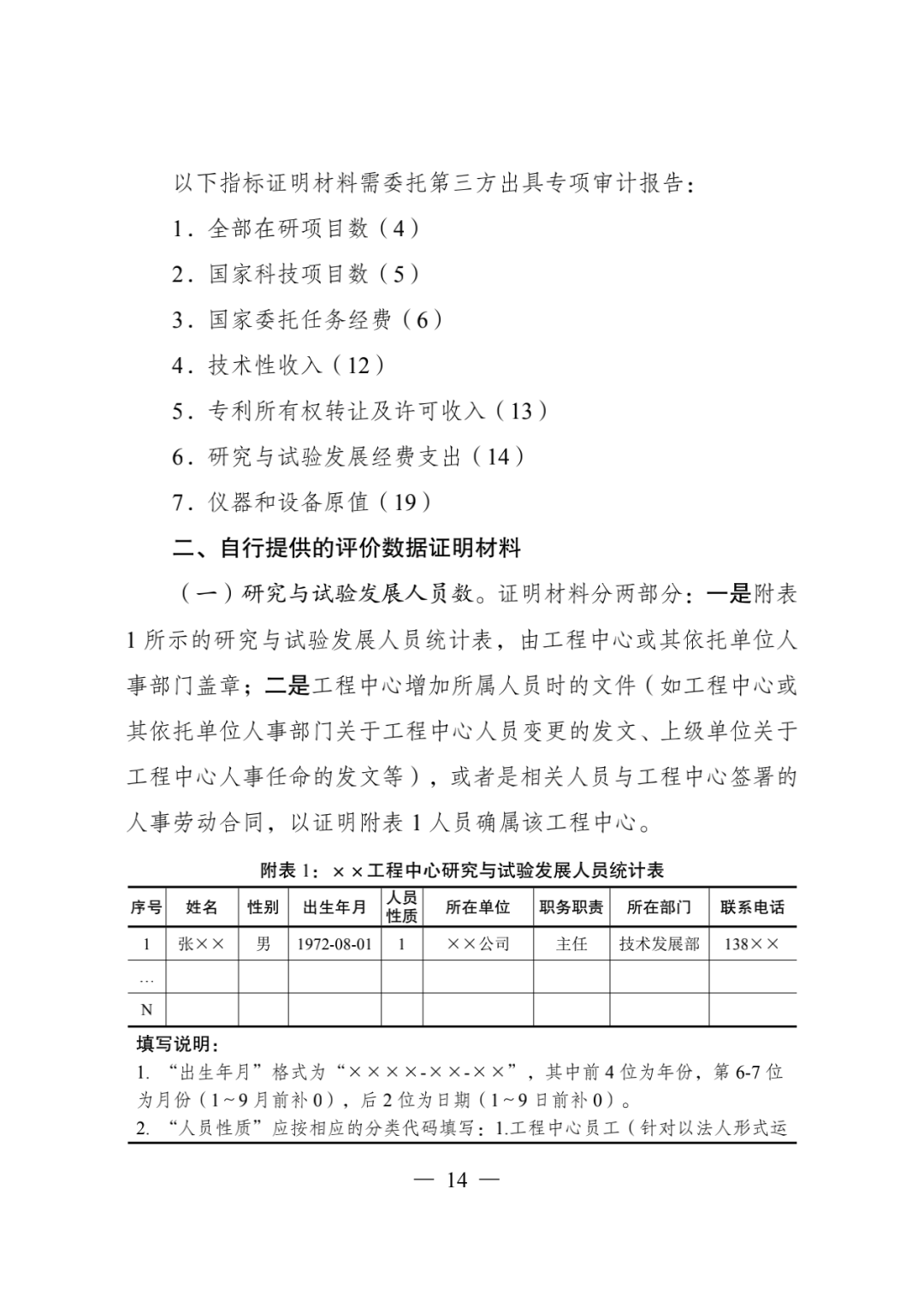
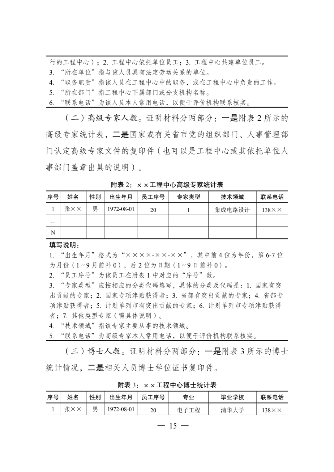
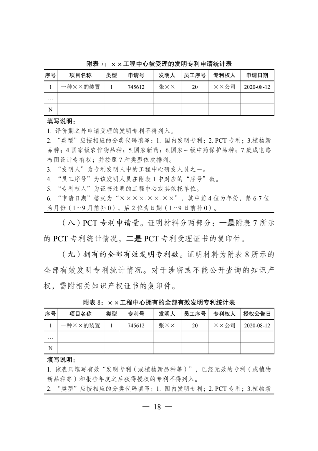
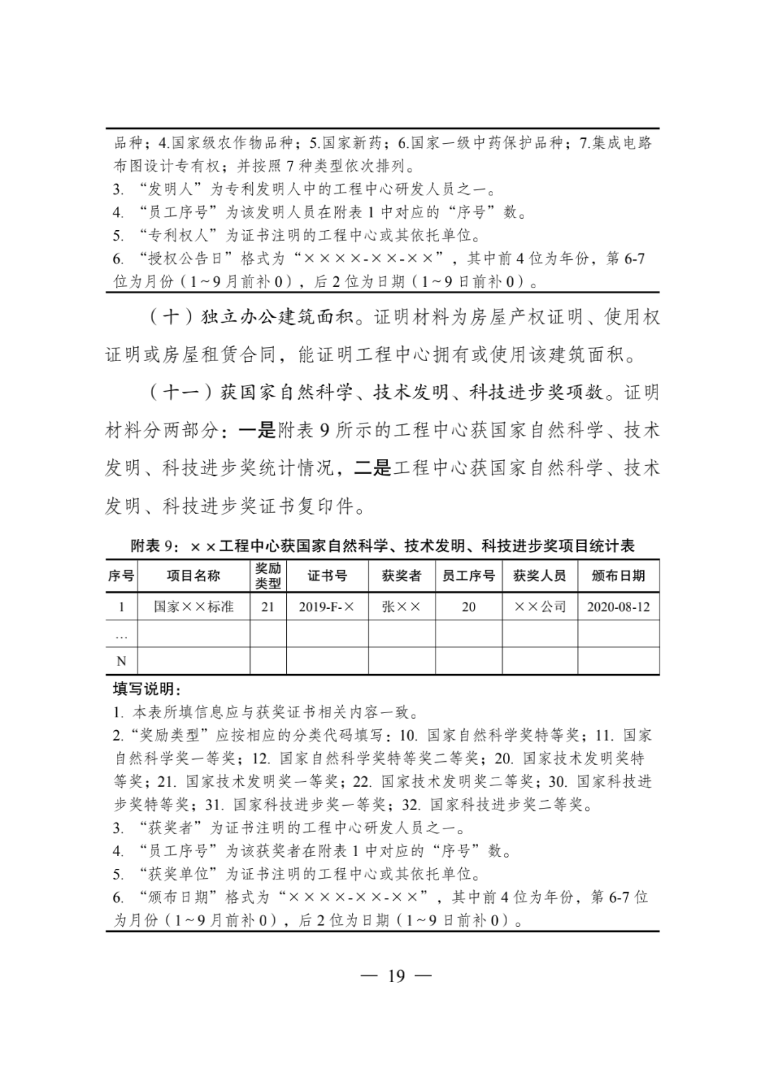
国家发展改革委办公厅关于印发《国家工程研究中心评价工作指南(试行)》的通知
发改办高技〔2021〕165号
国务院有关部门,各省、自治区、直辖市、计划单列市及新疆生产建设兵团发展改革委,有关中央管理企业:
根据《国家工程研究中心管理办法》(国家发展和改革委员会令第34号)有关规定,为规范国家工程研究中心评价工作,指导工程中心编制评价材料,国家发展改革委制订了《国家工程研究中心评价工作指南(试行)》,现印发给你们,请按照执行。
本指南自发布之日起执行。
国家发展改革委办公厅
2021年2月9日
附件:
免责声明:本网站所转载的文字、图片与视频资料版权归原创作者所有,如果涉及侵权,请第一时间联系本网删除。
相关文章
官方微信
《中国腐蚀与防护网电子期刊》征订启事
- 投稿联系:编辑部
- 电话:010-62316606-806
- 邮箱:fsfhzy666@163.com
- 中国腐蚀与防护网官方QQ群:140808414
点击排行
PPT新闻
“海洋金属”——钛合金在舰船的
点击数:7130
腐蚀与“海上丝绸之路”
点击数:5741




























