国家最高科学技术奖自2000年设立以来,已颁奖18届。每届最多授予2人,先后共有33位获奖者,奖金也由最初的500万元提高至800万元,主要奖励在科技领域的领军人才。
本文主要从年龄、地域、教育背景等方面对33位获奖者进行群体分析,以探讨外部因素对科技人才成长的影响。
1. 出生年代与获奖时的年龄
获奖者出生年代主要分布于1916-1941年间,尤其是1916-1930年,占总人数的73%。(共划分为5个时间段,见表1)

表1 获得者出生年份段
国家最高科学技术奖始设于2000年,每年最多仅有2位获得者。
因此,获得者获奖时年龄普遍偏高,平均年龄为83岁。获奖时86岁以上者有14位。(见表2)

表2 获奖时年龄
截至目前,获奖者中已有14位离世。这与国家最高科学技术奖授予条件有关。
《国家科学技术奖励条件》第二章第八条规定,国家最高科学技术奖授予“在当代科学技术前沿取得重大突破或者在科学技术发展中有卓越建树的;在科学技术创新、科学技术成果转化和高技术产业化中,创造巨大经济效益或者社会效益的。”
学者的成长需要时间,而科学技术、理论创新转化为可见的经济效益或者社会效益更需要一定的周期。
因此,这一条件就决定了这一奖项基本上与中青年科学家绝缘。
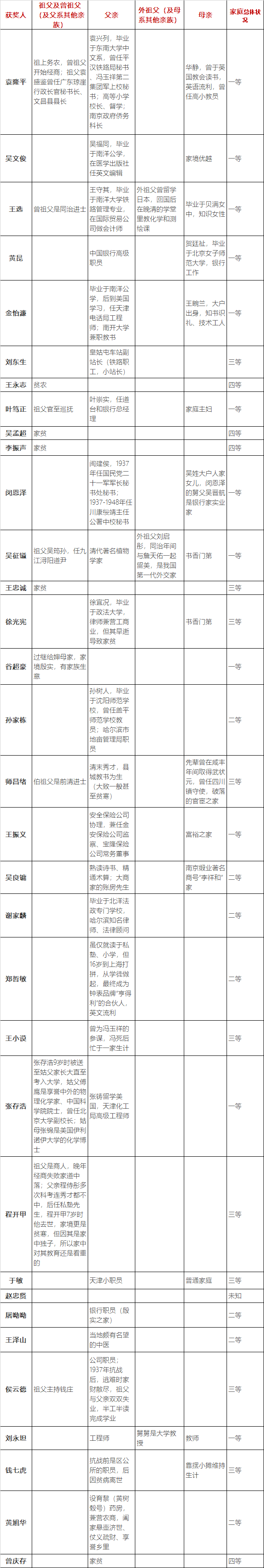
2. 家庭背景
笔者统计了32位获奖者的家庭背景(赵忠贤的家庭背景信息始终未能找到)。
将家庭总体状况按照以下标准分为四等:父系及母系血缘中有大学教育背景,或曾在政府任要职者,或在企业中任高级职务者,或家境优渥殷实者设为一等;在当地享有盛誉,父母有专门技能者设为二等;曾有过一、二等的优势但家道中落者,或家境一般者设为三等;家境贫寒者设为四等。
其中,一等12人,二等7人,三等9人,四等4人。(见表3)

表3 获奖者家庭背景统计表
如果以一二等为家境优势、三等为一般、四等为劣势的话,则38%的获奖者具有绝对优势,27%的获奖者有相对优势,但仍有12%的获奖者(4人)并不具备优势,因此在选择学校与专业时受限,甚至还有3人还因家境贫寒而中途辍学。
王永志13岁时曾因家贫辍学,14岁时考入八路军创办的昌北中学,后以全年级第一的成绩被报送至东北实验学校;李振声高二时因家贫辍学,后到济南寻找工作机会时在街上看到山东农学院的招生,且包吃住而选择该校。
王忠诚因家贫而在高二辍学,后因校长免其学费而能复学,又因北平医学院免费而选择该院;程开甲被上海交通大学和浙江大学同时录取,出于经济上的考虑,决定就读于浙江大学。
中学毕业后,师昌绪被保送至西北师范学院,半年后,又被保送到西南联大电机系,但因家贫无法筹集从陕西到昆明的路费,最终选择报考西北工学院。
由此可见,优越的家庭背景确实可以为获奖者提供更多的选择机会、稳定的经济支持、良好的教育环境。
但更应看到,这并不是成才的决定性因素,仍有部分学者在家庭背景不占优势的情况下,凭借自己的努力和才智在有限的选择中取得最佳成绩。
3. 出生地与基础教育背景
以往对科学家的地理分布的研究多集中于籍贯和大学所在地,以此来体现教育背景和经济社会环境对人才的影响。
但笔者通过统计发现,出生地更能代表获奖者的成长环境。另外,早期基础教育对获奖者产生重要影响,且从出生地到中学所在地是获奖者的第一次地理迁徙,是他们进入大学的踏板,不容忽视。
因此本节笔者拟考察出生地分布及基础教育地理分布之间关系,及其对获奖者的影响。
从获奖者的出生地分布看,33位获奖者分布于全国13个省份(见表4),尤其是津京沪浙苏五地,共产出18位获奖者,占总数的54.5%。
从获奖者的中学所在地看,33位获奖者中有22位在津京沪浙苏五地接受中学教育,占总数的66.7%。
33人中有14人的出生地与中学所在地没有变化,4人进行省内流动,15人进行跨省流动。
出生于津京沪浙苏五地的18位获奖者有10位出生地与中学所在地无变化,2位在省内流动,4位在津京沪浙苏五地内部流动,1位(即吴良镛)因抗战从扬州流向四川,1位(即张存浩[①])被父亲送往姑父家中享受更好的教育资源。
出生于津京沪浙苏五地之外的15人,有5人迁往津京沪浙苏五地,4人出生地与中学所在地没有变化,3人因抗战流向他省,辽宁省内2人在本省内流动,1人从辽宁流向黑龙江哈尔滨。
由此可知,出生于津京沪浙苏五地获奖者如无特殊原因,在基础教育阶段一般不会流向他省,即使有所流动也是在本省或者这5地内部流动。
虽出生于五地之外,但在早年成长过程中流向这五地的5人,1人家庭状况二等,3人家庭状况三等,1人家庭状况四等。
此外,这33人所在中学或是某著名大学的附属中学,如中央大学附属高中部、南洋模范学校、南开中学、同济大学附中、震旦大学附属中学、南京师大附中等校;或是历史悠久的名校,如正始中学、耀华中学、扬州中学、汇文中学、温州中学、秀州中学、长汀中学等校;或是国(省)立学校,如四川省立成都中学、国立一中、国立二中、江苏省立常州中学。
这些中学教员部分还兼职大学教授,知识渊博,授课幽默有趣,不少获奖者在回忆录及采访中都提及他们早在中学时期就受授课老师影响,对某专业感兴趣。
此外,这些学校还能让获奖者更顺利地进入大学,如黄昆就是在通县潞河中学获保送至燕京大学的名额,王振义从震旦大学附属中学毕业并被免试直升进入震旦大学的,限于篇幅,笔者不再一一列举。

表4 获奖人出生地中学及其所在地分布表
4. 高等教育经历
首先,这33位获奖者均接受过完整的高等教育(见表5)。
其中,14位获得本科学位,占42.4%,4位获得硕士学位,占12.1%,15位获得博士学位,占45.4%。
所有获得者的本科教育基本上都是在国内完成,孙家栋除外。孙先在哈尔滨军事工程学院完成预科,然后在苏联茹科夫斯基工程学院获得本科学位。
再者,获奖者本科大都毕业于海内外名校,本科毕业于清华大学和北京大学(含西南联合大学)者有12人,本科毕业于上海交通大学、中央大学(今南京大学)、浙江大学、同济大学、燕京大学者13人,2人本科毕业于哈尔滨军事工程学院[②],1人本科毕业于中国科技大学。

表5 获奖者高等教育背景统计表
其次,33位获奖者的硕博士学历大都在国外获得。
19位硕博士中,仅有3位获奖者的最高学历是在国内取得,其余16位均在国外获得。
加上孙家栋在苏联获得的本科学历,共有17位获奖者有留学经历,占总人数51%。其中,美国8人,苏联6人,英国2人,法国1人。
笔者统计这17位有留学经历的获奖者取得最高学历的时间(见图1),发现留学欧美者普遍在1949年之前出国,并于1952年之前取得最高学历。
这一现象与1949年前后美国对华政策的变化有关,尤其是朝鲜战争爆发后,美国受麦卡锡主义影响,制定法案阻扰理工科硕博士留学生回国建设新中国,因此,即使谢家麟、闵恩泽、师昌绪、郑哲敏4人于1951、1952年完成学业,但也因此受阻,直到1955年周恩来在日内瓦会议上揭露美国这一阴谋后才得以回国。
留学苏联者普遍是在新中国成立后被安排前往苏联学习,并在1962年中苏关系恶化之前毕业,仅有钱七虎一人是在1960年从哈尔滨军事工程学院本科毕业后,1961年前往苏联留学,并于1965年从苏联莫斯科古比雪夫军事工程学院博士毕业。

图1 海外留学经历获奖者取得最高学历年份
这些获奖者大都毕业于海内外名牌大学,而这些名牌大学又拥有最优秀的教育资源,大师云集。
根据科学累积中的优势累积作用,获奖者在这些顶级大学中,不仅可以了解到学界最前沿的知识,而且可以享受名师的教导,并亲自参与各种科研项目,不少获奖者毕业后得以留校继续科研项目。
限于时间精力,笔者还未完全收集完获奖者的任职经历,但初步估计不少是在中国科学院和国内各重点高校任职,且任职机构较为稳定。
此外,还有学术周期较长这一特征。根据笔者查阅的资料来看,大部分的获奖者都长期活跃于学界。即使年迈,身体依然健康,且坚持工作,参与学术活动。
尽管这是一篇非常粗线条的小文章,但依然可以略窥顶级人才成长特征。
33位国家最高科学技术获得者主要出生于1916-1941年间,呈现高龄特征。
在对获奖者的家庭背景考察后,可以发现,优越的家庭背景确实可以为获奖者提供更多的选择机会、稳定的经济支持、良好的教育环境。
但更应看到这并不是成才的决定性因素,仍有部分学者在家庭背景不占优势的情况下,凭借自己的努力和才智在有限的选择中取得最佳成绩。
从出生地来看,主要分布于全国13个省份,尤其是津京沪浙苏五地,占总数的54.5%。
出生于津京沪浙苏五地的获奖者如无特殊原因,在基础教育阶段一般不会流向他省,即使有所流动也是在本省或者这五地内部流动。
另有5人在基础教育阶段从五地之外流向五地,而且1人家庭状况二等,3人家庭状况三等,1人家庭状况四等。
获奖者大多就读于各类重点中学,并在国内各顶级大学完成本科教育。
另有16人在此基础上获得出国留学接受硕博士教育的机会,留学欧美者均在1949年之前出国,并于1952年之前取得最高学历。
留学苏联者均在1950年之后前往苏联学习,并在1965年之前学成回国。
5. 结语
行文至此,知识社会学里的一个老而沉重的话题又一次浮现在笔者的眼前:社会存在决定社会意识(马克思语)。
存在状态决定未来成就的这个铁律可以打破吗?那些家境差的人是否还有逆袭的机会?
这几年我们选取不同样本做过几项此类研究:从全国中学生阶段的科技奖获得者的分布、到长江学者获得者的分布,再到这次国家最高科学奖获得者的社会特征分析,基本没有突破这个命题。
我们还担心时代偏见与文化特点等因素对于结果的影响,特意从《全唐诗》中选取产出量最高的100位唐朝诗人做社会学分析,结果仍然如此。
英国导演迈克尔?艾普特(Michael Apted,1941-)曾拍过一部纪录片《人生七年》(7UP)。他选取家境各异的14名7岁孩子,从1964年开始拍,每隔七年拍一次,到2019年已经拍出第九季(63UP),被选中的孩子们代表了当时英国不同的社会阶层。
最初的假设是,每个孩子的社会阶级预先决定了他们的未来。回过头来再看这部记录片,结论没有多大改变,但其中仍有一个来自较差环境的孩子通过努力成功逆袭。
由此看来,在环境与成才之间,古今中外概莫能外。
虽然结论没有预想的乐观,但是值得庆幸的是,即便个体存在状态不佳、身处逆境,但只要家庭有一个主动变革的意识或者远见,再加上孩子本身的天分,仍可以在一定程度上克服这些障碍。
虽然很难,但这些努力会让智慧的心灵得以存活与生长,而不至于过早凋零。毕竟,只要想走,路总还是有的!
免责声明:本网站所转载的文字、图片与视频资料版权归原创作者所有,如果涉及侵权,请第一时间联系本网删除。
相关文章
官方微信
《中国腐蚀与防护网电子期刊》征订启事
- 投稿联系:编辑部
- 电话:010-62316606-806
- 邮箱:fsfhzy666@163.com
- 中国腐蚀与防护网官方QQ群:140808414
点击排行
PPT新闻
“海洋金属”——钛合金在舰船的
点击数:7130
腐蚀与“海上丝绸之路”
点击数:5741



