作为我国科研体系中的重要组成部分,国家自然科学基金在促进我国整体基础研究水平提升、基础学科建设与发展、优秀科技人才培养等方面发挥了巨大作用。高校获得的国家自然科学基金立项数,已成为衡量一所高校科研实力的重要标尺。
截止7月10日,国家自然科学基金委八大学部中大多数学部已经公布了国家杰青、创新研究群体项目、国家优青等重要项目的评审名单,此外,数理科学部已经公布了重点项目、面上项目、青年基金、地区基金等项目。根据往年的惯例,这也意味着公布专家名单的项目评审已经全部结束。具体各个项目公布评审专家的时间如下:

按照前几年的惯例,预计7月底,2019年的国家自然科学基金八大学部各个项目的评审专家将全部公布,也意味着项目评审将正式结束。
从近7年国家自然科学基金公布的时间来看,每年的国家杰青预计在8月4号前后进行公示,创新研究群体科学基金项目、国家优青、重点项目、面上项目、青年基金项目等其他项目预计在8月15号—8月18公布,2019年大概率也是如此。

截止到今天(7月10日),国家基金委八大学部已经公布了集中受理期部分项目的评审专家,对评审专家进行整理,供大家参考。
数理科学部(集中受理项目评审已结束)
2019年度数理科学部基金项目评审会专家名单公布(面上、青年、地区、海外合作等项目)
2019年7月6日至7月8日,数理科学部组织评审面上项目、青年科学基金项目、地区科学基金项目、海外及港澳学者合作研究基金项目、重点国际(地区)合作研究以及重点项目。



2. 2019年度数理科学部两项基金项目评审会议专家名单公布


3. 2019年国家自然科学基金数理科学部评审专家(创新群体、国家杰青、基础科学中心)



4. 2019年度数理科学部优秀青年科学基金项目评审会议专家名单出炉


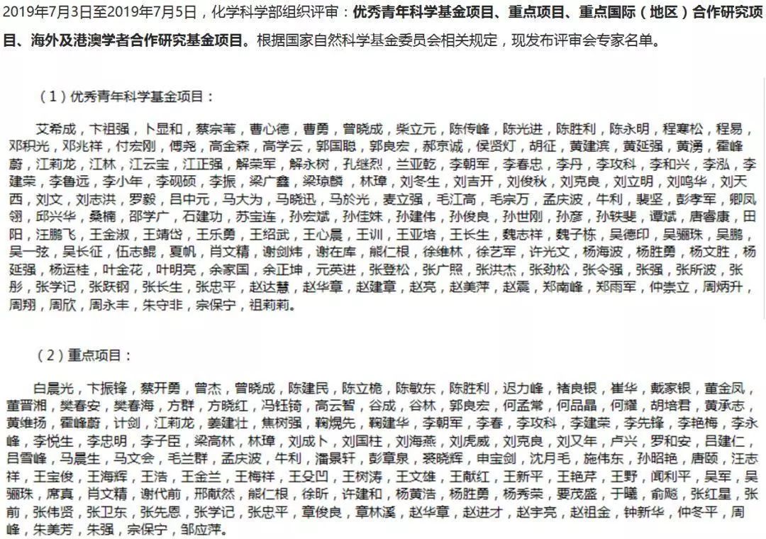
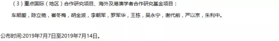
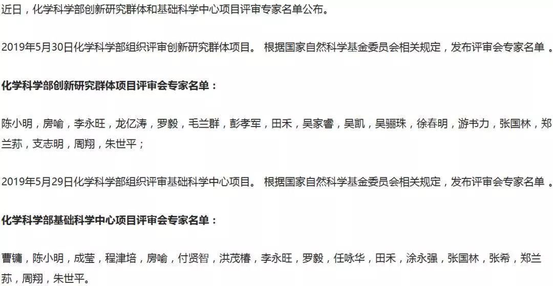
化学科学部
2019年度化学科学部基金项目评审会专家名单公布(国家优青、重点项目等)


2. 2019年度国家杰出青年科学基金项目化学专业评审组人员名单的公告(6.18)

3. 2019年化学科学部两项目评审专家名单公布

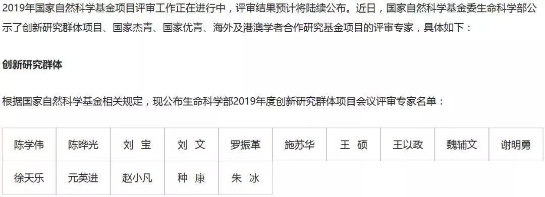
生命科学部
2019年国家自科基金生命科学部评审专家(创新群体、国家杰青、国家优青等)




地球科学部
地球科学部2019年度国家杰出青年科学基金项目和创新研究群体项目评审组名单

2. 2019年度地球科学部基础科学中心项目评审组名单

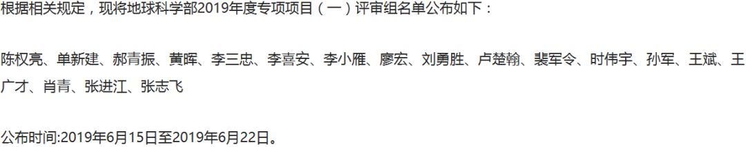
3. 2019年度地球科学报专项项目评审组名单)

工程与材料科学部
工程与材料学部2019年国自然基金项目专业评审专家组名单公布(国家杰青、创新群体)
白晨光,白海洋,曹一家,曾光明,陈立东,陈维江,陈 勇,陈云飞,
成会明,单忠德,顾忠泽,韩晓东,韩 旭,胡春宏,黄庆学,黄 震,
蹇锡高,姜耀东,李建国,李 强,李天匀,林昌健,刘炯天,卢春房,
路庆华,罗胜联,罗兴锜,马国伟,孟国文,穆 钢,倪明玖,宋永臣,
孙宝德,孙 军,孙元章,汤 涌,涂善东,王迎军,魏炳波,夏长亮,
杨 斌,杨勇平,杨志峰,俞汉青,袁 直,岳清瑞,翟婉明,张怀金,
张怀武,张先正,张晓宏,郑 宏,郑健龙,周德胜。
信息科学部
2019年度信息科学部国际(地区)合作研究项目、海外及港澳学者合作研究基金项目评审专家
刘志勇、厉力华、田丰、朱艺华、延凤平、刘青山、李醒飞 、谷延锋、汪鹏飞、陆延青、陈谋、郑婉华、胡磊、高国伟、韩焱。
2019年国家自科基金信息科学部评审专家(创新群体、国家杰青、国家优青)
2019年度信息科学部创新研究群体项目评审专家
王东进、王均宏、王涌天、申德振、田奇、冯丹、刘云圻、刘志勇、刘明、刘佳琪、孙玲玲、李建中、吴一戎、吴建平、何友、孟丹、赵卫、祝宁华、柴天佑、郭雷、龚怡宏、常毅、梁吉业
2019年度信息科学部国家杰出青年科学基金项目评审专家
丁赤飚、丁佐华、王伟、王大轶、王廷云、王均宏、王涌天、王璞、韦岗、厉力华、卢革宇、冯丹、吕跃广、朱洪波、乔红、延凤平、刘佳琪、江健民、许小红、杜祖亮、李少远、李克秋、李肯立、李建中、李战怀、李朝晖、杨光红、杨德仁、吴枫、吴培亨、何军、邹雪城、宋志棠、张广宇、张杰、张荣、张钦宇、张勤、张新亮、张新鹏、陈山枝、陈如山、陈建平、陈俊龙、陈熙霖、陈德应、林强、周傲英、郑庆华、赵卫、赵建林、胡斌、俞本立、姜会林、姚新、贺德衍、秦静、袁小聪、夏洋、夏银水、徐卓、徐科、徐雷、高建军、高福荣、郭雷、郭茂祖、陶绪堂、黄河燕、黄铁军、龚怡宏、康宇、梁吉业、梁华国、彭伟、彭俊彪、蒋林、韩焱、曾和平、鲍虎军、蔡新霞、廖湘科、戴振东、戴浩、戴道清
2019年度信息科学部优秀青年科学基金项目评审专家
Shuguang Cui、Yue Gao、丁大志、于剑、于戈、于全、马建峰、马晓华、王建新、王晓阳、王熙照、尹宝才、吕志伟、朱群雄、华灯鑫、邬霞 、刘云圻、刘怡光、刘建国、刘胜、关柏鸥、许小红、孙立宁、孙汉旭、孙玲玲、苏宏业、苏剑波、杜文莉、李翔、李小俚、李永庆、李伟生、李战怀、李贻斌、李朝晖、李智斌、李增瑞、杨健、杨光红、杨波、肖连团、邱钧、何勇、何友、何军、汪萌、汪鹏飞、汪鹏君、张民、张师超、张杰、张健、张朝晖、张新平、陈谋、陈少平、陈华富、陈俊龙、陈胜勇、陈钱、陈效双、陈熙霖、苗夺谦、罗先刚、金仲和、周昆、周骏、单崇新、赵国忠、赵耀、郝群、胡伟达、钟麦英、段纯刚、侯延冰、侯忠生、施毅、姚力、袁小聪、袁东风、柴利、徐卓、徐明伟、徐晓飞、徐淮良、栾小丽、高鸿钧、高福荣、唐为华、黄风义、黄德双、常毅、常胜江、彭智勇、韩银和、程建功、曾志刚、曾兵、曾海波、鄢社锋、管欣、廖小飞
2019年信息科学部基础科学中心评审专家名单
于海斌、何友、王均宏、于全、陈左宁、陈熙霖、赵沁平、罗先刚、王立军、刘明、李天初、查红彬、陈长汶、杨辉、张承慧、郑婉华、陈健、戴琼海、姚力、罗钟铉、郭英杰。
管理科学部
2019年度管理科学部国家优青专业评审专家组成名单公布
李一军 王永贵 王兆华 王惠文 朱 晶 朱桂龙 竹立家 孙 宁 李勇建 吴群红 宋 敏 张 维 张宗益 侯向阳 翁清雄 郭克莎 梁 哲 蔡港树 谭跃进
2019年度管理科学部国家杰青评审组专家组成名单公布
马费成 王永贵 王红卫 毛基业 龙小宁 田国强 李一军 李树茁 宋学锋 张维 张宗益 陈收 周鹏 胡金焱 钟甫宁 耿涌 党延忠 储诚斌 蔡港树
医学科学部
近日,医学科学部根据国家自然科学基金委员会相关规定,公布了2019年度医学科学部创新研究群体项目、基础科学中心项目、国家杰出青年科学基金项目、优秀青年科学基金项目专业评审组组成名单。

免责声明:本网站所转载的文字、图片与视频资料版权归原创作者所有,如果涉及侵权,请第一时间联系本网删除。
官方微信
《中国腐蚀与防护网电子期刊》征订启事
- 投稿联系:编辑部
- 电话:010-62313558-806
- 邮箱:fsfhzy666@163.com
- 中国腐蚀与防护网官方QQ群:140808414



