7月1日,有网帖举报,中国工程院院士李兆申剽窃他人硕士论文。新京报记者下午联系到李兆申,对方否认其论文存在抄袭。中国工程院方面称,正在核实处理此事。
中国工程院院士李兆申被举报学术不端
日前,网上突然曝出中国工程院院士、海军军医大学附属长海医院消化内科主任李兆申涉嫌剽窃学术论文等学术不端问题。

一位网友在新浪微博和知乎等处发帖称,自己是一名医疗工作者,在撰写论文搜索资料时发现中国工程院院士李兆申教授发表的论文,涉嫌剽窃浙江大学和山西医科大学两名硕士研究生的文章,并有多篇文章涉嫌剽窃、抄袭、一稿多投、重复发表等学术不端问题。
点击查看大图上海长海医院官网信息简介显示,李兆申系中国工程院院士,教授、主任医师、博士生导师,现任长海医院消化内科、消化内镜中心、内科学教研室主任。
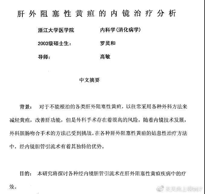
网帖中称,李兆申以第一作者身份在《肝胆外科杂志》(2008年10月第16卷第5期)发表的《胆道恶性梗阻的内镜治疗》一文,疑似剽窃浙江大学医学院2003级硕士生罗灵和(导师高敏)在《浙江大学硕士论文》(2006年3月1日)发表的《肝外阻塞性黄疸的内镜治疗分析》,文字复制比达到47.7%。

▲网曝李兆申涉嫌抄袭的论文图片来源见水印

▲网曝被抄袭的罗灵和的论文图片来源见水印
李兆申2009年在《中国现代普通外科进展》杂志发表的《急性胰腺炎治疗研究进展——从外科手术到介入治疗》一文疑似剽窃山西医科大学第二临床医学院研究生王洁(导师韩曙光)在《山西医科大学硕士论文》(2008年4月17日)发表的《重症胰腺炎14例临床治疗分析》,文字复制比达到61.7%。

查重系统检索显示,李兆申发表的《急性胰腺炎治疗研究进展——从外科手术到介入治疗》与《重症胰腺炎14例临床治疗分析》对比,文字复制比为61.7%。
该网友称,中国学术权威数据库中国知网(Cnki)上检索发现,李院士的两篇文章被定性为“剽窃观点”“疑似剽窃文字表述”,总文字复制比分别达58.4%和62.9%。同时,该网友还发布了中国知网对上述两篇论文的检索及定性的截图。
知网对上述两篇论文的检索及定性▼




▲图片来源见水印
李兆申否认抄袭,正配合调查
新京报记者通过知网下载上述文章,上述信息包括论文的发表年份、论文名字、作者等确如网帖所说。随后,记者在知网直链的论文查重系统进行比对,李兆申发表的《胆道恶性梗阻的内镜治疗》与《肝外阻塞性黄疸的内镜治疗分析》,文字复制比为44.2%;李兆申发表的《急性胰腺炎治疗研究进展——从外科手术到介入治疗》与《重症胰腺炎14例临床治疗分析》对比,文字复制比为61.7%。
7月1日下午,新京报记者联系到李兆申,其称,已经知道网上出现指控他抄袭的帖子,目前其任职的中国人民解放军海军军医大学及其第一附属医院、中国工程院均已联系他了解此事,他正在配合调查。李兆申认为,网上的说法是断章取义。
李兆申否认存在抄袭,并称事情已交由其任职的海军军医大学第一附属医院(上海长海医院)纪检部门处理。如果确实存在抄袭问题,他会面对,如果是诽谤,他将采取法律手段。
新京报记者多次致电海军军医大学未获接通。而中国工程院值班室一名工作人员告诉新京报记者,7月1日上午已看到网上的举报帖子,已转给有关部门,在处理且正在核实该消息,处理需要一个过程,有处理结果会在官网发布。7月1日晚间,新京报记者联系中国工程院院长李晓红了解核实此事,未获回应。
截至发稿,事情暂未有最新回应。兼听则明,偏信则暗。事情的处理需要一个过程,小募会和大家一起等待官方调查的结果。
免责声明:本网站所转载的文字、图片与视频资料版权归原创作者所有,如果涉及侵权,请第一时间联系本网删除。
官方微信
《中国腐蚀与防护网电子期刊》征订启事
- 投稿联系:编辑部
- 电话:010-62313558-806
- 邮箱:fsfhzy666@163.com
- 中国腐蚀与防护网官方QQ群:140808414



