近日,生态环境部发布《挥发性有机物无组织排放控制标准》等三项国家大气污染物排放标准的公告,称为贯彻《中华人民共和国环境保护法》和《中华人民共和国大气污染防治法》,防治大气污染,改善环境空气质量,现批准《挥发性有机物无组织排放控制标准》等三项标准为国家大气污染物排放标准,并由生态环境部与国家市场监督管理总局联合发布。
关于发布《挥发性有机物无组织排放控制标准》等三项国家大气污染物排放标准的公告标准名称、编号如下:
一、挥发性有机物无组织排放控制标准(GB 37822-2019);二、制药工业大气污染物排放标准(GB 37823-2019);三、涂料、油墨及胶粘剂工业大气污染物排放标准(GB 37824-2019)。

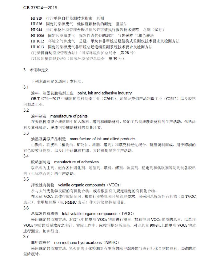
为贯彻《中华人民共和国环境保护法》《中华人民共和国大气污染防治法》,防治环境污染,改善环境质量,促进涂料、油墨及胶粘剂工业的技术进步和可持续发展,制定本标准。本标准规定了涂料、油墨及胶粘剂工业大气污染物排放控制要求、监测和监督管理要求。涂料、油墨及胶粘剂工业企业或生产设施排放水污染物、恶臭污染物、环境噪声适用相应的国家污染物排放标准,产生固体废物的鉴别、处理和处置适用相应的国家固体废物污染控制标准。本标准为首次发布。
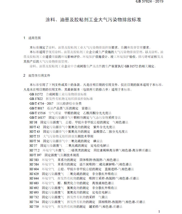
本标准规定了涂料、油墨及胶粘剂工业大气污染物排放控制要求、监测和监督管理要求,适用于现有涂料、油墨及胶粘剂工业企业或生产设施的大气污染物排放管理,以及涂料、油墨及胶粘剂工业建设项目的环境影响评价、环境保护设施设计、竣工环境保护验收、排污许可证核发及其投产后的大气污染物排放管理。
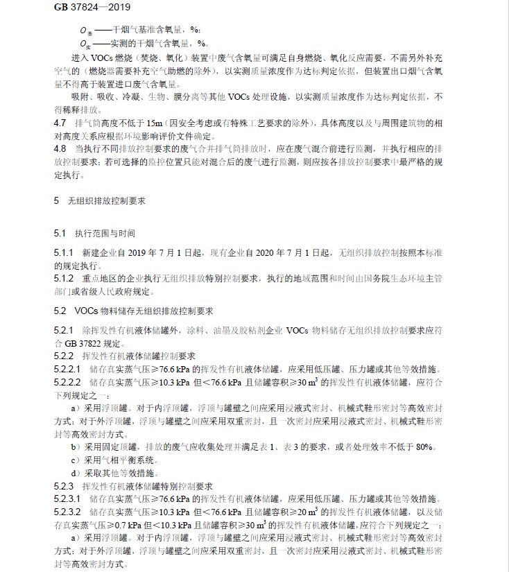
1.新建企业自2019年7月1日起,现有企业自2020年7月1日起,执行表1 规定的大气污染物排放限值及其他污染控制要求。

2.重点地区的企业执行表2规定的大气污染物特别排放限值及其他污染控制要求,执行的地域范围和时间由国务院生态环境主管部门或省级人民政府规定。

3.VOCs燃烧(焚烧、氧化)装置除满足表1或表2的大气污染物排放要求外,还需对排放烟气中的二氧化硫、氮氧化物和二恶英类进行控制,达到表3规定的限值。利用锅炉、工业炉窑、固废焚烧炉焚烧处理有机废气的,还应满足相应排放标准的控制要求。

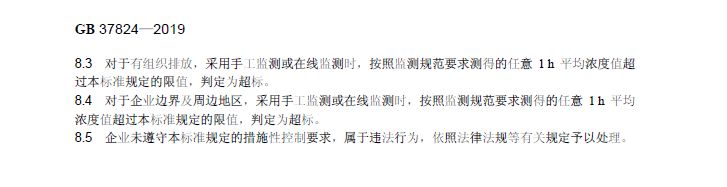
4.新建企业自 2019 年 7 月 1 日起,现有企业自 2020 年 7 月 1 日起,企业边界任何 1 h 大气污染物平均浓度应符合表 4 规定的限值。
以下为全文内容:














免责声明:本网站所转载的文字、图片与视频资料版权归原创作者所有,如果涉及侵权,请第一时间联系本网删除。
官方微信
《中国腐蚀与防护网电子期刊》征订启事
- 投稿联系:编辑部
- 电话:010-62313558-806
- 邮箱:fsfhzy666@163.com
- 中国腐蚀与防护网官方QQ群:140808414



