作为中国高等教育领域继“211工程”、“985工程”之后的又一国家战略,“双一流”建设自提出开始就备受关注。
2015年8月18日,中央全面深化改革领导小组会议审议通过《统筹推进世界一流大学和一流学科建设总体方案》,决定统筹推进建设世界一流大学和一流学科。
2017年9月21日,教育部等三部委正式公布世界一流大学和一流学科建设高校及建设学科名单,首批双一流建设高校共计137所,其中世界一流大学建设高校42所(A类36所,B类6所),世界一流学科建设高校95所。
从国家“双一流”政策发布至今整整三年过去了,离2020年高校双一流的动态调整也仅剩下不到2年时间,未来哪些非双一流高校有望晋级值得关注。
最近,国家科技奖、国家级教学成果奖等重量级指标相继公布,这些都是反映高校发展的重要衡量指标。本期小编整理了国家科技奖、国家级教学成果奖以及第四轮学科评估结果、ESI前千分之一学科、QS世界大学学科排名等重要指标,一起来看看表现不错的非双一流高校。
国家科技奖(第一完成单位)
国家科学技术奖(简称国家科技奖)源自新中国成立后设立的“中国科学院科学奖金”。经过数十年的发展,目前已经成为我国最重要的科技奖励。
国家科技奖主要奖励在科技进步活动中作出突出贡献的公民、组织,国务院设立了五项国家科学技术奖:国家最高科学技术奖、国家自然科学奖、国家技术发明奖、国家科学技术进步奖和中华人民共和国国际科学技术合作奖。
高校国家科技奖的获奖等级和数量一定程度上反映了高校在科学研究方面的实力。考虑到双一流高校在2016年开始启动,因此本次统计近三年非双一流高校国家科技奖(自然科学奖、技术发明奖和科技进步奖)通用项目获奖数据。
从统计来看,近三年(2016年度-2018年度)非双一流高校以第一完成单位斩获60项国家科技奖(通用项目)。除中国人民解放军陆军工程大学获得1项最高科技奖外,其余高校获奖项目均为二等奖。其中扬州大学共有4项获奖,华南农业大学和南京工业大学各有3项获奖,燕山大学、西安建筑科技大学、浙江理工大学、河南科技大学、山东农业大学、首都医科大学、中国人民解放军信息工程大学等各有2项,还有36所高校各有1个项目获国家科技奖。

国家级教学成果奖一等奖
在全国开展教学成果奖励活动是实施科教兴国战略的重要举措,是对各级各类学校人才培养工作和教育教学改革成果的检阅和展示。1988年4月,原国家教委发出《关于加强普通高等学校本科教育工作的意见》。明确1989年召开全国高等学校教学工作奖励大会,以后每四年进行一次。自此,国家教委确立了每四年一次的普通高等学校国家级教学成果奖励制度。2018年之前,已经开展了七届评选。
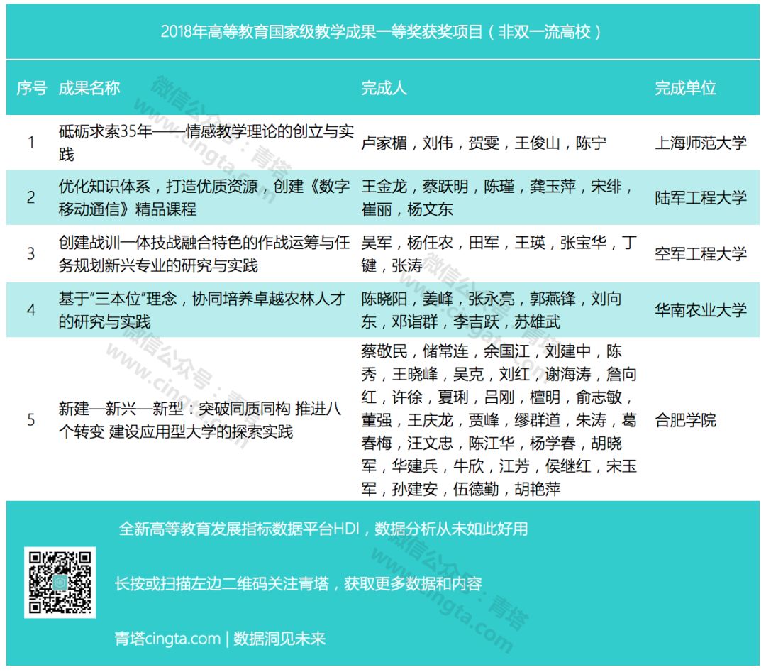
近日,教育部高等教育司正式公布了2018年高等教育国家级教学成果奖获奖项目名单,共有452个项目获奖。其中特等奖2项,一等奖50项,二等奖400项。
从统计结果来看,含金量最高的特等奖和一等奖大多数都来自双一流高校,不过也有一些非双一流高校入选,包括上海师范大学、华南农业大学、合肥学院、陆军工程大学和空军工程大学。其中普通高校3所,军事院校2所。作为非双一流高校,获得国家级高等教育教学成果奖一等奖表明这些非双一流高校本科教育教学方面也颇具实力。

第四轮学科评估(A+档和A档学科)
学科评估是指教育部学位中心按照国务院学位委员会和教育部颁布的《学位授予和人才培养学科目录》,对具有博士硕士学位授予权的一级学科进行的整体水平评估。从2002年首次开展,平均四年一轮,至今已完成四轮。
第四轮学科评估于2016年4月启动,在95个一级学科范围内开展(不含军事学门类等16个学科),共有513个单位的7449个学科参评;全国高校具有博士学位授予权的学科有94%申请参评。本轮学科评估经历信息采集、信息核实、主观评价、权重确定、结果产生、结果发布等六大环节,于2017年12月28日正式公布。
根据第四轮学科评估结果,共有80所高校的210个学科获评A+,146所高校的710个学科获评A类(含A+、A和A-,科研单位参评学科不纳入统计)。
除了双一流高校外,还有12所非双一流高校获得12个A+档和A档。其中解放军信息工程大学、南京医科大学和黑龙江中医药大学等三所高校表现突出,各有1个学科获A+档。东北财经大学、南京艺术学院、黑龙江大学、南京工业大学、西南政法大学、广东外语外贸大学、华东政法大学、西安美术学院和沈阳药科大学等9所高校各获得1个A档,位居学科前5%。
从12所高校获得的A+档和A档学科来看,这些学科基本上都是各高校重点建设且特色比较鲜明的学科,而能入选A+档和A档,也表明这些学科本身是非常有实力的。在未来的双一流动态调整中,他们将是入围双一流的有力竞争者。

ESI前千分之一学科
ESI是基本科学指标数据库的简称,目前已经成为当今世界范围内普遍用以评价高校、学术机构、国家/地区国际学术水平及影响力的重要评价指标工具之一。如果能入选ESI世界前千分之一的学科,通常会被认为达到一流水平。
根据科睿维安2018年11月公布的最新ESI数据,全球前百分之一的机构数为5757个,学科数为19844个。我国高校进入前百分之一的学科数998个,千分之一的学科数达到110个。
110个前千分之一学科中,仅有3个来自非双一流高校,分别是沈阳药科大学的药理学与毒理学、首都医科大学的临床医学和南京医科大学的临床医学。

QS世界大学学科排名
大学排行榜也是评价高校办学成就的重要参考指标之一,特别是学科排名,对评价高校学科建设成效具有一定帮助。
2018年2月28日,QS全球教育集团发布了第八年度QS世界大学学科排名,本次排名涵盖48个学科,评估了全球151个国家的1100多所高校。中国内地共有73所大学的576个学科进入全球500强,不过绝大多数高校都是双一流高校。
非双一流高校仅有2个学科入选,分别是华南农业大学和山东农业大学的农学与林学学科,两个学科的世界排名分别是51-100和151-200位。能够入选QS学科排名,也表明这两个学科具有较强实力,相比同类高校的同类学科有一定竞争力。

本文梳理了几个重量级指标,上述高校在部分指标上表现不俗。在未来的国家双一流动态调整中,本文所列的高校都有望获得晋级,其中扬州大学、华南农业大学、南京工业大学、山东农业大学、南京医科大学、首都医科大学等高校晋级希望较大。
不过,这些高校最终能否入围,还需要看后续国家的安排以及上述高校未来几年的发展。
更多关于材料方面、材料腐蚀控制、材料科普等方面的国内外最新动态,我们网站会不断更新。希望大家一直关注中国腐蚀与防护网http://www.ecorr.org
责任编辑:韩鑫
《中国腐蚀与防护网电子期刊》征订启事
投稿联系:编辑部
电话:010-62313558-806
邮箱:fsfhzy666@163.com
中国腐蚀与防护网官方 QQ群:140808414
免责声明:本网站所转载的文字、图片与视频资料版权归原创作者所有,如果涉及侵权,请第一时间联系本网删除。
相关文章
官方微信
《中国腐蚀与防护网电子期刊》征订启事
- 投稿联系:编辑部
- 电话:010-62313558-806
- 邮箱:fsfhzy666@163.com
- 中国腐蚀与防护网官方QQ群:140808414
点击排行
PPT新闻
“海洋金属”——钛合金在舰船的
点击数:5768
腐蚀与“海上丝绸之路”
点击数:4763



