
2017年以来,工信部部联合财政、保监部门开展了重点新材料首批次应用保险补偿机制(以下简称首批次)试点工作。
为做好2018年首批次试点工作,原材料工业司组织修订了《重点新材料首批次应用示范指导目录》,并于9月28日进行公示。
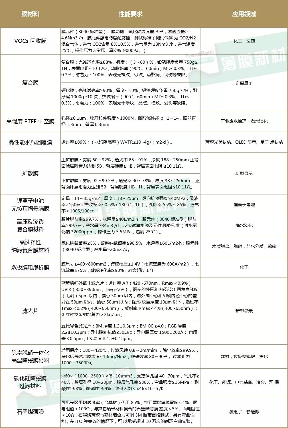
其中涉及的膜材料有VOCs 回收膜、复合膜、高强度PTFE中空膜、高性能水汽阻隔膜、扩散膜、锂离子电池无纺布陶瓷隔膜、高压反渗透复合膜材料、高选择性纳滤复合膜材、双极膜电渗析膜、陶瓷膜材料、石墨烯薄膜等。

来源:原材料工业司
◤ 高性能水汽阻隔膜
随着柔性电子产品市场的不断发展,高性能水汽阻隔膜的市场需求也必然进一步扩大。
现今已经有许多国内外公司和研究机构都在不断开发更高阻隔性能的阻隔膜及整套的解决方案,以期满足市场不断发展的需要。
国内方面,康得新阻隔膜已投产,WVTR值达到10-6克/平方米/天;万顺股份于今年7月发行 9.5亿元万顺转债,募集资金主要用于高阻隔膜材料生产基地建设项目,预计达产产量为光电领域新型显示元器件用高阻隔膜材料600万平方米,食品医药包装用高阻隔膜材料1200吨。
◤ 扩散膜

在扩散膜材料领域,日本的扩散膜在技术上占有优势,但国内企业近几年发展迅速,其中激智科技扩散膜目前全球市占率领先,2017年扩散膜销售额高达32991.67万元,占公司2017年全年营收的近5成。
另外,知名扩散膜企业还有许多,如怡丽科姆、康得新、南洋科技、合肥乐凯、长阳科技等等。
◤ 锂离子电池无纺布陶瓷隔膜
无纺布材料具有耐高温、孔隙率高等优点,此外,由于其三维孔结构,可有效避免因针刺造成的短路现象,提高保液率,因此基于以上性能制成的无纺布陶瓷隔膜可应用于动力锂离子电池。

来源:三菱制纸
然而近年来,无纺布陶瓷隔膜的大规模应用一直进展缓慢,三菱制纸于2017年制作出可耐三倍高温(达到470℃)的无纺布隔膜产品并进行量产,预计2018年年生产能力增至3300万平方米。
国内企业来看,曾有消息称金力新能源开发的高耐热复合无纺布隔膜(耐热温度 300℃以上),已经客户试用。
◤ 水处理膜
根据富士经济研究调查,水处理膜的市场将在未来稳步上升,在2025年,预计共达到3500亿日元(折合人民币约216.29亿元)左右。

日本市场与日本海外市场发展趋势(来源:富士经济)
中国膜工业力争实现“着力培育龙头企业”的目标,将海水淡化反渗透膜、高分子超微滤膜等重要膜品种的国内市场占有率提高30%以上,市场销售膜产品标准化覆盖率达80%以上,使膜生产企业实现有标生产。
◤ 石墨烯膜
目前,石墨烯薄膜已经可实现一定规模化生产,并在多个领域开展了应用示范,随着其性能和技术成熟度的提升,展现出了很好的发展潜力。
从趋势上来看柔性器件市场(例如柔性触控、柔性显示、柔性传感器、柔性太阳能电池等)及军事领域或将成为重要发展方向。
现阶段石墨烯薄膜的主要问题是大尺寸膜的制备、价格偏高,以及下游市场的现有应用非常成熟,石墨烯的产业化还需要更多的突破。
更多关于材料方面、材料腐蚀控制、材料科普等方面的国内外最新动态,我们网站会不断更新。希望大家一直关注中国腐蚀与防护网http://www.ecorr.org
责任编辑:殷鹏飞
《中国腐蚀与防护网电子期刊》征订启事
投稿联系:编辑部
电话:010-62313558-806
邮箱:fsfhzy666@163.com
中国腐蚀与防护网官方 QQ群:140808414
免责声明:本网站所转载的文字、图片与视频资料版权归原创作者所有,如果涉及侵权,请第一时间联系本网删除。
-
标签: 工信部, 膜材料, 2018重点新材料指导目录
官方微信
《中国腐蚀与防护网电子期刊》征订启事
- 投稿联系:编辑部
- 电话:010-62313558-806
- 邮箱:fsfhzy666@163.com
- 中国腐蚀与防护网官方QQ群:140808414



