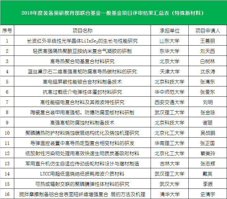
日前,教育部官网公布了2018年度装备预研教育部联合基金一般基金和青年人才基金项目评审结果。以下是特殊新材料方面的一般基金和青年人才基金项目情况:


装备预研教育部联合基金分为重点基金项目、一般基金项目和青年人才基金项目三类,分别的情况介绍如下:
1、重点基金:研制周期3年,经费500万元,密级为秘密。3家及以上单位联合申报,所有单位都必须具备保密资质,申请人必须为中国国籍,必须为涉密人员,具有正高职称,没有在研联合基金项目;
2、一般基金:研制周期2年,研制经费100万元,密级为公开。申请人具有高级职称或博士学位,必须为中国国籍,没有在研联合基金项目;
3、青年人才基金:研制周期2年,研制经费80万元,密级为公开。申请人年龄不超过40周岁,同等条件下,优先支持35岁以下青年,必须为中国国籍,没有在研联合基金项目,申请人具有服务国防科研的强烈意愿和积极性;
本文参考:教育部科技司关于2018年度装备预研教育部联合基金一般基金和青年人才基金项目评审结果公示的函
更多关于材料方面、材料腐蚀控制、材料科普等方面的国内外最新动态,我们网站会不断更新。希望大家一直关注中国腐蚀与防护网http://www.ecorr.org
责任编辑:殷鹏飞
投稿联系:编辑部
电话:010-62313558-806
中国腐蚀与防护网官方 QQ群:140808414
免责声明:本网站所转载的文字、图片与视频资料版权归原创作者所有,如果涉及侵权,请第一时间联系本网删除。
相关文章
官方微信
《中国腐蚀与防护网电子期刊》征订启事
- 投稿联系:编辑部
- 电话:010-62316606-806
- 邮箱:fsfhzy666@163.com
- 中国腐蚀与防护网官方QQ群:140808414
点击排行
PPT新闻
“海洋金属”——钛合金在舰船的
点击数:8125
腐蚀与“海上丝绸之路”
点击数:6461



