需求职位: 【三环集团】2022届秋季校园招聘 (2021.12.17-2022.03.17)
学历要求:本科及以上
工作地点:广东省潮州市
每月薪水:15k以上
招聘人数:500 人
行业:电子设备
性质:其他企业
所在地:广东省潮州市潮安区
简历接收邮箱:
网申网址:http://hr.cctc.cc
二、招聘岗位(请以网申平台为准)

三、薪资福利招聘岗位(请以网申平台为准)
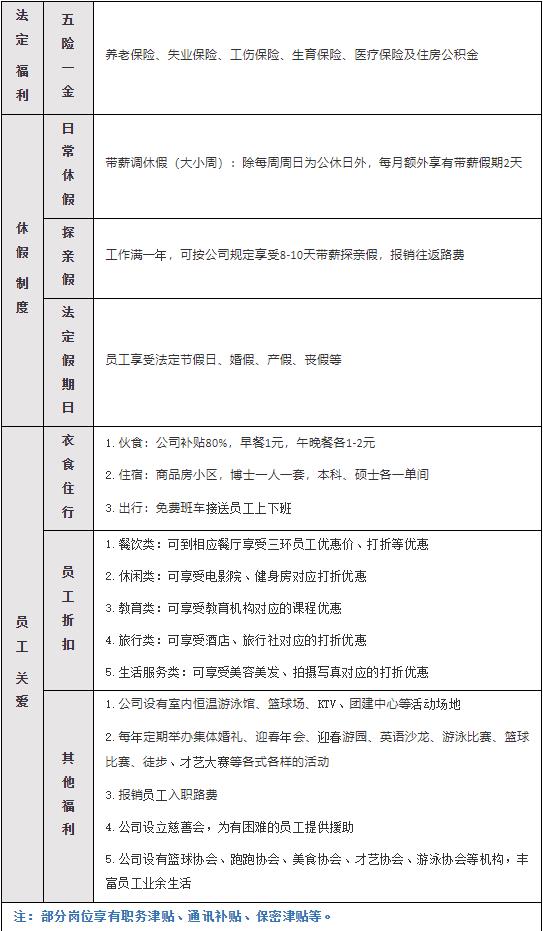
(一)薪酬管理

(二)福利待遇

四、双向晋升途径
一为职级方向(管理方向):业务主管 -- 经理 -- 高级经理 -- 助理总监 --副总监 -- 总监 -- 副总裁 -- 总裁
二为职务方向(技术方向):中级工程师 -- 高级工程师 -- 资深工程师 --首席工程师 -- 总工程师
五、应聘流程
1、网申:登陆校招网站“http://hr.cctc.cc”完成简历投递。
2、面试:面试环节分为专业面试和人事面试,以线上视频面试为主。
4、录用签约:发放录用Offer,签订三方协议。
六、联系方式
1、公司官网:www.cctc.cc
3、联系电话:0768-6850792
4、通讯地址:广东省潮州市凤塘三环工业城人资
免责声明:本网站所转载的文字、图片与视频资料版权归原创作者所有,如果涉及侵权,请第一时间联系本网删除。
相关文章
官方微信
《中国腐蚀与防护网电子期刊》征订启事
- 投稿联系:编辑部
- 电话:010-62316606-806
- 邮箱:fsfhzy666@163.com
- 中国腐蚀与防护网官方QQ群:140808414
点击排行
PPT新闻
“海洋金属”——钛合金在舰船的
点击数:7589
腐蚀与“海上丝绸之路”
点击数:6093



