切换导航
首页
资讯中心
行业聚焦
网站动态
会展动态
热点资讯
数据共享
数据服务
权威专题数据
自然环境腐蚀数据
业界视点
高端访谈
深度解析
专题专栏
行业专题
会议专题
科普专题
产经专栏
企业理事会
供需平台
业界动态
会员风采
科普专栏
科普动态
科普活动
科普PPT
科普视频
科普讲堂
试验资源
试验台站
检测分析
环试服务
检测服务
防护技术
技术应用
技术成果
信息资源
科普期刊
专家库
企业库
招聘信息
其他信息
培训信息
成果鉴定
关于我们
网站简介
网站机构
联系我们
搜索
首页
>
导航
>
防护技术
>
技术应用
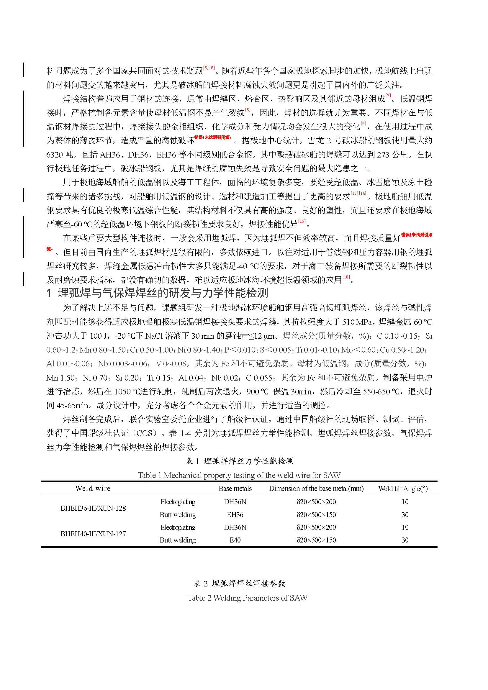
船用低温钢焊接材料的研发与腐蚀方法评价
2024-04-18 15:11:55
作者:林一 刘涛 郭彦兵 阮晴 董丽华
来源:中国腐蚀与防护学报
分享至:
免责声明:本网站所转载的文字、图片与视频资料版权归原创作者所有,如果涉及侵权,请第一时间联系本网删除。
标签:
接结构件
,
耐腐蚀性能
,
腐蚀性细菌
相关文章
Nb-Ti含量对FeCoNiCrNbxTiy高熵合金熔覆层韧脆转变与
Nb-Ti含量对FeCoNiCrNbxTiy高熵合金熔覆层韧脆转变与
超音速火焰喷涂Ni-CeO2复合涂层的数值模拟及耐磨耐腐
拉伸变形对高氮奥氏体不锈钢显微组织和耐腐蚀性能的影
拉伸变形对高氮奥氏体不锈钢显微组织和耐腐蚀性能的影
金属超疏水涂层制备及其耐腐蚀性能研究进展
海洋环境下飞机结构涂层的耐腐蚀性能研究
东北大学《Nat. Commun.》设计通过包裹夹杂物来提高双
锆基非晶合金与传统合金在海水中的耐腐蚀性能对比研究
超音速火焰喷涂 Ni-CeO2复合涂层的数值模拟及耐磨耐腐
官方微信
《腐蚀与防护网电子期刊》征订启事
投稿联系:
编辑部
电话:
010-62316606
邮箱:
fsfhzy666@163.com
腐蚀与防护网官方QQ群:
140808414
文章推荐
英北海油气管道因腐蚀泄露 业内危机感加...
防治船舶锚链锈蚀损坏简便易用方法...
腐蚀环境对暖气片性能的影响...
防腐蚀材料多数易燃易爆 注意远离明火...
点击排行
9032
1
侯保荣院士:“腐蚀调查”为防腐新技术推广应用打响第一炮
7578
2
2021年各省市杰青优青拟立项最新名单:近千人入选!
7493
3
2021年度全国『杰青优青』最新立项名单汇总发布!
7322
4
一文读懂高熵合金
6806
5
2021年度全国『杰青、优青项目』评审立项最新名单
6311
6
全名单!新一轮院士增选,这些院士候选人或将当选!
6034
7
2017年最新版中科院SCI期刊分区发布!
5783
8
2020年国家自然科学基金委员会评审重要时间节点安排
PPT新闻
“海洋金属”——钛合金在舰船的
点击数:9027
腐蚀与“海上丝绸之路”
点击数:7213