官方微信
《中国腐蚀与防护网电子期刊》征订启事
- 投稿联系:编辑部
- 电话:010-62316606-806
- 邮箱:fsfhzy666@163.com
- 中国腐蚀与防护网官方QQ群:140808414
点击排行
PPT新闻
“海洋金属”——钛合金在舰船的
点击数:7966
腐蚀与“海上丝绸之路”
点击数:6357

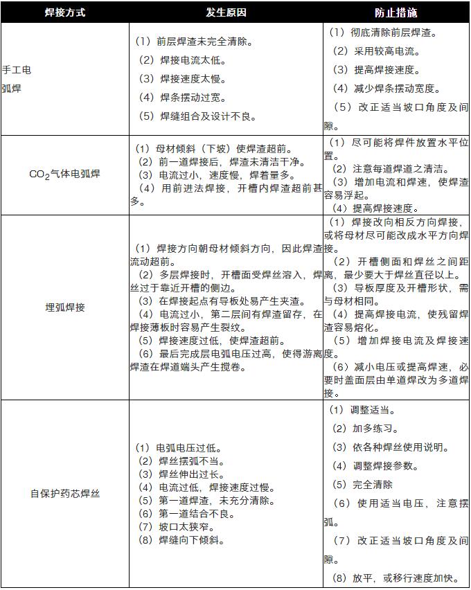
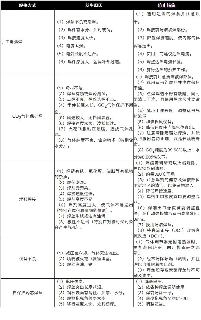
焊接过程中经常会出现气孔、夹渣、未焊透、咬边等缺陷,今天我们分享一下焊接缺陷发生的原因及解决措施。
官方微信