摘要: 海洋环境下, 材料在海水中腐蚀过程的主要特征之一是海水的生物活性所引起的微生物腐蚀。海洋工程材料的微生物腐蚀及其随后的生物污损是一个极其严重的经济与环境问题, 是影响海洋工程设施安全和性能的关键因素。海洋微生物腐蚀机理、生物污损机理及其相关控制技术是国际海洋腐蚀领域、生物污损领域尚未完全充分认识和解决的重大科学和技术问题。本文对海洋微生物腐蚀研究进展进行了综述。
关键词: 海洋 微生物 腐蚀 研究 进展
0 引言
海洋中存在着种类繁多的微生物, 它们附着于工程材料表面, 形成生物膜 (Biofilm) ,在生物膜内部, p H值、溶解氧、有机物和无机物种类等因素都与海洋本体环境完全不同, 生物膜内微生物的活性控制着电化学反应的速率和类型, 这种受微生物影响的金属和合金的腐蚀称为微生物腐蚀 (Microbiologically Influenced Corrosion, 简称MIC) 。近年来,海洋微生物腐蚀对涉海材料的影响受到了材料界和海洋界的广泛关注。据统计, 微生物腐蚀在金属和建筑材料的腐蚀破坏中占20%。全世界因微生物腐蚀直接造成的损失估计每年约300~500亿美元[1]。
1 概述
由于各种微生物的生命活动而造成海洋环境中使用的各种材料的腐蚀过程统称为微生物腐蚀(Microbiologically influenced corrosion, MIC) 。
根据金属材料与海水作用的程度和产物类型,金属可分成易腐蚀型、钝化型和产毒膜型三类。易腐蚀型金属如低碳钢, 在海水中不但容易腐蚀而且容易被生物污损, 其腐蚀产物层较脆,附着生物和腐蚀产物一样容易被清除;钝化型金属如铝、钛、不锈钢, 海水环境表层形成钝化膜, 腐蚀轻微, 而微生物附着紧密;有些金属如铜、银、锌、含铜合金等能产生有毒腐蚀产物, 从而抑制生物污损[2]。
生物作为海洋环境中的重要成员, 不但造成材料表面的污损, 而且影响金属腐蚀过程, 如改变腐蚀速度、左右腐蚀形态、变更腐蚀历程等。其中,因生物附着、生长、繁殖、代谢和死亡直接或间接造成的腐蚀被称为海洋生物腐蚀.微生物腐蚀的本质是微生物新陈代谢的产物通过影响腐蚀反应的阴极过程或阳极过程, 从而影响腐蚀速率和类型, 因此, 人们常按影响腐蚀的机制的不同来划分微生物的种类:如硫酸盐还原菌(Sulfatereducing Bacteria, 简称SRB) 、产酸菌 (Acid-producing Bacteria) 、产粘泥菌 (Slime-producing Bacteria) 、产氨菌(Ammonium-producing Bacteria) 等。
目前, 海洋环境中与腐蚀相关的微生物主要有:铁细菌 (Iron Bacteria)、硫酸盐还原菌 (Sulfatereducing Bacteria) 、产酸菌 (Acid-producing Bacteria) 、和腐生菌 (Slime-producing Bacteria) 等,微生物通过生命活动, 直接或间接地影响金属的腐蚀过程, 主要表现为3种方式:新陈代谢影响金属/溶液界面的腐蚀反应过程;改变周围的环境条件, 如溶解氧、盐度、p H值等;通过代谢产物促进或抑制腐蚀[3]。
在舰船的舱底积水和海水管系中, 微生物腐蚀是重要的腐蚀形式之一。在众多的微生物中以硫酸盐还原菌(SRB) 的腐蚀最为严重, 主要表现为微生物的生长代谢在金属表面形成生物膜, 改变了生物膜内的微环境, 其代谢产物与金属基体相互作用, 加速了金属的腐蚀过程.
海洋生物污损引起材料腐蚀的机理可以概括如下;
(1) 生物污损阻隔氧扩散, 降低材料腐蚀速率;
(2) 生物污损造成贫氧环境, 形成氧浓差电池, 造成局部腐蚀;
(3) 生物污损产生腐蚀性产物或反应性产物, 促进材料局部腐蚀;
(4) 生物污损以材料作为营养成分, 造成材料局部腐蚀。
2 研究现状
在海洋腐蚀科学中一般把海洋腐蚀环境划分为五个区带:海洋大气区、浪花飞溅区、潮差区、海水全浸区 (包括深海区) 和海底泥土区。对于不同腐蚀区带,可以认为存在二个腐蚀峰值, 即浪花飞溅区腐蚀峰、海洋低水区腐蚀峰和海水一海泥界面腐蚀峰。第一个腐蚀峰值主要是氯盐影响的干湿交替腐蚀所致;后两个腐蚀峰值与微生物腐蚀特别是硫酸盐还原细菌 (SRB)腐蚀密切相关。海洋腐蚀的典型特征之一是微生物活动所引起的微生物腐蚀现象[4]。
2.1 几种常见合金的微生物腐蚀
人们最先研究的是碳钢的微生物腐蚀, 自1934年, Von WolzogenKuhr等人提出了经典的阴极去极化理论, 这种SRB对碳钢腐蚀的影响机制已被人们所广泛接受。目前研究最多的是不锈钢、铜及铜合金、镍合金的微生物腐蚀。
(1) 不锈钢
不锈钢的微生物腐蚀最常见的形式是焊缝区的点蚀, Scot等人报道了904L奥氏体不锈钢的微生物腐蚀。大量文献报道了不锈钢在天然海水中自腐电位Ecorr正移的现象, S.C.Dexter等人研究了其腐蚀机制。不锈钢的微生物腐蚀是目前研究的热点之一, 人们正试图探索不锈钢的合金组成与微生物腐蚀敏感性之间的联系, 以增强不锈钢在海洋环境中的耐蚀性能;
(2) 铜和铜合金
铜合金对微生物腐蚀非常敏感,人们提出了很多铜合金MIC的机制如:氧浓差电池、选择性溶解、膜下腐蚀和阴极去极化等。Pope等人提出以下新陈代谢产物可能加速铜合金的局部腐蚀,如:CO2、H2S、NH3、有机酸、无机酸和硫化物。引起铜合金微生物腐蚀的细菌不只是SRB。Pope研究了电厂淡水和海水冷却系统中90/10铜镍合金、海军黄铜、铝黄铜和铝青铜管的微生物腐蚀, 大多数铜镍管是由于产粘液菌在表面附着而造成的,并从遭受应力腐蚀开裂的海军黄铜的垢下分离出了产氨菌;
(3) 镍合金
最典型的镍合金是Monel 400, 它在含Cl-的环境中具有点蚀和缝隙腐蚀的敏感性, 而硫化物也能破坏其钝化膜。Gouda等人研究了Monel400在阿拉伯湾发生的SRB膜下的点蚀和镍的选择性溶解。625合金 (UNS N06625) 也是一种应用较多的镍合金, D.G.Enos等人研究了625合金在天然湖水中的微生物腐蚀,表明625合金在天然湖水中浸泡数小时后, 自腐电位Ecorr明显负移, 腐蚀速率明显加快, Ni (OH)2是625合金的腐蚀产物,而对其腐蚀机制的研究还较少[5];
(4) Al及其合金
Al及其合金微生物腐蚀报告中的典型事例主要在航空油箱和有不同盐含量水溶液热交换器管。所有事例都有点蚀发生。主要的细菌是假单胞菌属、气杆菌属产气菌、普通脱硫弧菌、分枝孢子菌等。腐蚀位置多发生在油箱底部的油水混合处的水相部位及油水界面处.腐蚀机理与钢铁腐蚀情况类似,(1) 细菌腐蚀性代谢物 (有机酸及硫化氢) 的产生, (2) 氧浓差电池的形成; (3) 硝酸盐 (铝防腐剂) 到亚硝酸盐的转变[6];
(5) 微生物对舰船材料的腐蚀
微生物对舰船的腐蚀主要表现在积水的舱底板、金属管道及海水冷却器内。舰船舱内由于管系及轴系密封不好, 导致漏水漏油, 因此舱底积水在所难免。尤其是机舱等舱室因管道密布、空间狭小, 积水清理比较困难,且积水多为油污水, 表面油膜隔绝了空气, 形成缺氧环境, 为一些厌氧的微生物生长和繁殖创造了条件。除钢铁材料外,SRB对舰船上的不锈钢、铝、锌、铜及其合金都会产生不同程度的腐蚀作用。一般认为铜对SRB肌体有毒性, 但SRB对铜有一定的适应性.最耐SRB腐蚀的材料是Ti及其合金[7]。
2.2 微生物腐蚀研究方法
微生物腐蚀经过几十年的研究, 已经从个别的失效事故的描述性的报道,转移到腐蚀过程和机制的研究, 主要集中在用电化学方法和表面分析技术来研究金属和合金的腐蚀机制。未来的发展趋势将是从宏观到微观,用基因探针、微电极以及扫描振动电极来进一步揭示生物膜和腐蚀过程之间的空间关系和微观机制。
(1) 电化学方法
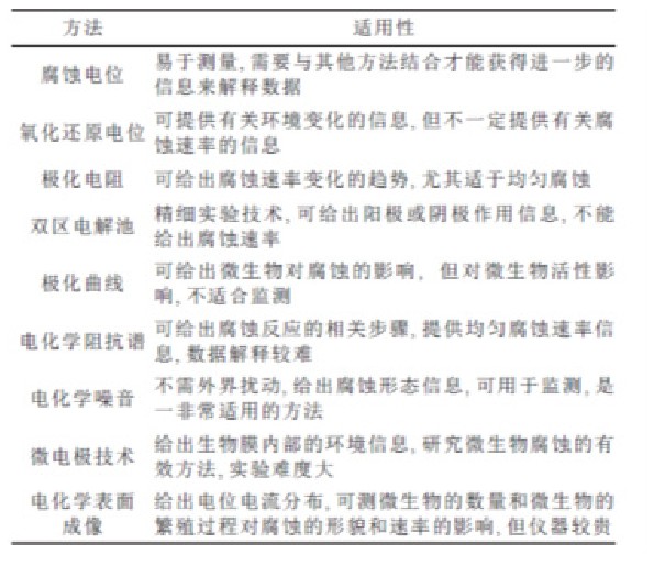
微生物腐蚀本质上是电化学过程, 因此可用电化学方法去研究微生物腐蚀的详细过程及其腐蚀机制,监测微生物腐蚀的发生和发展。方法比较见表1;
(2) 表面分析方法
微生物腐蚀都是电化学过程, 然而, 要对所得的电化学数据和腐蚀机制作出合理的解释,必须借助于表面分析技术。目前, 国内外研究微生物腐蚀的方法除腐蚀失重、极化曲线外, 主要还有微生物腐蚀过程自腐蚀电位跟踪、氧化还原电位测量、极化电阻技术、交流阻抗 (EIS) 、电化学噪声分析 (ENA)、微电极技术、双电池技术、扫描参比电极 (SRET) 、扫描振动电极 (SVET) 及扫描Kel Vin电极 (SKPT) 。微生物腐蚀的表面分析技术也得到了很大的改进, 目前主要有扫描电镜 (SEM)、原子力显微镜 (AFM) 、扫描隧道显微镜 (STM) 、环境扫描电镜和激光共聚显微镜、透射电子显微镜 (TEM) .对腐蚀产物的分析主要有X射线衍射 (XRD) 、俄歇电子能谱 (AES) 、电子探针 (EPMA) 、X射线光电子谱 (XPS) 技术等.微生物腐蚀过程复杂,只有广泛结合上述分析、测试手段才能揭示微生物腐蚀机理。
表1 微生物腐蚀的电化学研究方法比较[8]

2.3 微生物腐蚀的防护措施
由于微生物腐蚀给国民经济和国防建设造成了重大损失, 因此研究微生物腐蚀的防治方法,具有重要的现实意义。根据微生物的生理特性、腐蚀活动规律和作用对象等因素, 微生物腐蚀的防治方法分为物理方法、化学方法和生物方法等。
(1) 物理方法:曝气法, 紫外照射和超声波处理, 改变介质环境等;
(2) 化学方法:化学方法是最简单而又行之有效的控制SRB腐蚀的方法,目前在油田和冷却水系统中被广泛使用, 其主要途径是通过投加杀菌剂杀死SRB, 或投加抑制剂来抑制SRB的生长繁殖;
(3) 阴极保护方法:在硫酸盐还原菌存在的条件下,也可以使用阴极保护的方法来防止SRB的腐蚀, 这是由于在阴极保护下阴极提供自由氢的速度超过了细菌去极化作用中利用氢的速度.阴极保护方法一般和涂层防护方法联合使用,这样阴极保护可以弥补涂层由于涂不到或者涂层剥落而产生的不足, 从而达到更好的保护效果;
(4) 微生物法:微生物防治法就是引用生物竞争淘汰机制,通过微生物种群的替代将有害的微生物变为无害的微生物。采用微生物防治方法抑制SRB腐蚀安全、高效、环保, 是目前S RB腐蚀防护的研究热点和重点;
(5) 防腐蚀材料方法:从材料的制备和选择上, 使用抗SRB腐蚀的材料即可避免或者减少SRB腐蚀产生的危害。由于各种金属及其合金或非金属材料耐微生物腐蚀的敏感性不同, 铁、不锈钢、铝及其合金、混凝土等多种材料都能发生SRB腐蚀,而铜、铬、钛及其合金、高分子聚合物等材料比较耐微生物腐蚀, 可以通过对材料的表面进行处理或在基体材料中添加耐微生物腐蚀元素或在金属表面涂敷抗微生物腐蚀的纳米氧化物 (如Ti O2)等达到防治SRB腐蚀的目的;
(6) 防护性涂层:在金属表面覆盖涂层能够使其光滑的表面不易被细菌附着,同时也具有杀菌防除的作用。目前, 我国使用的水性防腐涂料主要有水性环氧涂料、水性无机富锌涂料、水性丙烯酸涂料以及水性聚氨酯涂料等四大类。在涂料中添加各类溶出型或缓释型杀菌剂, 均有利于细菌的防除;
(7) 其他方法其它防腐方法包括改变介质环境、限制营养源、采用耐腐蚀材料、电化学杀菌等。
综上所述, SRB诱发的腐蚀由于存在于不同的环境条件下, 所以其控制方法也不尽相同.同时,由于SRB腐蚀既涉及到腐蚀方面的理论, 又涉及到微生物方面的理论, 涵盖了材料科学、电化学、微生物学和表面化学等学科的知识,所以必须进行大量的跨学科的研究才能找到有效的控制SRB腐蚀的方法.现在发展高效低污染杀菌剂, 培养低廉高效的竞生微生物, 以及寻找耐SRB腐蚀的材料等方面将是今后本领域研究工作的重点。
3 进展
3.1 微生物的腐蚀机理研究进展
自1891年Garrett指出微生物参与金属腐蚀开始,各国学者先后对微生物腐蚀进行了大量的研究, 中国科学院微生物所也于20世纪50年代开始涉猎微生物腐蚀领域。科学工作者围绕微生物腐蚀尤其是SRB腐蚀机理开展了大量的工作, 取得了丰硕的成果。目前,主要有以下几种理论: (1) 阴极去极化理论; (2) 局部电池作用机理; (3) 代谢产物腐蚀机理。
3.2 深海环境微生物腐蚀研究的进展
统计表明, 深海环境腐蚀所导致的设备和结构物涉及海洋材料破坏和材料失效中, 微生物腐蚀(简称MIC) 占总量的70%-80%。研究深海 (尤其是深海热液区) 的微生物腐蚀, 对于开发海洋平台和深海探测所用材料, 具有重要意义。
深海中的微生物, 处于高压、低温、高温 (火山口和热液区)、黑暗、低营养的生存环境。研究发现, 深海广泛存在着嗜酸 (p H值3以下) 、嗜碱 (p H值10以上) 、嗜盐 (25mol/L以上) 、嗜冷 (0℃以下) 、嗜热 (120℃以上) 、嗜压(500bar以上) 的微生物。
这些极端环境生长的微生物, 受环境影响, 各自的生长和新陈代谢机制不同,对不同金属材料的腐蚀行为与机制也与普通环境的有所不同, 但目前有关深海环境微生物腐蚀机制的专门研究还很少。
(1) 深海微生物的多样性方面
深海环境独特, 高压、低温 (或局部高温) 、低氧、火山喷发、地壳运动等,为微生物的多样性提供了条件。目前已发现的主要微生物种群有:古菌、病毒、酵母菌、放线菌、真菌以及与腐蚀关系重大的各种细菌, 约占全球微生物数量的13%。
Takami等已从马里亚纳海沟10897m深的海底沉积物中分离出包括真菌、放线菌和极端菌等数千个微生物菌株, 并用16Sr DNA测定出了包括嗜盐菌、嗜热菌、嗜压菌、嗜酸菌、嗜碱菌、嗜冷菌等28种菌株;
(2) 深海微生物的采集、培养和鉴定方面
采集深海沉积物中的微生物样品, 通常使用多管采泥器或箱式采泥器采集。近年来,我国在这方面取得了很大突破—浙江大学博士生吴世军等设计的一种深海热液保真采样器, 实验室模拟实验表明具有较好的密封性和稳定性, 2008年7月至8月参加了由美国自然科学基金委员会资助的科考航次,在大西洋中脊四个热液区采样获得了较好的结果。
从深海采集的微生物样品, 需在实验室常压和高压下分离、培养得到纯种微生物,以便研究其腐蚀。然而, 这种方法只能提取深海微生物的一小部分物种, 大部分其他物种得不到鉴别。现已使用扫描电镜法、透射电镜法、微生物微量板鉴定分析技术、分子生物学技术等方法鉴别深海微生物种类,结果更加准确;
(3) 深海微生物腐蚀模拟技术方面
实验室模拟深海环境进行实验是一种有效的研究手段, 不仅避免深海环境现场实验的低温(热液区高温) 、高压等困难, 还可以模拟深海环境微生物腐蚀过程, 从而具体研究某一特定因素对深海微生物腐蚀的影响。但模拟深海环境的温度场、压力场、速度场等, 要求精确检测和控制设备的温度、压力、流速、除气
(构造厌氧环境) 等, 技术要求较高。近几年, 美国、日本等国家又设计制造了很多不同温度、压力、p H值的深海环境模拟装置, 研究从深海海底取回的微生物;
(4) 腐蚀结果的检测分析技术方面
微生物腐蚀本质是电化学腐蚀,但也涉及物理、化学、环境等多个领域, 所以检测分析微生物腐蚀结果和研究腐蚀机理, 需采用电化学、微生物学、表面分析等多种技术手段。近些年表面分析技术应用日广。
表面分析技术, 是指利用电子、光子、离子、原子、强电场、热能等与固体表面的相互作用,测量从表面散射或发射的粒子的能谱、光谱、质谱、空间分布或衍射图像, 得到表面成分、表面结构、表面电子态及表面物理化学过程等信息的各种技术的统称。
表面分析技术可以观察腐蚀形貌和腐蚀特征,是研究微生物腐蚀的重要手段。金相显微镜、扫描电镜、透射电镜及原子力显微镜等, 均已开始用于观察和分析腐蚀形貌;X射线衍射法、X射线能谱分析等技术也已用于腐蚀产物成分分析和表面膜特征分析[9]。
4 结语
微生物腐蚀是自然界存在的一个普遍现象,到目前为止人们还未能完全认识到微生物腐蚀研究的重要性和了解微生物参与腐蚀过程的机理。一方面是由于这是一个很复杂的课题, 涉及生物学、生物化学、材料科学、物理化学、电化学等多种学科领域;另一方面是目前的试验手段还不足以解决如此复杂的生物学、生物化学、界面化学等问题。随着科学技术的发展,人类对微生物参与金属腐蚀问题的认识也将逐渐清晰。
参考文献
[1]陈德斌, 胡裕龙, 陈学群.舰船微生物腐蚀研究进展, 海军工程大学学报, 2006, Vol.18, No.1, 79~84.
[2]郑纪勇.海洋生物污损与材料腐蚀, 中国腐蚀与防护学报, 2010, Vol.30, No.2, 171~176.
[3]杨家东, 许凤玲, 侯健等.金属材料的微生物腐蚀与防护研究进展, 装备环境工程, 2015, Vol.12, No.1, 59~66.
[4]段继周, 侯保荣.海洋微生物腐蚀研究进展, 2012海洋腐蚀与生物污损学术研讨会, 3.
[5]刘光洲, 吴建华.海洋微生物腐蚀的研究进展, 腐蚀与防护, 2001, Vol.22, No.10, 430~433.
[6]林建, 朱国文, 孙成等.金属的微生物腐蚀, 腐蚀科学与防护技术, 2001, Vol.13, No.5, 279~284.
[7]刘靖, 侯宝利, 郑家燊等.硫酸盐还原菌腐蚀研究进展, 材料保护, 2001, Vol.34, No.8, 8~11.
[8]杜建波, 尹衍升, 滕少磊等.海洋微生物腐蚀研究进展, 山东冶金, 2007, Vol.29, 增刊, 1~3.
[9]顾彩香, 尚燕杰, 范春华等.深海环境微生物腐蚀研究的进展, 航海技术, 2012, No.3, 61~63.
免责声明:本网站所转载的文字、图片与视频资料版权归原创作者所有,如果涉及侵权,请第一时间联系本网删除。
-
标签: 海洋 微生物 腐蚀 研究 进展
官方微信
《中国腐蚀与防护网电子期刊》征订启事
- 投稿联系:编辑部
- 电话:010-62316606-806
- 邮箱:fsfhzy666@163.com
- 中国腐蚀与防护网官方QQ群:140808414



