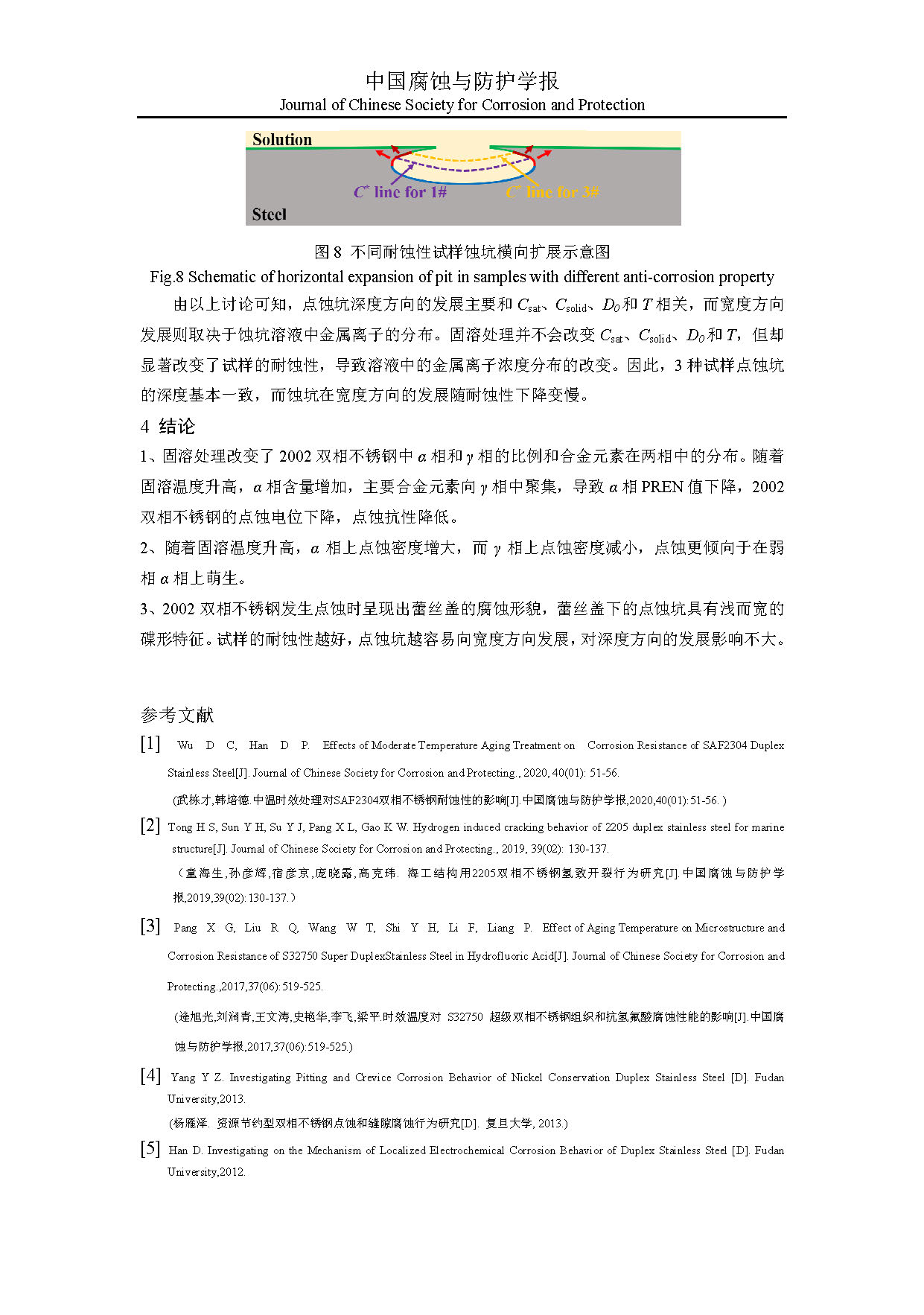
组织配分对2002 双相不锈钢点蚀萌生及扩展的影响
2021-05-24 17:11:00 作者:雷哲缘 来源:中国腐蚀与防护学报 分享至:

 

 

 

 

 

 

 

 

免责声明:本网站所转载的文字、图片与视频资料版权归原创作者所有,如果涉及侵权,请第一时间联系本网删除。