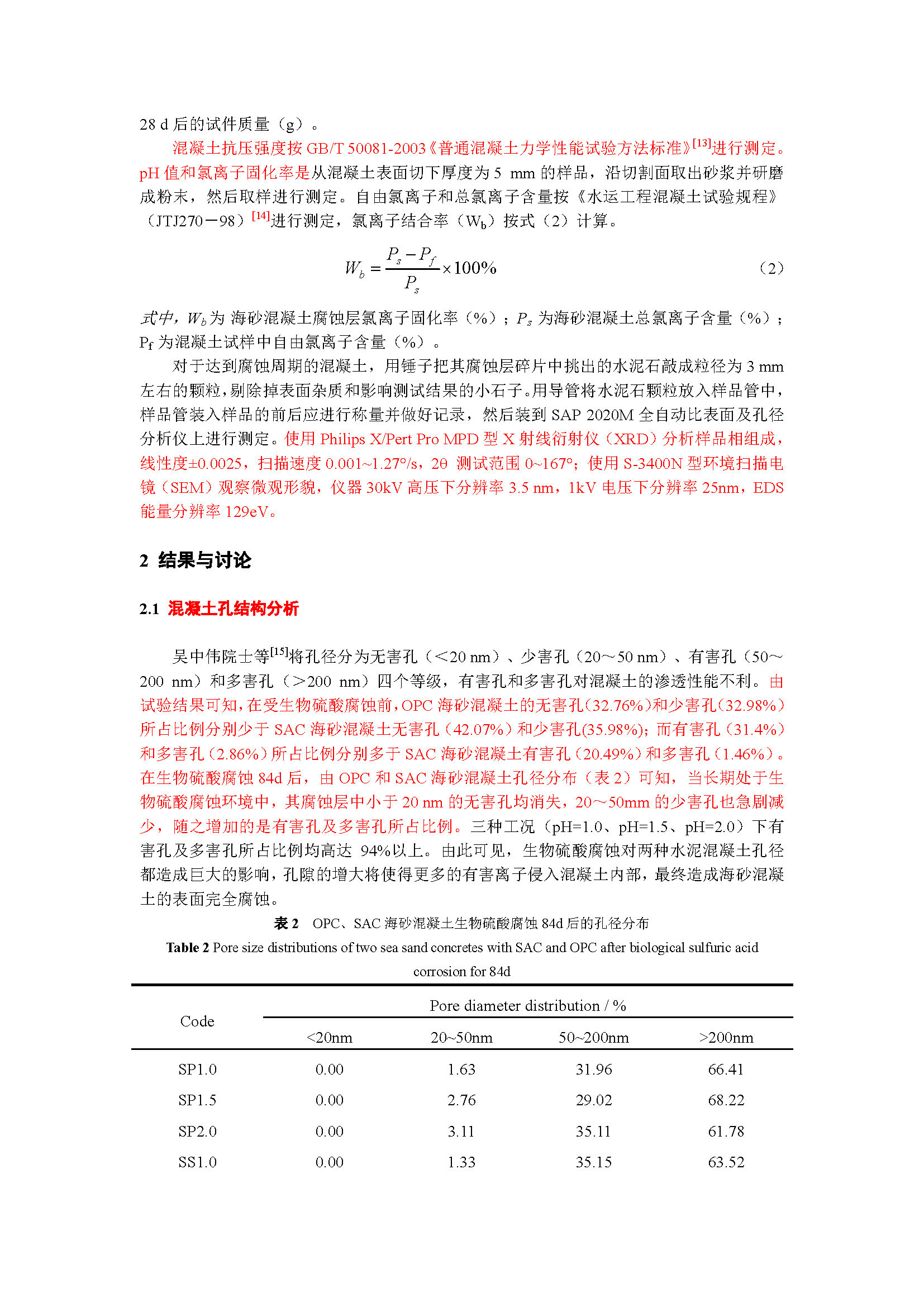
水泥类型对海砂混凝土在生物硫酸腐蚀下劣化影响的研究
2021-05-24 15:30:59 作者:罗伟文 来源:中国腐蚀与防护学报 分享至:

 

 

 

 

 

 

 

 

 

 

免责声明:本网站所转载的文字、图片与视频资料版权归原创作者所有,如果涉及侵权,请第一时间联系本网删除。