本系列连载文章系统介绍鳞片胶泥的优缺点、原料、制造工艺、施工方法、改性方法等,旨在为防腐蚀行业各位同行对市场上非常热门的这一防腐材料有一系统深入的了解,并且更好地、恰当地用好它。
文|51fangfu 欧阳(老毒物)
鳞片胶泥施工技术
施工料现场配制过程
理想的施工现场是需要真空搅拌装置的,如果有真空搅拌装置时,就简单得多,只要加入计量的固化剂,真空搅拌均匀即可。但实际情况是,施工现场极少有真空搅拌装置,如无现场真空搅拌装置时配料应:称取计料量的固化剂,加入计料量的鳞片胶泥中,机械或手动搅拌均匀(尽量选择机械搅拌),待用。注意手动搅拌的方式:桨叶不可过浅、沿同一时针方向(要么统一顺时针,要么统一逆时针)、速度力道均匀、沿圆桶内侧四周但不可接触内壁。
施工方法及特点
施工方法与是鳞片胶泥还是鳞片涂料有关,鳞片衬里的主要施工方法有:高压无气喷涂(针对鳞片涂料)、刷涂刮涂(针对鳞片涂料和鳞片胶泥)、镘抹滚压法(针对鳞片胶泥)。
鳞片涂料相较于鳞片胶泥而言,鳞片涂料施工方法既可以用镘抹滚压法,也可采用高压无气喷涂;且鳞片涂料施工厚度更薄、无中涂涂料层。
鳞片胶泥以涂抹施工方法为主,这种方法更为精髓的表达为“镘抹滚压法”,其精髓是:抑制生成气泡、滚压消除气泡。其施工特点如下。
(1) 镘抹:镘刀上料。禁止随意搅动,托料、上馒刀、馒抹应该循序进行,尽可能减少随意翻动、堆积的习惯;馒抹时,馒刀与被抹面应保持适当的角度,馒抹速度适当,单向馒抹,严禁物料堆积再向四周摊开式抹涂。
(2) 滚压:采用羊毛辊单向压光滚实。严禁用玻璃钢积层消除气泡的消泡辊作业。
(3)FC 鳞片衬里的施工质量很大程度上取决于操作者技能熟练程度及责任心。
(4) 鳞片衬里层必须整体上完全封闭,为防止应力破坏,在防腐层的端面、连接面、拐角处都应采取玻璃钢增强等补偿措施。
设备和设备基材表面要求
设备基体及基材处理要求:具有足够强度、刚度,具有承受主要载荷能力;施工面适合抹涂施工方法,否则应考虑施工方法是否合适;型材、型架、狭长形板材、多孔、多齿形板不适合鳞片衬里,应该为玻璃钢或玻璃钢鳞片衬里复合方案。
施工注意要点
抹涂方法鳞片衬里施工为手工作业,表面质量、鳞片倒伏排列方向、界面气泡消除、防腐层厚度把握等这些关键的技术,都取决于施工人员的技术熟练水平、责任心及现场监管。
有必要将施工质量控制的关键点提出来如下。
(1) 胶化时间控制。对应基材温度下的45min~60min 的胶化时间是比较合适的,值得注意的是基材温度往往较环境温度低一些,因此配料时还需要考虑:环境温度和基材温度的区别、一次性施工面积、一次性配料量、施工人员的单位时间施工能力、配料现场和施工现场距离等。
(2) 施工中导入的气泡的抑制。施工时,施工料严禁随意搅动; 托料、上馒刀、馒抹应该循序进行;尽可能减少随意翻动、堆积的习惯;馒抹时,馒刀与被抹面应保持适当的角度;馒抹速度适当; 单向馒抹;严禁物料堆积再向四周摊开式抹涂。
(3) 施工中导入的气泡的消除。采用专制的羊毛辊单向压光滚实。滚压前羊毛辊一般用苯乙烯或清树脂胶液浸蘸饱满。
(4) 表面流淌的抑制。表面流淌破坏衬里层表面外观效果, 更会破坏内在鳞片的定向排列分布。表面流淌的抑制,是根据施工环境温度,调整胶料的粘度来控制的,当然白炭黑触变剂更是胶料配方中改善这一问题的关键。此外,在鳞片胶泥材料接近凝胶时,粘度增大时,可采用压光辊定向辊压,即可达到重新定型复位之目的,也可达到有效控制流淌的效果。
(5) 搭接端面处理。务必采用搭接缝,而不能采用对接方式处理端面。此外,每层施工的端界面应尽可能相互错开,使其处于封闭状态。
(6) 厚度控制。一般鳞片胶泥整体厚度的平均值控制在要求厚度的-0.2~+0.4mm 范围内。厚度平均是为了被防护表面具有近似等同的防腐蚀能力,避免局部首先破坏;厚度太后,成本高不说,也并不是说越厚越好,太厚了防腐层的整体线性膨胀系数和基材相差更大,更容易脱落;实际操作中可通过不同层采用不同颜色,避免局部漏涂或局部重涂。
(7) 鳞片定向有序排列的把握。定向有序排列指的是鳞片垂直于介质渗透方向,并且呈有序的叠压排列形状。实际施工中, 主要靠有序的定向抹涂及压辊来实现。
(8) 修复。遇以下情形需要修复:针孔、表面损伤、层内有明显杂物、脚手架支撑点的补涂、脱落块等。修复过程:先用砂轮机将缺陷处打磨成平滑的波形凹坑(针孔和局部脱落处需要打磨至基材表面),修复处面积比缺陷处面积要大,且务必将缺陷完全消除,而后再用溶剂擦洗干净打磨区,按照鳞片胶泥施工方法逐步补涂修复。如果仅仅只是局部厚度不足,那么仅需砂纸打毛待补涂处,擦净后修复到规定厚度。
(9)FRP 局部增强
整体强度而言,鳞片胶泥远不如玻璃钢材料,因此针对易受应力破坏的弱点,有些局部地方还需采取玻璃钢补强措施,常见如下: a、容器及设备的拐角及端头等易受外界环境及应力影响地方;b、内件、外管连接的承力区,如螺栓、紧固件连接处;c、设备中需要承受动态作用或载荷的地方,如进出料口、物流跌打区等。FRP 局部增强施工方法:先用腻子将待增强面找平,再像玻璃钢施工那样,逐层铺贴。一般都会采用打磨平整方法来消除玻璃钢积层后局部的玻纤毛刺对后续玻璃鳞片胶泥中鳞片排列方向的影响。
施工用设备
主要设备:真空搅拌机、电火花针孔探测仪、测厚仪、砂轮机(角向和立式)、秤、量杯、抹刀、镘刀(灰刀)、料桶、托板、毛刷、羊毛辊、温度计、湿度计、秒表计时器。
鳞片胶泥衬里施工工序
一般鳞片胶泥内衬工程短时间约2 周,长时间需30 天~40 天, 其中大约半数以上的时间无需施工指导,如基材处理、底涂等的时间。工程管理者和施工者一定要注意确保安全,如佩戴保护用具、不进行不安全操作等。
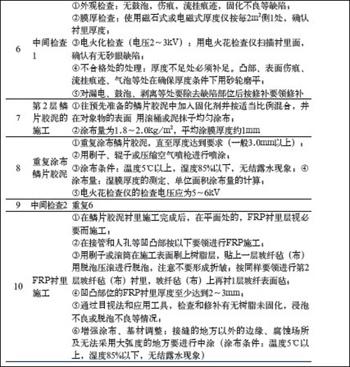
施工前的准备工作如表1。

推荐施工顺序及方法如表2。

施工过程中还需要注意点:
a.喷砂处理后的部分容易生锈,必须在打磨当日进行底涂施工;
b. 调节添加固化剂及促进剂的使用量,使固化时间达到30min~40min;为使底涂在第二天早上可以固化,不要让其凝胶时间过长;
c. 根据涂料的温度调节固化剂及促进剂的用量;
d. 根据基材状态调节涂布量,一般为120g/m2~150g/m2, 一次调节20min 的使用量;
e. 使用前颜料会有沉淀现象,在进行小桶分装前必须振荡搅拌操作,使用前涂料罐最好倒置放置;f. 低温条件下使用促进剂时先加入促进剂搅拌均匀后再加入固化剂搅拌;
g. 涂料搅拌后取少量涂料在烧杯中确认固化时间,测定两个样品,通过眼睛来判断添加量;
h. 清洗溶剂(丙酮)混入到涂料中会导致固化不良现象的出现,涂装用容器避免和溶剂接触;
i. 如果担心涂料固化时间过快,不要在旧的原料中添加新的原料;
j. 容器每使用三回后清洗一次,清除容器底部和容器壁粘的硬化物,以免混入到涂料中;
k. 涂料堆积部分可以用刷子和辊子进行平整处理;
l. 为防止由于震动导致顶部铁锈落下,在施工过程中顶部禁止站人;
m. 一般基材处理和底涂全部结束后进行排砂和清扫工作;
n. 突起部分、边缘以及底涂中去除异物导致涂层破坏部分采用局部修补的方法进行修补;
o. 连接处首先用中涂材料涂布,涂层大小一般以连接线为中心两边各50mm,共100mm;
p. 底涂结束20 天以上需要使用苯乙烯擦拭底涂表面;
q. 涂布量:刷子500g/m2、100mm 的增强层20m/kg;
r. 一罐(20kg)可以涂布400 米,从作业时间考虑施工时分成小包装作业;
s. 分装小容器之前为防止玻璃鳞沉淀需要搅拌均匀;
t. 施工时间控制在60 分钟左右;
u. 使用刷子施工时涂料堆积现象比较多,用刷子进行平整处理。若不处理涂料堆积部分形似小山,外观比较差;
v. 可施工时间 滚涂40~60 分;喷涂60~90 分;
w. 促进剂添加场合注意事项类同于底涂;
x. 取少量调配好的涂料在小烧杯中测定固化时间,通过目视确定调配量;
y. 涂布量(膜厚)的检查,可以通过膜厚计和一定面积使用量的计算两种方法一起来进行;
z. 单位膜厚的涂布量:400g/m2:250~300μm;500g/m2: 300~350μm;
ab. 底涂铁红色,中涂白色的场合为达到隐去底涂的红色, 一般采用400g/m2;
ac. 由于只使用膜厚计管理施工比较困难,可以计算每罐涂料理论涂装面积,施工两三桶后再次确认达到感性认识的方法来指导施工;
ad. 喷涂涂装场合由于是连续作业,因此可以通过上述第二种方法来检查膜厚;
ae. 保证施工现场的照明,可以很好的判断和掌握涂膜过程;
af. 施工现场的涂料、施工用容器应该放置在阴凉场所避免阳光直射,同时避免受到强风和雨水的影响;
ag. 夏季施工时苯乙烯的气味会招引蚊虫,这些蚊虫会粘到 位固化的涂膜表面,影响涂层的性能和外观,因此必须作好防蚊虫保护措施;
ah. 中涂施工完成后剩余的涂料不要用在顶涂中;
ai. 挥发出来的苯乙烯停留在涂层的表面会影响涂层的固化, 因此即使施工结束后现场的换气还是必须要进行的工作;
aj. 中涂膜厚和外观的检查如果由于整个工程的配合需要,也可以推后检查;
ak. 膜厚的检查必须在光线充足的条件下进行,当检查出膜厚达不到要求的地方时,做上标记在顶涂时进行修正;
al. 外观检查(去除涂层中异物)结束,为了涂层外观平整和减少针孔的需要,可以对涂层进行简单的修补作业;
am. 涂料的固化配合、涂布量基本同中涂相同;
an. 顶涂的施工是一个调整涂层膜厚的过程;
ao. 涂料硬化后体积收缩率达到30%,对于干膜厚度μm 其数值约为涂布量g 数的一半即400g/m2 对应200μm;
ap. 外观(目视)检查:漏涂、明显流挂、斑点、大气泡、异物等不良现象没有;
aq. 膜厚测定(电磁式或磁铁式):最低规定值以上;
ar. 针孔(针孔测试仪)检查:无针孔,一般情况下电压25μ100V;
as. 涂装不良部分修补可以用刷子、瓦刀进行修补;
at. 顶涂结束1~2 天内可以在表面进行涂布施工,3 天以后才可以对表面进行打磨;
au. 除一般报告事项以外可以写入施工者的意见以及一些施工过程中的改进措施;
av. 完成客户在施工前要求填写的报告书。
鳞片涂料施工
鳞片涂料的施工,它和鳞片胶泥的施工非常类似,但不能采用抹涂,一般采用刷涂和高压无气喷涂,很多情况下是没有中涂层。又因为加入了鳞片的关系,较之其它的一些涂料施工难度加大了。
刷涂时,防止起毛是关键,和鳞片胶泥一样,也许定向刷涂, 刷涂鳞片涂料施工大致与抹涂鳞片胶泥类似,也是“镘抹滚压” 的精髓。刷涂时,一刷子下去,初始刷涂地方的厚度较终了处的厚度要厚,并且刷子两侧较中间部分要刷得厚些,因此要求每道鳞片涂料相交刷涂,以使涂刷层厚度相互补偿,也有利于因起毛而产生的孔隙的充填与封闭。
喷涂施工,和其它涂料的高压无气喷涂类似,只是最后多出来一道定向压实的工序。
鳞片胶泥物理性能与耐蚀性能
玻璃鳞片具有良好的耐磨、耐温性和机械性能,再配合一系列具有优良性能的耐蚀树脂,增强了涂料的综合性能,给涂料增添了许多新功能。添加玻璃鳞片的涂料可以加工很厚而不必担心发生裂纹。这是鳞片把涂层分割成许多小的空间,大大降低了涂层的收缩应力和膨胀系数;同时玻璃鳞片使涂料具有超强的耐蚀性能,由于鳞片多层平行地与基体排列,使介质扩散渗透的路程变得更加曲折,延长了介质扩散渗透的时间,相当于增加了涂层的有效厚度。
表5 是各种材料的水蒸气透过系数。相对于纯树脂浇铸体、FRP,鳞片胶泥衬里的水蒸气透过系数最小。

表5 是各种材料的水蒸气透过系数。相对于纯树脂浇铸体、FRP,鳞片胶泥衬里的水蒸气透过系数最小。耐化学药品性:防腐涂料的失效主要是树脂受到腐蚀,基体树脂首先产生失重、变色等,之后由于渗透等因素,加速了具有腐蚀性的化学介质渗入到涂层内部,引起材料的鼓泡、分层、开裂甚至剥离等情况,最后导致涂层失效。所以,选择具有耐蚀性树脂的同时,也应采取措施减弱、减缓腐蚀性介质或水汽的渗透。常用的环氧树脂、不饱和聚酯树脂基鳞片涂料有较好耐酸、碱、石油溶剂、各类盐和水的侵蚀,其耐腐蚀性优于同类树脂制成的玻璃钢,如这些常用树脂固化物在60℃~ 90℃时一般不耐受5% 硝酸、40% 铬酸和50% 氯乙酸,但用玻璃鳞片涂层来防腐蚀却很成功。这是因为,玻璃鳞片在涂膜中层叠排列,改变了腐蚀介质的渗入路径。所以玻璃鳞片防腐涂料具有广泛的耐化学性、耐气体渗透性、耐溶剂性,对化学介质、气体、蒸气的渗透性远比玻璃钢衬里小。表6 是以欧阳团队乙烯基酯树脂为基体树脂的VER 鳞片胶泥衬里的耐化学介质性能(液态)的举例。
表7 是以欧阳团队乙烯基酯树脂为基体树脂的VER 鳞片胶泥衬里种类和纯树脂典型的凝胶时间的典型举例。

表8 是以欧阳团队金属底漆乙烯基酯树脂的种类和纯树脂典型的凝胶时间举例。

表9 是以欧阳团队乙烯基酯树脂面涂的种类和纯树脂典型的凝胶时间举例。

物理机械性能:大量玻璃鳞片填充在树脂基玻璃鳞片涂料的涂层中,在树脂基体中不规则分布的玻璃鳞片是一个具有较大面积的分散体,固化后的树脂由于固化收缩而产生的界面收缩应力可以被玻璃鳞片所稀释或松弛。另外,玻璃鳞片在基体树脂连续相中是近平行排列,一定倾角的存在可有效分割树脂基体连续相为几个小区,使应力不能相互影响和传递。这样就大大提高了机械强度、表面硬度、耐磨性和附着力。
玻璃鳞片涂膜的抗渗性能、耐磨性和线膨胀性以及施工工艺性等都优于玻璃钢。因为玻璃鳞片是分散、不连续地分布在树脂中, 能将树脂分割成许多微小区域,使树脂内的微裂纹、微气孔互相分离,有效地抑制了毛细管作用所引起的渗透。另外,这些小的区域,将树脂分成薄薄的树脂层,使树脂的残余应力在每一小范围内就大大减小,避免了玻璃钢被破坏时的大片脱落。但玻璃钢在力学性能和抗变形性能上优于玻璃鳞片涂料,在受力或形变要求较高的场所,将两者复合是最佳的选择。
鳞片涂层具有较强的粘结强度,不仅树脂基体与其中的玻璃鳞片之间,而且鳞片涂层与基材之间的粘结强度高,从而也保证玻璃鳞片涂料较好的耐蚀性、附着力和冲击强度。由于玻璃鳞片的增强效果,玻璃鳞片分散了应力,各接触面的残余应力和热膨胀系数变小,粘接热应力相应变小,故粘结强度不会因热胀而衰减, 从而增加了对热冲击的抵抗能力和耐热性,使鳞片涂层适合于温度交变的重腐蚀环境。据测定,可降低树脂固化物的膨胀系数近50%,接近碳钢的膨胀系数,固化收缩率降低到1/10~1/20,它在温差变化较大场合使用,比其它材料有更好的附着力和抗脱粘、抗剥离能力,在较大程度上可代替玻璃钢衬里。
玻璃是硬质耐磨材料,可提高衬里的硬度。力学强度虽不如玻璃钢衬里,但玻璃鳞片涂膜固化后的硬度较高且有韧性,耐磨性、耐刮擦性能出色。遇机械损伤只限于局部,扩散趋势小,易于修复。耐磨性方面,在无腐蚀条件下玻璃鳞片涂膜的耐磨性优于天然橡胶和丁基橡胶,但较氯丁橡胶略差些;然而在经过腐蚀介质浸泡后橡胶的耐磨性能急剧下降,而玻璃鳞片涂层的耐磨性却几乎保持不变。据研究,玻璃鳞片树脂衬里的线胀系数20×10-6/℃比橡胶衬里的线胀系数75×10-6/℃小,它接近钢的线胀系数11.6×10-6/℃,能够承受设备使用过程中的温度剧变。前者可承受的温度差达80℃, 而后者只能承受40℃的温度差。前者与钢的粘结强度在100℃时为常温时的70%,而后者在80℃时其粘结强度就急剧下降。另外橡胶衬里施工及修补均不方便,且局部易出现鼓包渗漏等缺陷。
表10 是欧阳团队乙烯基酯树脂鳞片胶泥衬里的典型物理特性举例。

耐候性:玻璃鳞片的折光率与树脂相差较大,其表面微曲, 近平行排列于涂层中可反射大量紫外线,从而降低树脂的老化。经400h 加速老化试验,用玻璃鳞片填充的涂层比铝粉、云母氧化铁、钛白粉填充的涂层,无论在粉化失重、涂膜减薄,还是原始光泽减退等指标上均要好得多。
介电性能:合成树脂是绝缘体,但在潮湿环境下介电性会变坏, 以致不能用在高绝缘场合。玻璃鳞片是绝缘体,它同样有优良的抗水汽渗透性,测定表明,用玻璃鳞片填充的树脂试样比未填充的有小10 倍水汽渗透率,因此它在潮湿环境下工作具有优良的绝缘性。经测定含30% 玻璃鳞片环氧树脂的体积电阻表明,它比用二氧化硅粉填充的试样经沸水浸泡后高一个数量级。
鳞片胶泥应用
这里仅就应用较多的乙烯基酯树脂玻璃鳞片胶泥的应用进行说明。更多详细介绍请阅读本书后文中有关“石灰石- 石膏湿法烟气脱硫”章节的介绍。
我国是一个能源结构以燃煤为主的国家,大气污染属煤烟型污染,粉尘、二氧化硫、氮氧化物(NOX)是我国大气的主要污染物。由于我国能源结构的特点( 目前煤发电还占将近八成),导致了酸雨的环境污染和较多的腐蚀情况,因此对于燃煤发电厂中产生大量的二氧化硫或氮氧化物的防治势在必行。目前国内外较为有效的手段是烟气脱硫(Flue Gas Desulfurization,简称FGD)。而采用湿法石灰石洗涤法是当今世界各国烟气脱硫技术中应用最多也是最成熟的工艺。2003 年我国的湿法脱硫设备国产化率已在96% 以上,2010 年国产化率已达100%。我们国内FGD 的施工起源于日本(靖江王子橡胶)和德国(武汉西格里防腐),目前的FC 领域的施工单位的技术多来源日本系技术。特别是2005 年以来,VER 玻璃鳞片胶泥在烟气脱硫装置领域得到了大量的应用。目前的国内电厂旧烟囱的改造以及新上电厂的烟囱已经在酝酿使用VER 的鳞片胶泥,且在部分电厂得到了应用。
除以上电厂脱硫装置使用FC 乙烯基酯树脂鳞片胶泥之外,目前的化工厂内乙烯基酯树脂玻璃钢内衬,很多已经改到使用乙烯基酯树脂鳞片胶泥。就单个项目使用的树脂量远小于电厂脱硫装置,但应用场合更多,更分散,总量更大。该领域是乙烯基酯树脂玻璃鳞片胶泥衬里的市场面更广的一个重防腐领域。另外还有大量场合也可使用VER 玻璃鳞片胶泥衬里防腐:化学工程类(如储罐管道的防腐),石油储罐(如储罐底部防腐内衬以及内壁防腐),海洋建筑物(如海港设备,浮栈桥等的防腐),化学槽等(如电解槽等),废水处理(如污水处理池),建筑工程(如桥梁、工厂四周)等。
对于烟气脱硫来说,VER 玻璃鳞片胶泥衬里按照其使用部位与特点,可分为低温型VER 玻璃鳞片胶泥衬里和高温型VER 玻璃鳞片胶泥衬里。低温型VER 玻璃鳞片胶泥衬里一般具有优良的耐水汽的渗透性、耐化学性、耐腐蚀性等特点,长期使用温度一般低于100℃(常见的使用温度是80℃左右,瞬间温度达120℃以上),是脱硫装置的主要衬里材料,主要应用于吸收塔的低温部分、事故浆罐、净烟气烟道等部分。高温型VER 玻璃鳞片胶泥衬里一般具有优良的耐高温性能,其长期使用温度可以达到150℃左右(瞬间温度达180℃以上,甚至200℃)。主要应用于烟气换热器与吸收塔之间的原烟气烟道、吸收塔入口处、烟气换热器原烟气区域以及烟气出口挡板门后的烟道部分。另外还有耐磨型VER 玻璃鳞片胶泥衬里,一般添加陶瓷基耐磨材料增加耐磨特性。耐磨型VER 玻璃鳞片胶泥衬里主要应用于吸收塔喷淋部位或浆液磨损严重的区域( 安装搅拌器的部位)。表11 和表12 是FGD 烟气脱硫装置对VER 鳞片胶泥衬里防腐材料的典型要求:

责任编辑:班英飞
《中国腐蚀与防护网电子期刊》征订启事
投稿联系:编辑部
电话:010-82387968
邮箱:ecorr_org@163.com
中国腐蚀与防护网官方 QQ群:140808414
注:本稿为中国腐蚀与防护网版权所有,未经允许, 严禁用于商业用途。转载时请务必以超链接形式标明文章原始出处和作者信息及本版权声明。
免责声明:本网站所转载的文字、图片与视频资料版权归原创作者所有,如果涉及侵权,请第一时间联系本网删除。
-
标签: 鳞片胶泥
官方微信
《腐蚀与防护网电子期刊》征订启事
- 投稿联系:编辑部
- 电话:010-62316606-806
- 邮箱:fsfhzy666@163.com
- 腐蚀与防护网官方QQ群:140808414



