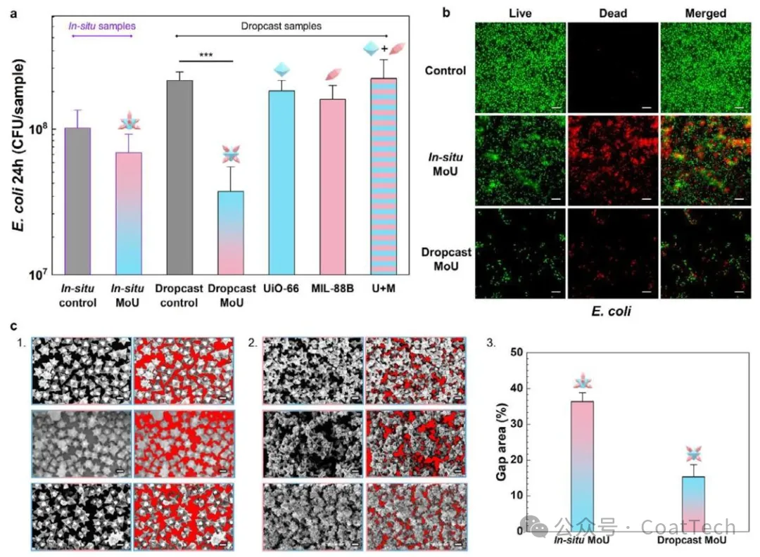
细菌生物膜引发的感染堪称 “顽固难题”—— 从医疗植入物到食品包装,这些细菌聚集形成的薄膜不仅导致了约 80% 的慢性和医院感染,还对抗生素产生强耐药性,让传统防控手段束手无策。不过,瑞典查尔姆斯理工大学等团队的最新研究带来了突破性解决方案:一种基于金属有机框架(MOFs)的新型机械杀菌表面,无需化学药物,仅靠物理结构就能高效杀灭细菌,相关成果发表在《Advanced Science》(https://doi.org/10.1002/advs.202505976)。 传统抗菌手段多依赖抗生素或金属离子的化学作用,容易引发抗菌耐药性(AMR)这一全球健康威胁。而这种新型机械杀菌(MB)表面,走了一条完全不同的路:通过表面的纳米级尖刺结构,对细菌进行物理损伤,从根源上避免耐药性问题。 研究团队选择了两种生物相容性极佳的 MOF 材料 ——UiO-66 (Zr) 和 MIL-88B (Fe),构建出蒺藜状的 “MOF-on-MOF” 杂化物(简称 MoU)。这种杂化物的核心是 UiO-66 (Zr),表面伸出的 MIL-88B (Fe) 纳米柱堪称 “杀菌尖刺”:尖端直径不足 5 纳米,基底直径 200 纳米,长度 300 纳米,间距约 500 纳米,既能精准接触细菌,又不会让细菌嵌入间隙。 图1:金属有机框架(MOF)机械杀菌(MB)表面 为了让这种杀菌表面能真正落地应用,研究团队开发了两种超简便的组装方式: 原位生长法:先在基板上培育 UiO-66 层,再让 MIL-88B 纳米柱垂直外延生长,形成 “单针朝上” 的规整结构,制备温度仅 120℃; 原位滴涂法:先批量合成 MoU 杂化物,再将其溶液滴涂到基板上,利用杂化物的三维结构自动形成 “四针朝上” 的布局,室温下就能完成。 图2:结构表征 实验数据显示,这种 MOF 杀菌表面的表现十分亮眼:对大肠杆菌(革兰氏阴性菌)的 24 小时杀菌效率最高可达 83%,跻身已知纯机械杀菌表面的顶尖水平。即便对耐多药金黄色葡萄球菌这类高风险致病菌,也能通过物理作用有效杀灭。 拉伸破裂:细菌被多个纳米柱固定,细胞膜因拉伸撕裂; 穿刺破裂:尖锐的纳米柱直接穿透细菌膜,导致细胞质泄漏; 机械损伤:即便未穿透细胞膜,纳米柱带来的挤压应力也会引发细菌氧化应激,最终凋亡。 而且,抑菌圈测试证明该表面化学毒性极低,不会对人体细胞造成伤害,安全性完全符合生物医学应用要求。 图3:MOF MB抗菌性能 图3:MOF MB抗菌机制研究 这种兼具高效、安全、可规模化优势的 MOF 杀菌表面,未来应用前景十分广阔: 医疗领域:可用于植入式医疗器械、牙科设备表面,减少术后感染风险; 食品领域:适配食品包装材料,抑制细菌滋生,延长食品保质期; 日常场景:可应用于公共设施、家电表面,构建无化学残留的抗菌环境。 一段话总结:该研究提出一种基于金属有机框架(MOFs)外延生长的简便可扩展方法,以MIL-88B (Fe)-on-UiO-66 (Zr)(MoU)杂化物为构建单元制备机械杀菌(MB)表面,通过原位生长(形成 “单针朝上” 取向,纳米柱尖端直径 < 5 nm、基底直径 200 nm、长度 300 nm)和原位滴涂(形成 “四针朝上” 取向)两种组装方式,均实现对大肠杆菌的杀菌效果,其中滴涂法杀菌效率达83%;通过 SEM 观察到细菌存在拉伸破裂、穿刺破裂、非穿刺机械损伤三种死亡机制,且该 MOF MB 表面具有低 cytotoxicity、制备温度低(原位生长 120°C、滴涂室温)、无需复杂设备等优势,为医疗植入物、食品包装等领域的生物膜防控提供新方案。
免责声明:本网站所转载的文字、图片与视频资料版权归原创作者所有,如果涉及侵权,请第一时间联系本网删除。
官方微信
《腐蚀与防护网电子期刊》征订启事
- 投稿联系:编辑部
- 电话:010-62316606
- 邮箱:fsfhzy666@163.com
- 腐蚀与防护网官方QQ群:140808414








