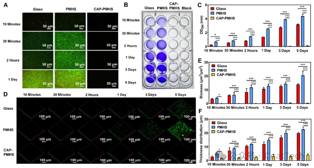
Chemical Enginnering Journal 近日,中国科学院海洋研究所的研究团队在国际知名期刊《Chemical Engineering Journal》发表最新成果,研发出一款基于辣椒素改性的CAP–PMHS 类液体防污涂层,通过干扰污损生物的表面运动和感知系统,实现了对微、宏污损生物的跨物种非致死防污,兼具优异的理化性能和环境友好性,为海洋防污技术开辟了新方向。 这款新型涂层的制备工艺简洁高效:研究团队以聚甲基氢硅氧烷(PMHS)为基底,通过一步硅氢化反应,将天然辣椒素(CAP)接枝到 PMHS 表面,成功制备出 CAP–PMHS 类液体涂层,全程无需复杂条件,易规模化生产。 经一系列表征测试,该涂层的理化性能表现亮眼:✅ 强疏水性:海水接触角达 103.32°±2.45°,细菌悬液接触角 97.36°±0.79°,水滴可轻松滑落,大幅减少生物初始粘附;✅ 超耐用性:100 次胶带剥离后接触角变化不足 2°,海水长期浸泡、砂纸磨损后性能依旧稳定,基底结合牢固;✅ 高透明性:300-800 nm 波段光学透明性与玻璃基底相当,可应用于海洋光学传感器、观测窗口等特殊场景;✅ 无释放环保:辣椒素通过共价键接枝牢固,无溶出性抗菌成分,避免对海洋环境造成二次污染。 图1:CAP–PMHS 涂层的快速制备 不同于传统 “毒杀式” 防污,这款涂层主打行为调控式防污,针对微、宏污损生物的不同特性,实现了精准且高效的抑制,实测效果令人惊艳。 研究以铜绿假单胞菌(海洋常见腐蚀性微生物)为微污损生物模型,发现 CAP–PMHS 涂层在10 分钟内即可使细菌初始粘附减少 96.3±0.4%,5 天动态培养后,生物膜生物量较纯 PMHS 涂层降低 98.6%,对硅藻等其他微生物也有广谱抑制效果。 其核心机制在于涂层能破坏细菌的化学感应系统和代谢通路:一方面显著抑制细菌的游动、群集、蹭行等运动能力,让细菌难以在表面定殖;另一方面干扰细菌的群体感应信号,减少毒力因子分泌,同时诱导胞内活性氧积累,使细菌无法形成成熟的生物膜,且脱离涂层后细菌可恢复正常增殖,真正实现 “非致死抑制”。 图2:辣椒素接枝涂层对细菌初始粘附及生物膜形成的影响 图3:辣椒素接枝对细菌运动能力及生长的影响 图4:细菌在聚甲基氢硅氧烷(PMHS)及 CAP–PMHS 表面的基因表达情况 以太平洋牡蛎幼体(典型海洋宏污损生物)为研究对象,涂层展现出极强的附着抑制效果:24 小时培养后,牡蛎幼体在涂层表面的附着密度仅为玻璃表面的 15%,附着抑制率达 85%,且幼体死亡率与空白组无显著差异,证明涂层仅抑制附着行为,不影响生物生存。 研究团队通过分子生物学手段进一步探明,涂层的作用靶点是牡蛎幼体足部高表达的 TRPM8 钙离子通道—— 这是幼体感知基底、触发附着的关键通道。辣椒素改性的涂层会干扰该通道的表达,阻断 Ca²⁺介导的附着信号传导,让牡蛎幼体在接触涂层后产生 “避害反应”,主动向涂层外的区域迁移,从行为上拒绝附着。 图5:辣椒素对牡蛎面盘幼虫运动及附着行为的影响 图6:TRPM8 通道参与调控太平洋牡蛎幼虫的附着过程 为验证涂层的实际应用效果,研究团队在西海岸公园码头开展了15 天海洋现场挂板测试。结果显示,CAP–PMHS 涂层表面始终保持完整,无明显水螅、藻类、贝类幼体等污损生物粘附;而对照组的 Q235 裸钢表面则污损严重,充分证明了这款涂层在实际海洋环境中的优异防污性能。 图7:钢试片在海洋环境中暴露 15 天后的宏观照片:(a1-a2)裸钢和(b1-b2)CAP–PMHS 涂层样品。 一段话总结:本研究通过一步硅氢化反应将天然辣椒素(CAP)接枝到聚甲基氢硅氧烷(PMHS)表面,制备出CAP–PMHS 类液体防污涂层,该涂层具备优异的疏水性、机械耐久性和光学透明性,10 分钟内可使铜绿假单胞菌粘附减少96.3 ± 0.4%,对太平洋牡蛎幼体附着的抑制率达约85%;其防污机制为从分子层面干扰污损生物的感知和运动系统,对铜绿假单胞菌破坏其化学感应与代谢通路、抑制运动能力,对牡蛎幼体则靶向其足部高表达的TRPM8 通道阻断幼体附着信号,且该涂层为无释放型、环境友好型,经海洋现场测试验证了优异防污效果,为跨物种非致死性防污材料研发奠定了理论和实验基础。 文章总体思维导图 文章链接:https://doi.org/10.1016/j.cej.2026.173605一种类液体涂层通过干扰污损生物的表面运动能力抑制海洋生物污损
文章导读
一步合成!天然辣椒素赋能,涂层性能拉满
三双重机制!微宏污损生物全抑制,效果超显著
对细菌:10 分钟粘附减少 96.3%,从根源阻断生物膜形成
对牡蛎幼体:附着抑制率 85%,靶向感知通道让其 “主动避害”
免责声明:本网站所转载的文字、图片与视频资料版权归原创作者所有,如果涉及侵权,请第一时间联系本网删除。
官方微信
《腐蚀与防护网电子期刊》征订启事
- 投稿联系:编辑部
- 电话:010-62316606
- 邮箱:fsfhzy666@163.com
- 腐蚀与防护网官方QQ群:140808415












