随着高速飞机、航空航天发动机和其他先进设备朝着轻质、复杂结构和更高耐热性的方向发展,可在200-400°C下运行的增材制造(AM)耐热铝合金正受到广泛关注。然而,传统的耐热铝合金不适合增材制造,增材制造专用耐热铝合金材料的研究成为新的研究热点,相关工艺、材料和机理研究不断涌现。
工程领域TOP综述期刊International Materials Reviews发表了题为“A review of additive manufacturing heat-resistant aluminum alloys: Materials, properties and strengthening strategies at high temperature”的系统综述。全文近3万字,38图,15表,对增材制造耐热铝合金的进展进行了系统全面的总结,中南大学王悦婷、夏熙珍为第一作者,李瑞迪教授为通讯作者。该论文回顾了不同系列耐热铝合金的发展现状和高温力学性能,并全面讨论了耐热机理,概述了一系列提高热稳定性的方法,旨在针对目前增材制造耐热铝合金的研究进展提供一个客观和深入的评价,并对AM高性能耐热铝合金的发展前景和机遇进行展望。
论文下载链接:
A review of additive manufacturing heat-resistant aluminum alloys.pdf(点击即可预览或下载)
原文链接:
https://journals.sagepub.com/doi/10.1177/09506608251369181
随着航天器、航空发动机等高端设备的快速发展,对具有优异高温性能的金属材料需求日益增长。这类材料需要具备“高强度、轻量化和卓越高温性能”三大特性。虽然能够承受600℃以上高温的镍基高温合金仍占主流,但市场对200-400范围(图1)的材料需求持续攀升。尽管钛合金能满足这一温度要求,但采用铝(Al)合金(密度2.7g/cm³)替代钛合金(密度4.05g/cm³)可实现约40%的减重效果,这展现出显著的轻量化优势。因此,耐高温铝合金的研发不仅有助于降低材料成本,更能推动设备轻量化进程。目前铸造、锻造和挤压仍是铝合金加工的主要工艺。然而,现代工业对复杂几何形状轻量化部件的需求不断增长,给传统加工工艺带来了严峻挑战。增材制造(AM)技术凭借其独特的逐层成型能力,实现了几何结构复杂部件的一体化制造。该技术能成功制备蜂窝结构、薄壁结构及空心部件等复杂轻量化结构。此外,增材制造技术固有的快速凝固特性能够形成超细晶粒微观结构,从而显著提升耐热铝合金的性能。在众多增材制造技术中,粉末床熔融激光束(PBF-LB)是最广泛应用的方法。由于其极高的凝固速率(约10⁷K/s),PBF-LB能进一步细化微观结构并促进高浓度强化相的析出。这一特性为提升耐热铝合金的机械性能提供了新机遇。通过打印耐热铝合金,零件可同时实现卓越的复杂结构和耐热性能。因此,增材制造用耐热铝合金已成为材料科学领域的重大研究前沿和重点攻关方向。
图1、不同工作温度下常用合金材料示意图
增材制造专用耐热铝合金发展的必要性
传统耐热铝合金(如铸造2xxx系、6xxx系)在面对AM技术时,往往“水土不服”:①高温强度“跳水”:以常用的AlSi10Mg为例,其300℃拉伸强度仅为室温的10%,核心原因是200℃以上时,合金中的共晶组织会“瓦解”(粗化、溶解),失去强化作用;②打印易开裂:传统合金的凝固区间宽,AM过程中“快速熔凝”的热循环会让晶粒长成粗大柱状晶,进而产生热裂纹,尤其在打印大型构件时问题更突出。而AM技术的独特优势——超高凝固速率(PBF-LB技术达10⁷K/s),既能制造点阵、薄壁等复杂轻量化结构,又能细化晶粒、促进过饱和固溶体形成,为开发“耐高温+易成形”的铝合金提供了可能。
图2、AM耐热合金概述及应用
三大类AM耐热铝合金体系:从“改进”到“创新”
团队将当前AM耐热铝合金分为三大类,系统总结了各自的性能亮点与设计逻辑。这些分类反映了增材制造技术在耐高温铝合金领域的创新方法,为理解其开发过程中采用的多样化策略提供了全面框架。综述系统总结了提升铝合金高温性能的策略与成果,探讨了耐高温铝合金在增材制造中的未来发展方向,并概述了微观结构与成分优化策略。
1. 传统体系改进型(TSDAs):老合金的“新玩法”
以Al-Si、Al-Cu、Al-Mg系等传统铸锻为代表,通过微合金化提高耐热性能:
Al-Si系:AlSi10Mg、AlSi12是目前AM最常用的铝合金,但高温性能有限。通过添加Fe、Ni形成Al₁₃Fe₄、Al₉FeNi等金属间化合物,可将400℃强度从14 MPa提升至98 MPa;
图3、(a) 3D打印AlSi10Mg组件:采用EOSM27052材料与轻量化部件构建的类双晶结构。(b) 3D打印AlSi7Mg组件:热交换器与涡轮发电机总成。(c) 3D打印AlSi12组件。(d)纯铝、(e) AlSi12和(f)AlSi10Mg的52张X射线透射电镜图像显示孔隙分布,(g)摄影机显微图像及平行于构建方向的EBSD IPF-Z截面图。(g)不同温度下纯铝、AlSi12和AlSi10Mg的热导率对比。
Al-Cu系:添加Sc、Zr形成L1₂-Al₃(Sc,Zr)相,既能细化晶粒(从柱状晶变为等轴晶),又能抑制裂纹。团队提到一款Al-Cu-Mg-Si-Ti合金,打印态屈服强度达473 MPa,250℃下仍能保持150 MPa;
图5、Al-Cu合金的裂纹行为与微观结构
Al-Mg系:Scalmalloy®(Al-Mg-Sc-Zr)是明星材料,室温强度超500 MPa,250℃下仍能保持200 MPa以上,但300℃后强度会骤降至100 MPa以下,需进一步提升热稳定性。
图7、PBF-LB铝镁钪锆合金的显微组织与高温性能 图8、铝镁钪锆合金中的位错、层错及9R强化机制
2. 非平衡凝固设计型(NSDAs):AM的“专属创新”
利用AM的快速凝固特性,开发传统工艺无法实现的新合金体系,这是团队重点关注的方向:
Al-Ni系:Al₃Ni相是核心强化相,PBF-LB打印的Al-5.7Ni合金室温强度407 MPa,300℃仍有143 MPa。若复合添加Sc、Zr,形成“细胞结构+纳米沉淀”双强化,300℃强度可再提升68%;
图9、AM Al-Ni合金中的常见析出相
Al-Fe系:通过快速凝固将粗大的Al₁₃Fe₄相转化为细小的Al₆Fe相,解决传统Al-Fe合金“脆”的问题。Al-2.5Fe-2Mn合金在300℃下抗拉强度240 MPa,且打印过程无裂纹。
图10、铝铁耐热合金(AM Al-Fe)研发当前面临的挑战
图11、铝铁合金抑制θ相形成的策略。研究人员尝试通过添加锰、钪、锆等元素来稳定Al6Fe合金
图12、展示了PBF-LB(a)Al-2.5Fe、(b)Al-15Fe、(c)Al-2.5Fe-2Mn、(d) Al-Fe-Cr以及(e) Al-Fe-Sc-Zr合金的显微组织。图中呈现了先进制造铝铁系列合金的典型熔池形态,同时展示了IPF显微图像及熔池边界或内部析出物的分布情况
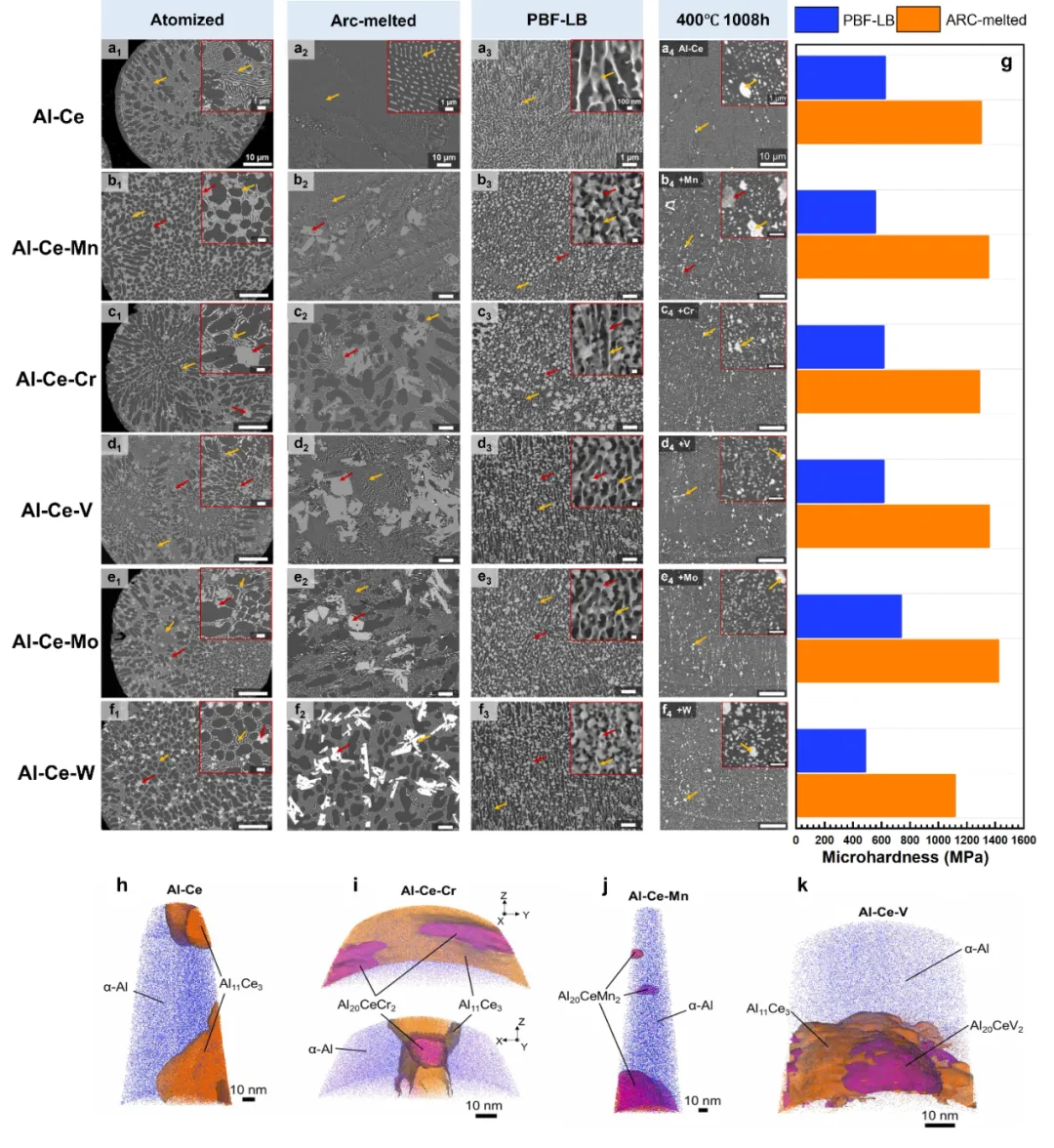
Al-Ce系:Ce在Al中的扩散速率极低(400℃时仅10⁻¹⁹ m²/s),形成的Al₁₁Ce₃相热稳定性极强。一款Al-10Ce-0.4Sc-0.2Zr合金在300℃下抗拉强度达233 MPa,400℃仍能保持142 MPa,且长期热暴露(400℃/96h)后晶粒无明显粗化;
图13、AM Al-Ce研发当前面临的挑战
图14、SEM显微照片展示了不同处理条件下的共晶显微组织:(a) Al-Ce合金,(b) Al-Ce-Mn合金,(c) Al-Ce-Cr合金,(d) Al-Ce-V合金,(e) Al-Ce-Mo合金,(f) Al-Ce-W合金。实验条件包括雾化处理、电弧熔炼、PBF-LB工艺及400°C高温暴露1008小时。(g)二元Al-Ce合金与三元Al-Ce-X合金在未处理和电弧熔炼状态下的显微硬度。(h) Al-Ce合金的128 APT重构显示Al11Ce3相;(i)Al-Ce-Cr合金同时呈现Al11Ce3和Al20CeCr2相;(j) Al-Ce-Mn合金可见Al20CeMn2析出相;(k) Al-Ce-V合金同样包含Al11Ce3和Al20CeV2相
图15、Al-Ce-Ni-Mn合金因其卓越的抗蠕变性能,目前是备受关注的铝铈合金
Al-Cr系:Al-Cr合金是一种具有巨大潜力的新型高性能铝合金。由于Al-Cr系是包晶反应,因此经常将Cr元素添加到7075或5083合金中以细化晶粒。134135目前的研究表明,在铝合金中添加Cr不仅可以提高其耐腐蚀性、强度、硬度和热稳定性,还可以有效提高其韧性,降低应力腐蚀开裂敏感性。
Al-Mn:由于Mn在Al中的固溶度较低,溶质应变得过饱和。Mn和Al之间较大的晶格参数差异导致添加0.6 at.%Mn后强度增加~90MPa 140。通过后续的时效热处理,可以通过形成精细的Al过渡金属化合物来实现时效硬化。
图16、铝铬合金与铝锰合金的关键析出相及高温性能
Al-Zn-Mg-(Cu)系:Al-Zn-Mg-(Cu),被称为7xxx铝合金,通常用于航空航天和汽车工业的轻质结构部件。然而,它们在AM过程中对裂纹的高度敏感性仍然是一个主要挑战,促使人们对成形过程中的裂纹抑制进行了广泛的研究。
图17、(a,b)铝锌镁铜合金相图及其对应的析出温度范围;(c)热处理试样高温拉伸试验前后的扫描透射电镜图像。(e)沉积态试样与(f)热处理试样的明场TEM图像。(g,h)高温拉伸试验后断裂截面的能量色散X射线衍射图谱(IPF)和金相分析图谱(KAM);(i)沉积态试样与热处理试样的金相分布及(j)取向图谱
3. 铝基复合材料(AMCs):“陶瓷+金属”的强强联合
铝基复合材料(AMCs)是目前研究应用最广泛的金属复合材料之一。这种材料通过在铝合金中添加陶瓷颗粒、金属间化合物等非连续相作为增强相,形成金属基复合结构。AMCs具有优异的比强度、高比模量、出色的耐磨性、显著的抗疲劳性能、卓越的抗蠕变特性以及其他功能性优势。在铝合金中加入TiB₂、TiC、Al₂O₃等陶瓷颗粒,既提升高温强度,又改善抗蠕变性能:例如TiCN/AlSi10Mg复合材料,200℃抗拉强度270 MPa,比纯AlSi10Mg提升15%
图18、AM AMCs合金中的常见强化颗粒
高温强化机制深度解析 本文总结了目前报道的耐热铝合金在常温及高温下的力学性能,为后续耐热铝合金的开发提供了全面的性能数据库。 图19、目前报道的耐热铝合金在常温及高温下的力学性能 图20、AM耐热铝合金在拉伸或压缩(C)时的最小蠕变应变速率与应力的双对数图(a) 300°C和(b) 400°C
要让铝合金在高温下“扛住”压力,关键是搞清楚强化机制。本文提炼出三大核心机制,为合金设计提供理论支撑:
1. 多组元协同效应:1+1>2
通过复合添加不同元素,实现“双稳定”“双强化”:通常通过多种稳定策略的协同作用,可显著提升材料的热稳定性。以前文提到的铝铈(Al-Ce)和铝镍(Al-Ni)合金为例,通常会添加某些合金元素形成共晶结构与析出相的双重热稳定机制。曼卡等人制备的PBF-LB Al-3Ce-7Cu合金在250°C下的抗拉强度和屈服强度分别为176±9 MPa和186± 11 MPa。其微观组织中存在细小的Al11Ce3相和Al6.5CeCu6.5共晶相,这些相态共同提升了合金在室温和高温条件下的性能。杨等人采用先进制造技术制备的Al-Ce-Sc-Zr合金展现出优异的耐热性。在细密均匀的Al11Ce3共晶相与晶粒内部L12-Al3(Sc,Zr)颗粒的协同作用下,该合金在300°C时仍能保持233 MPa的抗拉强度。由此可见,合理组合多种合金元素将为合金设计带来意想不到的效果。
Ce+Ni+Mn:Ce形成Al₁₁Ce₃相,Ni、Mn形成Al₉(Ni,Fe)₂相,多相协同阻碍位错运动,让Al-Ce-Ni-Mn合金在400℃下的蠕变速率比传统合金低1-2个数量级。
图21、(A)制备的Al-Ce-Ni-Fe-Si多组元合金的原子分布图,显示Al11Ce3和Al9(Ni,Fe)2析出相及其(b)元素分布。(c)制备态与(d) 400°C/144小时时效处理状态下的伪三元相图所示可能析出相。(e,h)铝锰镍铜锆多组元合金内部,等轴晶区与细晶区的析出相尺寸及形貌存在差异。(f,g,i,j)不同析出相颗粒对应显微图。(k)Al13Fe4型结构与Fe、Al亚晶格的电荷密度差。(l)Al13Fe4型结构与Fe、Al亚晶格在(100)晶面的电荷密度差。(m)通过铁位点多主元素掺杂实现Al13Fe4金属间化合物软化。
Sc和Zr复合:Sc形成的Al₃Sc相强化效果强,但易粗化;Zr形成的Al₃Zr相热稳定性高,但强化弱。两者结合形成“核壳结构”(Al₃Sc为核,Al₃Zr为壳),既保留高强度,又能将服役温度提升至400℃;
图22、L12颗粒的显微结构:(a)Al3(Sc,Zr);(b)Al3(Sc,Er);(c)纳米L12析出相与铝基体的界面;(d)Al、Al3Sc和Al3(Sc,Zr)晶胞示意图;(e)经640°C均质化8小时后,Al-0.08Zr-0.014Sc-0.008Er-0.10Si元素在375°C等温时效24小时和21天,或400°C等温时效24小时和11天的三维(3-D)原子位错点重构;(f)基体/析出相界面的浓度分布图。(g)L12颗粒的存在会阻碍位错运动。247(h)比较了基础合金(Zr + Er)、铬改性合金(Zr + Er + Cr)和锌改性合金(Zr + Er + Zn)在300°C蠕变测试中,L12纳米析出相的晶格参数失配与归一化阈值应力的对比;(i)不同钪、锆含量铝合金的异形相和非晶相。通过共改性钪和锆纳米颗粒成功引入均质超细等轴晶粒,这有助于形成预期的原位Al3(Sc,Zr)成核粒子
2. 金属间化合物强化:高温下的“刚性骨架”
基体中强化相的热稳定性将显著影响其耐热性能。耐热强化相大致可分为四类:热稳定共晶相、低粗化率析出相、高体积分数金属间化合物相以及具有超高熔点的陶瓷或奥氏体稳定相。
选择低扩散系数、高熔点的金属间化合物(如Al₁₁Ce₃、Al₃Ni、Al₆Fe),它们在高温下不易粗化或溶解,形成“刚性骨架”:
Al₁₁Ce₃相的粗化速率常数在400℃时仅1.6 nm³/s,远低于Al₂Cu(传统Al-Cu系的强化相);
这些相通过“奥罗万机制”(位错绕开颗粒)或“切割机制”(位错切开细小颗粒)实现强化,是高温强度的“主力军”。
图23、(a,b)铝-硅共晶;(c,d)铝-镍共晶;(e,f)铝-铁共晶;(g,h)铝-铈共晶。211(i)液态熔池自下而上S/L界面形貌示意图。(j)铝镍相图富铝侧。(k)α-Al晶胞结构与分离共晶网络示意图;(l)Al-8Ni合金中不同晶界宽度(G)对应λ1−2R和λe随生长速率的变化规律。理论上,晶胞间距/枝晶间距应通过α-Al晶胞间距(λ1)与α-Al尖端直径(2R)之差进行近似计算。(m)Al-5.6Ni合金在G-V空间的显微组织选择图谱
图24、(a,b)铝-硅共晶;(c,d)铝-镍共晶;(e,f)铝-铁共晶;(103,g,h)铝-铈共晶。211(i)液态熔池自下而上S/L界面形貌示意图。(j)铝镍相图富铝侧。(k)α-Al晶胞结构及分离共晶网络示意图;(l)Al-8Ni合金中不同晶界宽度(G)对应λ1−2R和λe随生长速率的变化规律。理论上,晶胞间距/枝晶间距应通过α-Al晶胞间距(λ1)与α-Al尖端直径(2R)之差进行近似计算。(m)Al-5.6Ni合金在G-V空间的显微组织选择图谱
3. 原子尺度调控:给强化相“穿保护衣”
第二相在维持合金高强度方面起着重要作用,但其高温粗化现象是导致高温下微观结构不稳定的主因。溶质原子在界面处的偏析会阻碍析出相与基体界面处的原子迁移,这不仅能增强强化相的热稳定性,还能使铝合金承受更高工作温度。界面原子偏析提升热稳定性的机制主要体现在两个方面:(1)原子偏析降低界面能,从而削弱颗粒粗化的驱动力;(2)极性元素低扩散系数产生的界面钉扎效应抑制颗粒生长。近年来,大量研究聚焦于通过界面极化稳定传统铝铜合金中θ′-Al2Cu强化相。相关策略大致可分为两类:一类是利用强化相与基体界面处元素的偏析来抑制高温下的原子扩散,从而提高颗粒热稳定性(如图34所示);另一类则是通过第二相与铝基体界面处钪、锆原子的偏析显著抑制颗粒粗化,从而在高温下保持良好强度。另一个关键点在于,特定元素的偏析能促进高温下的相变转变(如图35所示),这有助于合金在高温下保持良好稳定性。因此,通过抑制200°C以上温度下的快速粗化不稳定性,经典2xxx系列合金的应用温度得以提升。已报道在θ′-Al2Cu/α-Al界面发生偏析的元素包括银、硅、钪、锰、铈等。界面处多种元素的复合偏析也是抑制颗粒粗化的新型策略。D·波普拉夫斯基研究了锆/钛在铝铜合金中对θ′相沉淀稳定性的贡献。实验结果表明,添加锰可使θ′相稳定足够长时间,从而使扩散较慢的锆原子分离至连贯的θ′相界面,最终形成θ′/L12-Al3(Zrx,Ti1−x)共沉淀结构。这种共晶组织具有高度稳定性,是300°C以上温度下微观结构稳定的决定性因素。此外,在θ′相与基体界面处的铪-硅复合偏析也能有效抑制θ′相粗化,使得材料在250°C时的屈服强度可达256±8 MPa。
图25、(a)透射电镜图像显示Al-1.5Cu-Sc中的θ′析出相。(b)三维原子点阵图展示截面θ′析出相及铝、铜、钪原子分布。(c)θ′/基体界面处的钪偏析现象。262(d)铝-铜-锆-钽时效样品的原子位错重构。(e)红色箭头指示由协同成核形成的既有晶片与新生晶片的界面,插图为蓝色和红色线条对应的线强度分布。(f)高倍放大下,晶片尖端晶体结构重叠示意图(橙色铜、蓝色铝、品红色锆、绿色钽)。(g)θ′晶片析出相的高角角分辨STEM显微图及定量强度分布图。(h)分别对应(g)中黑色和红色线条的线强度分布。(i)θ′晶片一维成分分布图,(j)θ′晶片截面二维等高线图显示界面处铜、钽、锆元素分布。 图26、相偏聚调控高温性能的典型案例
图27、元素偏聚在铝合金中的应用
挑战与未来:从理论到工程应用 尽管进展显著,AM耐热铝合金仍面临三大挑战:
1. 大型构件变形:PBF-LB精度高但打印尺寸有限,DED、WAAM能打印大件但易翘曲,需开发多激光协同、风场控制等新技术;
2. 性能与成形性矛盾:添加耐热元素(如Ce、Fe)会增加开裂风险,需平衡“强度”与“可打印性”;
3. 长期耐热性不足:现有合金在400℃下长期服役(>1000h)后,性能仍会下降,缺乏本质性的长期稳定机制。
对此,团队提出未来三大研究方向:
新耐热机制:探索“纳米晶界网络”“非晶强化”等新路径,从原子层面设计更稳定的微观结构;
AM专用合金:基于CALPHAD(相图计算)设计成分,比如开发“Al-Ce-Ni-Zr”系专用合金,兼顾成形性与高温性能;
工艺-材料协同:开发多激光AM设备、原位热处理工艺,解决大型构件的变形与缺陷问题。
增材制造技术提供的卓越设计自由度,为实现创新且精密的轻量化结构设计提供了可能。这也意味着该技术在航空航天、机械制造等对轻量化解决方案需求旺盛的行业具有广阔应用前景。通过将轻质铝合金与拓扑空心结构相结合,可应用于飞机蒙皮、汽车车窗导轨等非承重部件的加工制造,从而进一步实现减重和成本优化。PBF-LB技术的另一大优势在于其能制造晶格结构,可生产具有特定几何形状的蜂窝式设计。研究表明,重复几何结构的多孔材料因表面积增大而显著提升传热效率。这表明增材合金在换热器、散热器等工业领域具有广阔应用潜力。该技术还能设计制造复杂流道,从而实现高效的热交换与散热。不过目前该领域仍面临铝合金专用材料短缺的问题,因为零件运行时的高温环境要求材料具备足够的耐热性能。除上述应用外,由于铝合金具有成本低、比强度高的优势,我们预计随着增材制造技术的不断发展和推广,AM耐热铝合金在3C产品、鞋模等民用领域将得到更广泛的应用。
图28、(a)合金设计方法。(b)多激光增材制造。(c)不同类型的晶格结构。(d)阿古斯塔-韦斯特兰EH101直升机。(e)“天宫一号”资源舱和太阳能电池翼
免责声明:本网站所转载的文字、图片与视频资料版权归原创作者所有,如果涉及侵权,请第一时间联系本网删除。
官方微信
《腐蚀与防护网电子期刊》征订启事
- 投稿联系:编辑部
- 电话:010-62316606
- 邮箱:fsfhzy666@163.com
- 腐蚀与防护网官方QQ群:140808414








































