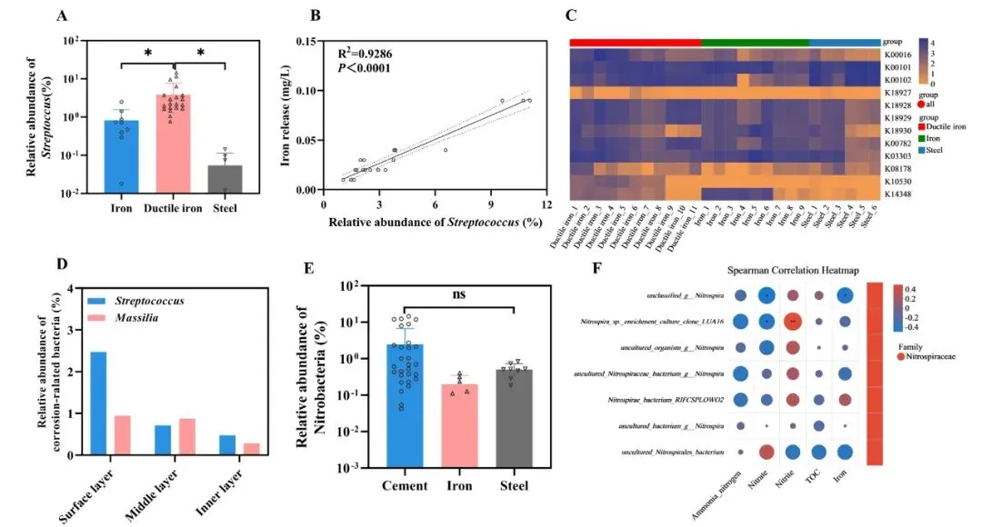
金属管道在供水管网中历史悠久且应用广泛,其长期存在的腐蚀问题仍是导致水质劣化与基础设施老化的核心挑战。腐蚀过程不仅引发铁、锰等重金属释放,更在管道内壁形成复杂的生物膜,二者协同作用,严重威胁饮用水安全。目前,尽管研究已识别出多种与腐蚀相关的功能性微生物,但关于管道材质、保护性内衬如何与附着生物膜相互作用,从而驱动差异化腐蚀机制这一关键科学问题,仍缺乏系统性的现场实证与机理阐释。为此,本研究通过对上海市在役的21根不同材质、不同服役年限的现场管道进行系统性调查,整合流式细胞术、16S rRNA 高通量测序及宏基因组学等多维度分析技术,旨在揭示材料特异性生物膜群落的构建规律及其功能分化,并阐明关键微生物类群通过硫酸盐还原、产酸等代谢途径加剧管道腐蚀的微观机制。 由脱硫弧菌属Desulfovibrio spp. 产生的硫酸盐还原是加速无涂衬金属管道腐蚀的主要机制。 产酸链球菌属Acidogenic Streptococcus spp.可作为水泥涂衬球墨铸铁管铁释放的特征微生物。 在不同材质供水管壁生物膜中的腐蚀相关微生物是由不同水化学指标分别调控的。 研究进展 本研究构建的“材料-化学-生物膜”三元互作框架,为理解老化供水管网中微生物腐蚀的驱动机制提供了新视角,并为建立非侵入性的腐蚀风险预测与精准防控策略提供了理论基础。 图1 图文摘要 如图2,通过对19处现场管段内腐蚀形貌的宏观解析,系统揭示了不同材质供水管道随服役年限增加的腐蚀演变规律。结果表明,球墨铸铁管在水泥内衬保护下,其抗腐蚀性能显著优于无内衬管道。具体而言,服役≤20年的球墨铸铁管内衬保持完整,未见明显腐蚀产物渗透;而当服役年限达到25年时,开始出现内衬局部破损与基材暴露现象。在无保护层的管道中,腐蚀进程明显加速,其中无内衬钢管表现出最为严重的劣化特征,管壁表面形成大量瘤状腐蚀结瘤。该系列结果直观证实,水泥砂浆内衬能够通过维持材料形态完整性与延缓结构降解,有效提升球墨铸铁管在供水管网中的长期耐腐蚀性能。 Fig. 2. Corrosion progression and associated structural modifications in metallic water distribution pipelines. Pipe characteristics are coded as: I(cast iron), DI (ductile iron), S (steel), and C (cement mortar lining), with nomenclature reflecting pipe material/coating-age relationships. (A) Temporal corrosion patterns in cement-lined water mains: Left panel - Ferrous alloy pipes (cast iron/ductile iron), Right panel - Steel pipe variants. (B) Unprotected corrosion evolution in urban water infrastructure: Left panel - Cast iron conduit degradation, Right panel - Carbon steel pipe deterioration. Fig. 3. Flow cytometry-based viability profiling of bacterial communities in pipe biofilms and adjacent hydraulic compartments. (A) Comparative viability between cement-mortar-lined and uncoated metal pipe surfaces. (B) Biofilm viability stratification by pipe service duration: New (0–10 years), Medium (10–30 years), and Old (>30 years) groups. (C) Longitudinal distribution of biofilm viability across upper, middle, and lower pipe cross-sections. (D) Hydraulic transport dynamics reflected in viable cell counts from upstream and downstream water columns across pipe materials. 通过流式细胞术对管壁生物膜活菌密度的定量分析揭示,无内衬保护的金属管道表面生物膜生物量显著高于水泥内衬管道,其活菌密度可达后者的13.5倍以上。研究进一步发现,生物膜的积累随管道服役年限呈现材料依赖性:水泥内衬系统随老化出现生物膜的持续增长,这与其内衬逐步破损、基底金属暴露相关;而无内衬钢管的生物膜生物量则在达到高位后趋于稳定。此外,研究未在金属干管中发现显著的生物膜径向分布差异,但在腐蚀严重的无内衬或内衬破损管道中,观察到显著的生物膜脱落现象。这些结果表明,腐蚀初期为生物膜定殖创造了有利条件,而后期形成的腐蚀产物在维持高生物量的同时,也增加了生物膜脱落与微生物释放的风险。 本研究通过微生物群落分析,揭示了供水管网生物膜群落结构具有显著的材料依赖性与时间动态性。研究发现,钢管中的生物膜群落丰富度显著高于铸铁管,而水泥内衬则能有效削弱材料本身对群落结构的影响。统计分析进一步确认,管道材质与服役年限是塑造生物膜群落结构的两个关键因素。 Fig. 4. 16S rRNA profiling reveals material composition and service duration impacts on pipeline biofilm consortia structure. (A-B) Non-metric Multidimensional Scaling (NMDS) ordination employing Bray-Curtis dissimilarity metrics evaluates β-diversity variations in pipeline biofilm communities under different: (A) infrastructure aging gradients; (B) substrate material compositions. (C) Taxonomic composition histograms illustrating material-dependent phylogenetic distribution patterns in adherent biofilms. (D) Differentially abundant microbial taxa (genus-level) between cement-lined and unalloyed ferrous pipelines identified through Student's t-test with Benjamini-Hochberg correction (P <0.05). (E) LEfSe biomarker discovery analysis delineating phylogenetically distinct genus in carbon steel versus cast iron surface biofilms using linear discriminant analysis (LDA) effect size threshold >2.0 (P <0.05, FDR-corrected). 在菌群演替方面,研究观察到随服役时间增长,Pseudomonas 和 Acinetobacter 等具有强成膜能力的菌属比例显著上升。更重要的是,不同材质管道表面选择性富集了功能迥异的菌群:水泥内衬表面主要富集Comamonadaceae,而无内衬的金属表面则特异性富集以 Desulfovibrio 为代表的硫酸盐还原菌和铁氧化菌Acidovorax。值得注意的是,钢管表面还独特地富集了硝化螺旋菌Nitrospira,表明氮代谢活动在供水管网环境中被激活。尤为关键的是,Desulfovibrio 在腐蚀热点区域的特异性定殖,且完全不存在于水泥保护系统中,使其成为监测管网基础设施腐蚀状态的潜在生物标志物。 本研究通过功能性菌群注释,揭示了不同材质管道生物膜中腐蚀相关微生物的组成模式与作用机制存在根本差异。研究发现在无内衬金属管道中,腐蚀相关菌的相对丰度更高,且其菌群构成呈现明显的材料特异性:水泥内衬表面以产酸菌为主,特别是 Streptococcus;而无内衬金属表面则显著富集了与铁循环相关的功能菌群,其中铁氧化菌的丰度尤为突出。 值得注意的是,除了典型的铁氧化菌外,研究还观察到与环境中铁生物可利用性相关的细菌类群,如 Vogesella。该菌属仅在严重腐蚀的无内衬管道或受损内衬中定殖,而在结构完整的水泥涂层系统中完全不存在。通过对共享同一水源和处理工艺的相邻管段进行比较分析,研究进一步证实了这种材料驱动的微生物群落分层模式具有普遍性:水泥界面以产酸菌为主,而暴露的金属表面则富集铁氧化菌和硫酸盐还原菌。这一发现强化了材料特性与腐蚀微生物群落组装之间的空间关联,为理解管网腐蚀的微生物机制提供了新的视角。 Fig. 5. Relative abundance of corrosion-associated bacterial taxa in pipeline biofilms, classified based on their reported roles in corrosion processes: IOB, IRB, SOB, SRB, NB, NRB, NFB and APB. (A) Total relative abundance of corrosion-associated bacteria in pipe wall biofilms stratified by pipe material. (B-H) Material-specific variations in relative abundance of individual functional groups. 通过多组学分析,揭示了无内衬钢管腐蚀过程中铁氧化菌与硫酸盐还原菌的协同增效机制。研究发现,在严重腐蚀区域,铁氧化菌 Sideroxydans 与硫酸盐还原菌 Desulfovibrio 形成紧密的功能耦合:Desulfovibrio 通过硫酸盐还原作用提供硫循环中间产物,而 Sideroxydans 则利用其独特的双循环电子传递途径加速铁氧化过程,共同构建了一个相互促进的硫-铁循环互作网络,显著增强了腐蚀效率。 研究进一步提出了生物膜分层腐蚀模型:在金属-生物膜界面,IOB-SRB 协同作用主导铁的溶解;而在生物膜表层,铁还原菌通过将 Fe3+ 转化为矿物沉积,部分固定释放的铁离子。通过对上下游水体的监测,证实水力剪切作用会导致功能菌群的选择性脱落,其中铁氧化菌的脱落具有普遍性,而硫酸盐还原菌的释放则与其在生物膜中的丰度直接相关。宏基因组比较分析发现,腐蚀速率的差异与硫循环菌群的组成和代谢能力密切相关。高腐蚀管道中硫酸盐还原菌的物种多样性更高,且其独有的异化硫酸盐还原途径关键基因显著富集。这些发现不仅阐明了材料-菌群-水化学三者互作驱动腐蚀的微观机制,也为通过监测水体中特定功能菌群来实现管网腐蚀状态的非侵入性预警提供了理论基础。 Fig. 6. Integrated 16S rRNA and metagenomic sequencing analyses reveal sulfur reduction metabolism shifts in biofilms associated with corrosion severity on steel pipes with compromised or absent protective linings in DWDS. (A–C) 16S rRNA sequencing demonstrates dynamic responses of IOB and SRB in pipe wall biofilms across increasing corrosion severity. (A) Relative abundance of the IOB Sideroxydans in biofilms exhibits a progressive decline with escalating corrosion levels in bare steel pipes. (B) Corresponding increase in relative abundance of the SRB Desulfovibrio within biofilms as pipe corrosion intensifies. (C) Spatial distribution of Desulfovibrio in upstream and downstream water samples from SD and HX pipeline segments. (D) Layered corrosion condition of CS pipe. (E) Elemental composition across surface/intermediate/inner layers via XRF mapping. (F) Corrosion-functional taxa distribution across lining strata. (G) Sideroxydans and Desulfovibrio colonization profiles across pipe wall layers. (H) Key sulfate reduction pathways and associated functional genes identified in Desulfovibrio reveal SRB-IOB synergistic redox mechanisms promoting pipe wall iron corrosion. This gene annotation set spans sulfate activation (cysD, cysN), assimilatory reduction (cysH, cysJ, cysI), and dissimilatory pathways (aprA, aprB, dsrA, dsrB, dsrC): cysH (sulfite reductase), cysD/cysN (ATP sulfurylase), cysC (sulfate adenylyltransferase), cysJ/cysI (sulfite reductase), aprA/aprB (APS reductase), dsrA/dsrB/dsrC (dissimilatory sulfite reductase). (I) Comparative abundance shifts of critical genes in assimilatory (Asr) versus dissimilatory (Dsr) sulfate reduction pathways between the two steel pipes. Fig. 7. Microbial corrosion signatures in biofilms from cement-lined ductile iron pipes (DIPs) within DWDSs. (A) Colonization patterns of APB in DIP biofilms linked to internal pipe material properties under cement lining protection. (B) Positive correlation between iron release from DIPs and biofilm-associated Streptococcus abundance. (C) FAPROTAX-predicted enrichment of lactate metabolism KOs in cement-lined pipe biofilms. (D) APB colonization profiles across pipe wall layers. (E) Colonization patterns of NB in DIP biofilms linked to internal pipe material properties under cement lining protection. (F) Synergistic effects between Nitrobacteria colonization and water quality parameters in shaping biofilm functionality. 尽管球墨铸铁管道表面保持结构完整,但其生物膜中富集了特定功能菌群,呈现出材料依赖性的腐蚀路径。研究发现,球墨铸铁管表面显著富集产酸菌 Streptococcus,其通过糖酵解途径产生乳酸,造成局部酸性微环境,与铁释放量呈显著正相关,可作为腐蚀进程的生物指示剂。与此同时,该类管道生物膜中还独特地富集了硝化螺旋菌属 Nitrospira,其丰度与水体中硝酸盐浓度相关,且与腐蚀产物浓度呈负相关,提示其可能通过调节化学平衡对材料起到保护作用。这些发现证实了生物膜群落在球墨铸铁管腐蚀过程中扮演着双重角色:一方面,Streptococcus 通过产酸介导腐蚀进程;另一方面,以 Nitrospira 为主的菌群可能通过氮代谢调节发挥抑制腐蚀的作用。这一认识为理解内衬保护下管道的微生物腐蚀机制提供了新的理论视角,指出了通过调控特定功能菌群来管理管网腐蚀的潜在可能。 通过相关性分析,揭示了水中关键化学参数对管壁生物膜中腐蚀菌群的塑造作用,并据此定义了两种材料依赖性的微生物腐蚀功能群。研究发现,水中的 Ca²⁺、HCO₃⁻、SO₄²⁻ 等无机离子及总有机碳(TOC)显著促进了无内衬金属管道表面硫/铁循环功能菌的富集,如硫酸盐还原菌、铁氧化菌和硫氧化菌,凸显了硫-碱度驱动的化学循环在金属腐蚀中的核心地位。与此形成鲜明对比的是,水泥内衬球墨铸铁管中的生物膜则以产酸菌为优势菌群,其丰度与硫酸根浓度呈负相关,却在含氯消毒剂条件下表现出选择性富集。这一发现揭示了氯消毒在抑制多数腐蚀菌群的同时,可能意外筛选出耐药的产酸条件致病菌。基于此,研究提出了一个全新的机制框架:在供水管网中并存着以氧化还原活动为主导的“电化学腐蚀群”和以产酸活动为主导的“生化腐蚀群”,它们分别响应不同的水质化学条件,并特异性地定殖于相应的管道材料表面。 Fig. 8. Spearman rank correlation analysis illustrating relationships between water quality parameters and the relative abundance of corrosion-associated microbial taxa in pipe wall biofilms. Correlation coefficients (R) are color-coded, with blue and orange representing significant positive (R>0) and negative (R<0) correlations, respectively. Asterisks denote statistical significance (*P<0.05; **P<0.01; ***P<0.001), determined via two-tailed tests with Benjamini-Hochberg false discovery rate (FDR) correction for multiple comparisons. Only the top 25 corrosion-associated bacterial taxa are displayed.
免责声明:本网站所转载的文字、图片与视频资料版权归原创作者所有,如果涉及侵权,请第一时间联系本网删除。
官方微信
《腐蚀与防护网电子期刊》征订启事
- 投稿联系:编辑部
- 电话:010-62316606
- 邮箱:fsfhzy666@163.com
- 腐蚀与防护网官方QQ群:140808414












