Mg、Fe、Zn三类金属及其合金是应用最多、研究最广的生物可降解金属支架材料。其中金属Fe具有良好的生物相容性和机械性能,是发展最早,也是最有潜力替代永久性支架的材料之一,但它相对较慢的降解速率一直是制约其发展的关键问题。
为解决这个问题,大连理工大学材料学院王伟强团队提出将活性更高的Zn与Fe合金化,制备以Fe为基体的Fe-Zn合金,有望满足降解速率要求,同时保留铁的固有机械性能。而Zn与Fe熔沸点差距大,给材料制备也增加了难度。为获得质量较好的Fe-Zn合金,用电沉积来替代传统的冶金手段不仅可以获得熔沸点差距较大的二元合金,同时这种原子级的互竞共沉积也可以得到亚稳态的Fe-Zn合金,进一步提高材料的腐蚀速率。在这份工作中还对合金进行了层状结构设计,通过调控电参数,制备了纳米晶和超细柱状晶组织交替生长的层状结构。评估了合金的成分、微观结构、机械性能、体外降解性能和生物相容性。
研究结果显示,所有合金的基体均为亚稳态的有序固溶体相,其中只有Zn含量提高到11.6%时才有细小的第二相析出(室温下Zn在Fe中的溶解度小于2%)。层状Fe-Zn合金的屈服强度超过350MPa,延伸率超过20%,并且通过浸泡测试所得的腐蚀速率高达0.367mm/y。不仅如此,层状设计还解决了Fe基材料的局部腐蚀问题。在随后的血液相容性和细胞相容性测试中,低Zn含量的单层和多层Fe-Zn合金均表现出良好的生物相容性。该研究以“The enhancement of mechanical properties and uniform degradation of electrodeposited Fe-Zn alloys by multilayered design for biodegradable stent applications”为题发表在生物材料领域的权威期刊《Acta Biomaterialia》上。
文章连接:
https://doi.org/10.1016/j.actbio.2023.02.029
文章整体思路
Fig. 1. (a) XRD patterns of the electrodeposited Fe-Zn alloys and the magnification of diffraction peak of (110). (b) Schematic diagram of the microstructure of multilayered alloy. (c) The microstructure of Fe-Zn alloys with monolayered structure and multilayered structure and the enlarged view of areas ⅰ and ⅱ of multilayered alloys.
Fig. 2. The TEM analysis of Fe-Zn alloys.
Fig. 3. Tensile properties of Fe-Zn alloys. (a)The tensile curves. (b)Fracture morphologies observed by SEM.
Fig. 4. Corrosion assessment of the Fe-Zn alloys. (a) Potentiodynamic polarization curves. (b) The corrosion rate measured by the weight-loss method after immersion test. (c and d) XPS spectra of Fe-11.6Zn alloy after immersion.
Fig. 5. The corrosion morphologies of Fe-Zn alloys. (a) Cross-section morphologies of Fe-Zn alloys after immersion test for 7, 28, 56 d. (b) Surface morphologies of Fe-4.6Zn and layered Fe-4.6Zn after immersion test for 56 d.
Fig. 6. Schematic diagram of corrosion mechanism of monolayered (a, b) and multilayered Fe-Zn alloys (c, d) at the initial (a, c) and later (b, d) stages of immersion test.
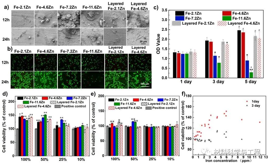
Fig. 7. Cytotoxicity assessment of HUVECs on the surfaces and in the extracts of the Fe-Zn alloys.
Fig. 8. Blood compatibility tests on the Fe-Zn alloys (316L stainless steel as control). (a) Hemolysis rates of stainless steel and Fe-Zn alloys. (b) The whole blood clotting on different surfaces for up to 90 min. (c) The adhesion morphology of platelets on Fe-Zn alloys.
综合上述分析,电沉积所制备的层状Fe-Zn合金很有希望能满足生物可降解支架的应用标准,开创铁基材料在冠心病介入治疗领域的新篇章。
免责声明:本网站所转载的文字、图片与视频资料版权归原创作者所有,如果涉及侵权,请第一时间联系本网删除。
官方微信
《腐蚀与防护网电子期刊》征订启事
- 投稿联系:编辑部
- 电话:010-62316606-806
- 邮箱:fsfhzy666@163.com
- 腐蚀与防护网官方QQ群:140808414













