随着电子和离子传感器、智能可穿戴系统、软机器人、生物载药、伤口愈合等前沿领域的快速发展,开发超拉伸、抗撕裂、抗疲劳、坚韧的水凝胶已成为迫切需求。由于缺乏有效的能量耗散机制,水凝胶较差的力学性能极大限制了其实际应用。近年来,双网络(DN)、纳米复合材料、多重化学交联等能量耗散机制的引入可以有效提高水凝胶的拉伸强度和断裂韧性,其中共价化学交联是防止聚合物段解缠的关键。但是,这些策略都不能突破共价化学交联网络在应力集中时的灾难性裂纹扩展。因此,在水凝胶应用于设备和机器之前,其在长期载荷循环下的机械稳定性、裂纹扩展的敏感性和疲劳抗力仍然需要得到很大的提高。
日前,苏州大学严锋教授提出了一种通用策略,用于开发具有前所未有的各向同性裂纹扩展阻力的水凝胶,该策略仅依赖于可变形聚合物微球中聚合物链(聚丙烯酰胺(PAAM)或聚-(1-丙烯酰胺-2-甲基丙烷磺酸)(PAMPS))的相互穿透纠缠(图1)。微球中可变形的互穿网络使水凝胶在任意载荷方向由各向同性瞬间转变为各向异性,有效缓解裂纹尖端的应力集中,耗散能量,消除缺口敏感性。最佳各向同性水凝胶的极限应变为5300%,韧性为18.9 MJ m-3,断裂能为157 kJ m-2,疲劳阈值为4.2 kJ m-2。此外,通过更换溶剂可以简单地调节水凝胶的机械强度。基于多种可变形微球和基质聚合物,该策略可以扩展到制备其他具有超强抗撕裂和抗疲劳性能的各向同性水凝胶。该工作以“Tough Hydrogels with Isotropic and Unprecedented Crack Propagation Resistance”发表在《Advanced Functional Materials》。
图1. 超拉伸、抗撕裂、抗疲劳各向同性水凝胶的制备工艺和机理示意图
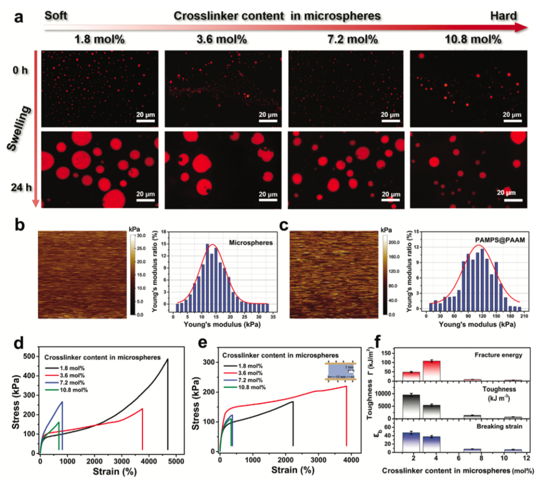
微球弹性模量对水凝胶力学行为的主要影响
研究者首先以丙烯酰胺(AAM)为单体,PAMPS微球为纯物理交联剂,通过紫外(UV)引发自由基聚合制备DMCI水凝胶。软微球的粒径和交联密度对物理交联水凝胶的溶胀行为和力学性能有显著影响。为了量化这种现象,研究者制备了具有不同交联剂含量(1.8、3.6、7.2和10.8 mol%)的聚合物微球(图2a)。通过原子力显微镜测量了软微球(图2b)和PAMPS@PAAM水凝胶(图2c)的平均杨氏模量分别为12和117 kPa。进一步,研究者制备了不同交联度的微球,考察了它们对DMCI水凝胶力学行为和裂纹敏感性的影响。无缺口试样的单调应力-应变曲线(图2d)表明PAMPS@PAAM水凝胶的断裂应变随着交联度的增加而迅速减小。相应的缺口PAMPS@PAAM水凝胶在单调载荷下的应力-应变曲线(图2e)表明,当微球的交联剂浓度为3.6 mol%时,水凝胶对裂纹扩展完全不敏感。其中,微球中交联剂浓度为3.6 mol%的裂纹不敏感DMCI水凝胶显示出最高的断裂能、优异的断裂应变和韧性(图2f)。
图2. DMCI水凝胶力学行为的调控机理
研究者进一步研究微球的弹性模量对力学行为和水凝胶的裂纹敏感性。无缺口半硬介孔中空碳球(图3a)交联水凝胶的最大极限应力和相应的极限应变分别达到850 ± 65 kPa和3000 ± 230%(图3c)。相应缺口试样在单调载荷下的断裂应变(图3d)与完整试样的断裂应变接近,说明半硬介孔空心碳球也能在一定程度上阻止裂纹扩展。硬介孔二氧化硅球(图3b)交联水凝胶的应力-应变曲线(图 3g),最大极限应力为845 ± 50 kPa,相应的极限应变为2700 ± 220%。然而,缺口试样的最大应变和应力在单调载荷下迅速减小(图3h),表明缺口试样的裂纹在单调载荷下迅速扩展。以上结果进一步证实了微球的刚度在水凝胶的机械性能中起主要作用。随着微球刚度的增加,微球交联水凝胶的力学行为减弱,对裂纹扩展的敏感性增加。半硬微球可以通过微变形减缓裂纹的扩展。而刚性微球只能改变裂纹的扩展方向。
图3. 半硬(介孔碳)和硬(介孔硅)球增强水凝胶的力学性能
抗裂纹扩展性能
对于应力集中严重的三角形(图4a-b)和线性预切切口(图4c),试样可以分别拉伸到原始长度的53倍和58倍。长度为5 mm的预切缺口在正交载荷作用下延伸至190和200 mm且无裂纹扩展,循环双轴拉伸中心圆形预切缺口面积扩大约2700倍,可在环境环境下循环拉伸>10倍(图4d),表明具有前所未有的裂纹扩展阻力的水凝胶不受载荷方向的限制。
图4. DMCI水凝胶的裂纹扩展敏感性试验
DMCI水凝胶的增强和增韧
由于水分子和甘油分子在PAMPS@PAAM水凝胶中的扩散速率不同,当PAMPS@PAAM浸泡在甘油溶液中,水分子扩散,甘油部分渗透到PAMPS@PAAM水凝胶中,水凝胶发生收缩。当溶液被水取代时,水凝胶再次膨胀。根据水和甘油溶液中这种可逆的溶胀/溶胀过程,水凝胶可以驱动10 g的重物循环移动(图5a-b)。此外,通过浸泡在甘油中,水凝胶可以显著增强和增韧。无缺口和缺口裂纹扩展不敏感的PAMPS@PAAM水凝胶都可以承受500 g的重量而不会断裂(图5c)。在甘油溶液中浸泡90分钟后,无缺口和缺口试样的强化增韧PAMPS@PAAM水凝胶可以举起5 kg的重物而不会断裂(图5c),表明其对裂纹扩展不敏感。
图5. PAMPS@PAAM水凝胶的强化增韧
机理表征与仿真研究
进一步对DMCI水凝胶的裂纹扩展阻力和能量耗散机制进行研究,当加载时间达到1.8 ns且应变在无缺口系统中达到45%时,PAMPS微球的半径从≈22 扩大到34 ?。在相同的加载时间和应变下,缺口系统中的MD模拟快照(图6b)和PAMPS微球的半径(图6c)显示出较大的变形,表明软微球可以有效缓解裂纹尖端的应力集中,防止裂纹在载荷作用下因变形而扩展。除了软微球的变形外,基体材料(PAAM)段之间的夹角逐渐减小(图6d),有序参数逐渐增大,表明基体段在载荷作用下发生拉伸,柔性材料的缠结和伸展相互作用软微球中的互穿纠缠网络为DMCI水凝胶提供了极好的能量耗散机制。其中,软质PAMPS微球在垂直方向上具有轻微的应力集中,通过在拉伸方向上的明显变形可以有效地缓解应力集中。不同载荷应变下的应力分布没有明显变化,表现出完美的耗能特性(图6e-f)。除此之外,PAMPS@PAAM水凝胶在不同应变载荷下(图6g)下的衍射强度随着应变的增加而逐渐增加,表明软微球在负载下变形形成更有序的微观结构,这将DMCI水凝胶的行为从各向同性改变为各向异性并形成类似人体肌肉的结构。
图6. DMCI水凝胶的表征与机理模拟
小结:在该研究中,研究者开发了各向同性水凝胶,该水凝胶集成了超高拉伸性、韧性、断裂能、抗疲劳性、抗裂纹扩展性,这主要取决于可变形聚合物微球中聚合物链的缠结。并且,DMCI水凝胶的机械性能可以通过甘油溶液中的可逆去膨胀过程轻松调节。该策略未来可能会在众多领域中发挥作用,包括电子和离子传感器、能源、智能可穿戴系统、软机器人、生物药物装载和伤口愈合。
免责声明:本网站所转载的文字、图片与视频资料版权归原创作者所有,如果涉及侵权,请第一时间联系本网删除。
相关文章
官方微信
《腐蚀与防护网电子期刊》征订启事
- 投稿联系:编辑部
- 电话:010-62316606-806
- 邮箱:fsfhzy666@163.com
- 腐蚀与防护网官方QQ群:140808414
点击排行
PPT新闻
“海洋金属”——钛合金在舰船的
点击数:8169
腐蚀与“海上丝绸之路”
点击数:6492










