新冠病毒(COVID-19)疫情发生以来,我国及时启动了重大公共卫生事件一级响应卫生应急预案,指导公众和特定人群做好个人防护的同时,严格规范特定场所的消毒,通过切断新型冠状病毒的传播途径,从而降低交叉感染的发生率。根据其传播途径,最直接有效的个人防护措施依然是佩戴口罩,口罩也成为常态化防护工具;消毒作为公共卫生疫情防控的重要措施,各大公共场所,甚至家庭,对消毒剂的需求急剧增长。
四川大学郭俊凌教授团队联合哈佛大学张兴才研究员团队、湖北疾病预防控制中心蔡昆教授团队,利用植物提取物(植物多酚)开发一种低成本、安全可靠、环境友好、操作简单以及对新冠病毒具有消杀能力的喷雾剂。通过简单喷涂于任何物体表面,如公共场所高频接触部位(办公室桌面、水龙头、电梯按钮、门把手等),便可实现杀菌消毒效果,而且接触人体不会产生毒副作用。此外,该喷雾被简单喷涂于任何口罩基材(市售一次性防护口罩、N95口罩、家用棉布、家用聚酯纤维布等)表面时,在基材微纳米纤维表面形成致密均的纳米涂层,使口罩对吸附的有害细菌和病毒进行有效地抑制和灭活。最重要的是由于该纳米涂层可以通过简单的清洗而分解,同时除去口罩表面灭活细菌和病毒等污染物。二次使用喷雾后,可再次构建植物多酚基纳米涂层,实现口罩的循环使用,增加口罩使用寿命,减少使用频次,降低环境污染。相关研究成果发表于环境领域顶级期刊Journal of Hazardous Materials,题为“Imparting reusable and SARS-CoV-2 inhibition properties to standard masks through metal-organic nanocoatings”,第一作者为王晓玲副研究员(专职科研)。四川大学郭俊凌教授、哈佛大学张兴才教授、湖北省疾病预防控制中心蔡昆教授为该论文的共同通讯作者。该技术的研发和技术转化获得了成都市委组织部蓉漂计划与成都高新区科技局产业教授项目的支持。

图1. 植物多酚基复合物的抗SARS-CoV-2病毒性能
植物多酚作为植物最重要的次级代谢产物之一,其不仅可以抵御食草动物对植物的损害,同时还可以阻止微生物的侵袭,包括提高对各种致病菌的耐受力和保护受伤部位。植物多酚结构中含有大量的邻苯二酚基团或者联苯三酚基团,该基团使其自身具有特殊的物理化学性质,例如可与金属离子(元素周期表中过渡金属、主族金属、以及稀土元素)发生络合作用,而且能够与蛋白质以氢键和疏水键结合等。基于此,该研究工作以植物多酚为核心材料,利用其与金属离子的动态结合特性,制备消杀喷雾剂,实现对病毒细菌的协同消杀。SARS-CoV-2病毒斑块实验和细胞病变效应实验表明,由于植物多酚基纳米涂层释放的多酚和铜离子(Cu2+)的协同效应,即天然多酚可以抑制病毒蛋白的表达,铜离子可以产生ROS破坏病毒RNA等,因此该喷雾剂能有效抑制SARS-CoV-2病毒对Vero-E6细胞的感染,尤其对高浓度(105 PFU mL–1)的SARS-CoV-2病毒仍然表现出强抑制能力(图1)。

图2. 植物多酚功能化防护口罩的抗菌抗病毒、重复使用机理,以及市售防护口罩的防护机理及其环境污染
将该喷雾应用在医用防护口罩及家用织物表面时(图2),植物多酚基喷雾会在纤维表面形成纳米涂层。这种纳米涂层可以起到屏蔽作用,以捕获和灭活气流/气溶胶携带的病毒和细菌。此外,使用口罩后,在温和的酸性条件下(如喷洒低浓度的醋酸溶液),该植物多酚基纳米涂层可以被清洗掉,同时去除捕获的病毒和细菌。最重要是的,清洗回收的口罩可以通过再次构建植物多酚基纳米涂层进行再生,以重新获得抗病毒、抗菌和过滤气溶胶颗粒特性。所以,该植物多酚功能化口罩避免了现有医用口罩使用过程中由于表面残留有活病毒和细菌带来的二次感染风险。

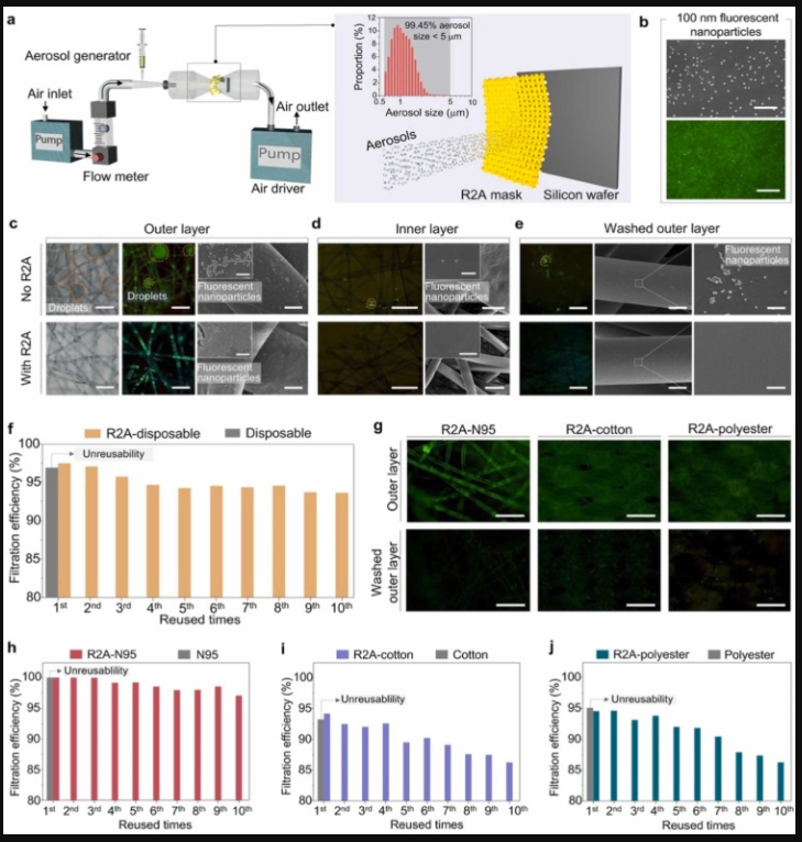
图3. 植物多酚功能化口罩对含有模拟病毒纳米颗粒的气溶胶的过滤性能以及重复使用性能
呼吸道颗粒物,包括气溶胶颗粒物和较大的液滴,是病毒的主要携带者。因此,进一步研究利用尺寸为100 nm的荧光聚苯乙烯(PS)纳米颗粒来模拟空气传播病毒的大小和形状,考察植物多酚功能化口罩对携带病毒的气溶胶颗粒的过滤能力(图3)。结果表明,过滤过程中,植物多酚功能化口罩的亲水外表面会让气溶胶颗粒渗入纤维,由于植物多酚的多重相互作用力,包裹的病毒模拟物PS颗粒可以被捕获并粘附在口罩的外纤维表面。此外,在清洗和去除植物多酚基纳米涂层后,口罩外表面也没有病毒模拟物PS颗粒残留,呈现光滑表面。而且经过重新构建植物多酚基纳米涂层后,口罩仍然对气溶胶颗粒具有强过滤性能。

图4. 植物多酚功能化口罩的抗菌性能及再生后的抗菌性能
将抗菌性能赋予标准口罩可以为预防由细菌引起的呼吸道疾病和常见细菌性皮肤感染提供必要的防护措施。植物多酚功能化口罩的抗菌性能测试结果表明,植物多酚功能化口罩对大肠杆菌(E. coli)具有强杀灭能力,抑制率高达99%(图4)。此外,在用弱酸溶液清洗后,植物多酚功能化口罩的纳米涂层会分解,同时附着的细菌碎片随之被去除。而且,经过重新构建植物多酚基纳米涂层后,功能化口罩依然对大肠杆菌表现出强的抑制能力。

图5. 植物多酚功能化口罩对PMs颗粒的过滤性能
环境颗粒物(PMs)与多种健康风险有关,能够对人类呼吸系统构成威胁。实验结果表明,由于植物多酚基纳米涂层能够与各种基材产生多重相互作用,包括氢键、静电相互作用、疏水键或阳离子-π相互作用等。所以,植物多酚功能化口罩可通过多重相互作用力捕获PMs颗粒,实现对PMs颗粒的过滤防护性能(图5)。经过清洗后,植物多酚功能化口罩表面粘附的PMs颗粒可被清除,而且重新构建的植物多酚基纳米涂层不影响口罩的正常使用。
该工作融合生物质化学、材料学、生物医学等多学科知识和技术,从生物质高值资源化利用角度出发,围绕植物多酚生物质资源,研究开发具有绿色化学属性、可持续化的新型生物质基消杀喷雾,同时尝试解决对呼吸道传染病的预防问题。同济大学李岩教授也参与了部分工作。该项目获得了国家自然科学基金委、国家“双一流”重点学科建设经费、制革清洁技术国家工程研究中心、高分子材料工程国家重点实验室、国家博士后基金、四川省博士后研发基金等的支持。
原文链接:https://www.sciencedirect.com/science/article/pii/S0304389422002291
免责声明:本网站所转载的文字、图片与视频资料版权归原创作者所有,如果涉及侵权,请第一时间联系本网删除。
官方微信
《中国腐蚀与防护网电子期刊》征订启事
- 投稿联系:编辑部
- 电话:010-62316606-806
- 邮箱:fsfhzy666@163.com
- 中国腐蚀与防护网官方QQ群:140808414



